

新标准代替 GB/T32150—2015《工业企业温室气体排放核算和报告通则》,与 GB/T32150—2015相比,除结构调整和编辑性改动外,主要技术变化如下:
a) 增加了碳汇、碳清除等相关术语(见第3章);
b) 更改术语“燃料燃烧排放”为“化石燃料燃烧排放”并更改了定义(见3.7,2015年版的3.7);
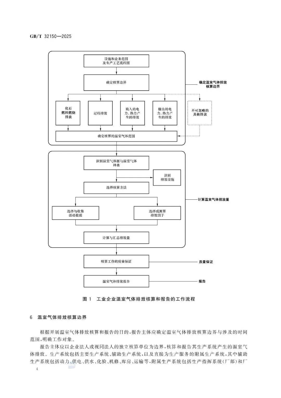
c) 增加了对报告主体涉及温室气体汇和不可忽略的其他间接温室气体排放的相关内容(见第6章);
d) 增加了报告主体使用外购非化石能源电力排放因子确定的要求(见7.5.6);
e) 增加了报告主体使用外购非化石能源热力排放因子的选取要求(见7.5.7);
f) 增加了“不可忽略的其他间接排放”和其他间接排放的四种主要类别(见附录 A);
g) 增加了非化石能源电力排放因子的取值要求及证明文件(见附录 B)。























公众号最新整理了新规下的CCER机制制度体系目前已经的材料,包括政策指南13个、PDD设计文件模板3个、ccer新规方法学下的解读7个、2023年9-10月CCER招投标项目文件5个、地级市CCER林业碳汇开发方案2个、审定与核查8个,可扫描二维码下载查看。




END
免责声明:本文所用的视频、图片、文字如涉及作品版权问题,请第一时间告知,我们将立即删除!
更多CCER资料
扫描文末二维码下载










更多行业精选资料
扫码加入【碳中和知识库】下载
▼▼▼

(资料每日更新)


