关注回复“1”即加入免费报告分享群,每日获取行业研究报告;回复“2023”,获取1000份行业报告合集

内容摘要
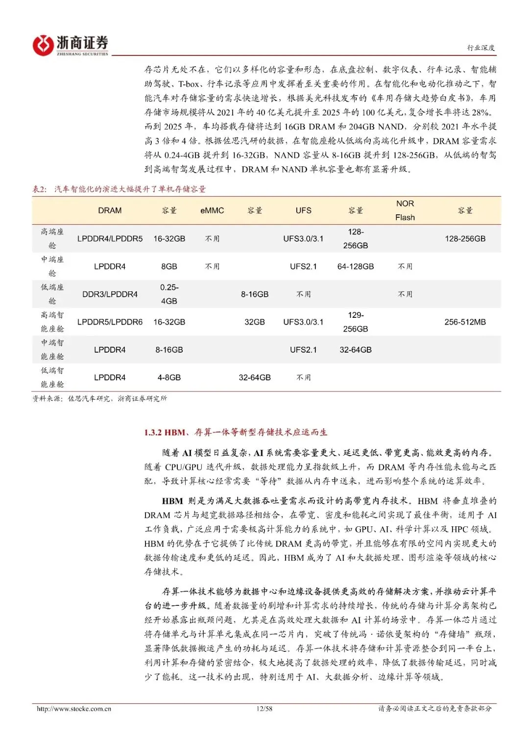
AI训练与推理对显存带宽及容量的迫切需求,正驱动存储行业进入新一轮成长周期,存储产品呈现量价齐升态势。随着AI应用愈加广泛,特别是在深度学习、图像识别、自然语言处理等数据密集型领域渗透,存储的需求呈现明显增长。端侧方面,生成式AI在端侧的集成,正在引领智能手机行业变革,AI手机将有力推动单机存储容量再次升级。考虑到建设厂房、新增产线、购置设备、材料等需要一定周期,因此原厂在短期内快速扩充产能难度较大,供给侧紧张趋势也将持续。
报告内容






受篇幅限制,仅为部分报告预览
完整版PDF领取方式
更多报告内容菜单栏
回复暗号
存储行业深度报告:AI纪元,存赢未来-260114-浙商证券-58页
联系助理获取

-------------------------------------------------------------------------
*免责声明:以上报告均为本公众号通过公开、合法渠道获得,报告版权归原撰写/发布机构所有,如涉侵权,请联系删除;本号报告为推荐阅读,仅供参考学习,不构成投资建议。

▼往期回顾▼










点分享

点收藏

点点赞

点在看


