


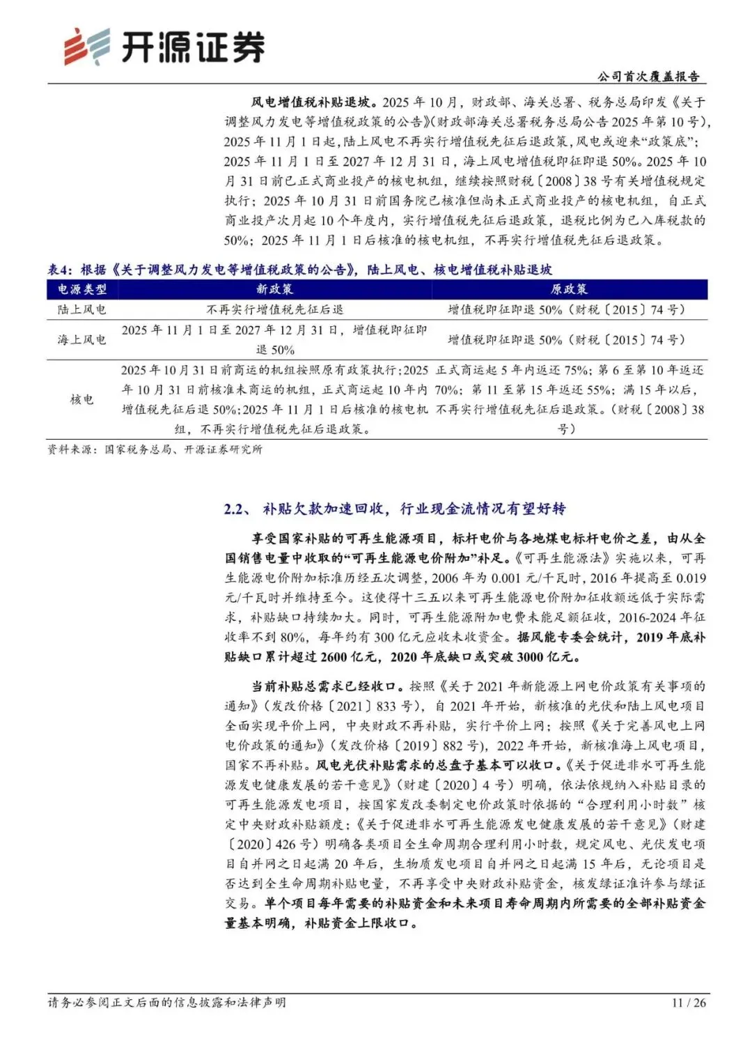
公司是国内最早开发风力发电的公司,首家“A+H”两地上市新能源央企,世界领先风电运营商。截至 2024 年末,公司已剥离全部火电及煤炭业务,聚焦风电主业。截至 2025 年底,公司装机容量 46GW,其中风电装机 32GW,占比 70%。
我们预计公司 2026-2028 年营业收入分别为 317.48/331.02/345.74 亿元,归母净利润分别为 53.44/55.02/59.18 亿元,EPS 分别为 0.64/0.66/0.71 元,对应当前 PE分别为 23.8/23.2/21.5。我们认为风电行业已迎来“政策底”,并看好公司作为国内风电龙头在风电领域的先发优势。首次覆盖,给予“买入”评级。










文章篇幅有限,仅为部分预览
回复暗号:龙源电力(001289)公司首次覆盖报告:风电龙头源远流长,集团资产注入可期-260413-开源证券-26页


*免责声明:以上报告均为本公众号通过公开、合法渠道获得,报告版权归原撰写/发布机构所有,如涉侵权,请联系删除;本号报告为推荐阅读,仅供参考学习,不构成投资建议。
往期推荐












