相关阅读:
2025年,全球快消品与休闲食品行业经历了一场由气候变化、渠道重组与消费转移引发的财务震荡。以洽洽食品为样本,其2025年财报数据,客观揭示了制造企业在营收缩减与成本高企双重挤压下的生存状态。
核心财务数据与现金流表现
洽洽食品在2025年实现营业收入65.74亿元,较2024年的71.31亿元下降7.82%。
2025年归属于上市公司股东的净利润为3.18亿元,同比降幅达到62.51%。
2025年扣除非经常性损益后的净利润为2.50亿元,呈现出67.68%的显著下降。
2025年期末公司的总资产规模从2024年的100.57亿元降至96.87亿元。
2025年期末归属于上市公司股东的净资产为53.58亿元,同比下降了6.43%。
在利润下降的背景下,公司的加权平均净资产收益率从15.13%直接降至5.71%。
2025年全年经营活动产生的现金流量净额为7045万元,较2024年大幅下降93.22%。
2025年第四季度单季的经营活动现金流量净额录得负5.11亿元的具体财务数据。
经营活动现金流的下降客观反映出存货成本的增加以及下游渠道回款周期的延长。
2025年前三季度公司的综合毛利率降至21.94%,较上年同期下降了8.30个百分点。
气候变化引发的原材料成本上升
2025年上半年葵花籽品类贡献了17.72亿元的营业收入,占总营收比重达64.39%。
2024年秋季中国主要葵花籽产区内蒙古河套地区在收获期遭遇了持续阴雨天气。
气候变化导致了葵花籽霉变率的明显上升,并造成优质原料总产量的大幅度减少。
受产区气候影响,2025年采购季的葵花籽原料采购价格出现了10%至15%的整体上涨。
俄罗斯与乌克兰等主要葵花籽产出国在同一时间周期内遭遇了严重的高温干旱天气。
乌克兰作为全球核心产区,其葵花籽平均单产在2024至2025产季期间下降了12%。
受全球气候因素影响,2025年全球葵花籽期末库存总量预计将出现11%的整体下降。
全球主产区的产量减少直接阻断了制造企业通过进口替代来平抑采购价格的可能性。
原材料成本的上升在终端无法同步提价的约束下,直接引发了制造端毛利率的收缩。
渠道结构变迁与终端利润分配重组
洽洽食品的传统经销及流通渠道营业收入在2025年降至45.70亿元。
传统流通渠道营业收入占总营收的比重,从2023年的84.46%下滑至2025年的69.53%。
量贩连锁与国际会员店等直营渠道营业收入在2025年攀升至20.03亿元。
直营渠道营业收入占总营收的比重,从2023年的15.54%上升至2025年的30.47%。
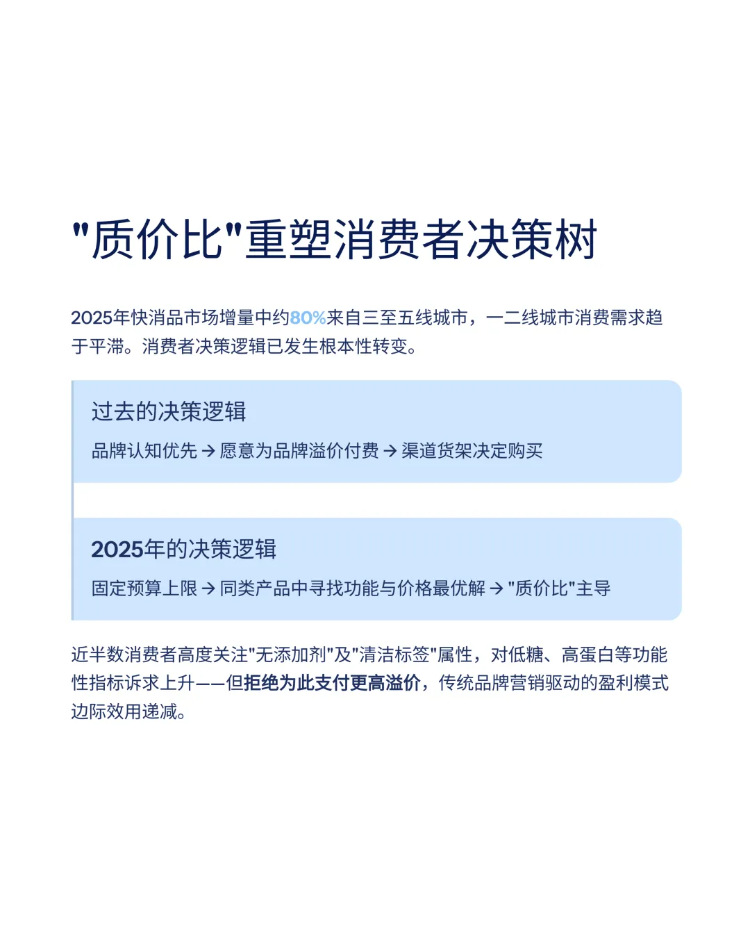
2025年前三季度中国快消品市场总体销售额实现1.3%的增长,但平均售价下降了2.4%。
折扣店和零食集合店等新兴零售渠道在2025年分别实现了92%和51%的同比增长。
品牌方在进入量贩渠道时必须接受苛刻的供货价格,使得制造环节的利润空间缩小。
消费者在2025年转变为基于固定预算上限,在同类产品中寻找功能与价格的最优解。
35岁以下年轻消费群体的占比,已经从三年前的58%下降至2025年的41%。

























提出你的问题,
我们给你一份定制级分析报告。

扫码或加上方微信
加入“零食商情”微信群



