
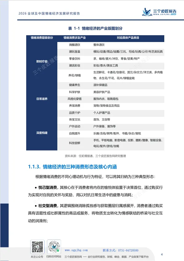
回看过去几年的消费市场,消费者花钱的逻辑变了——“情绪价值”逐渐取代实用主义。
“秋天的第一杯奶茶”自2020年爆火后连续六年霸占热搜;2025年立秋当天微博话题阅读量直逼48亿,引发400万次讨论;蜜雪冰城在该节点单日销量突破7500万杯;LABUBU的搪胶毛绒公仔在全球引发抢购潮,拍卖场上叫出108万元天价,被年轻人称为“塑料茅台”;Jellycat在上海的快闪店门口,黄牛将一个预约码炒到500元,消费者排队一小时,只为体验一次“给毛绒玩具烹饪”的过家家仪式。
影响消费者决策的关键因素不再是价格,而是“值不值”,而决定“值不值”的核心正是“情绪”。
三个皮匠报告发布的《2026全球及中国情绪经济发展研究报告》更直接给出答案:消费者的购买决策,正在从功能实用性与价格优势,转向情绪体验与心理满足。报告进一步指出,2025年中国情绪经济市场规模已达5.4万亿元,占社会消费品零售总额的10.8%——每花出10元钱,就有约1.1元流向了情绪消费。
报告从社会心理、全球贸易、城市分层、五大赛道、商业化方法五个维度,清晰拆解了情绪经济的底层运行逻辑,看“情绪”如何重塑中国消费市场的整体格局。
情绪经济为何成为时代命题
1. 内卷催生“情绪自救”
超过九成职场人感受到内卷压力,经济独立焦虑、人生目标焦虑、健康焦虑普遍存在。外部环境不确定性持续升高,消费行为成为情绪自救最便捷的入口。

消费者的购物动机正从“性价比”转向“情价比”。电子木鱼、好运喷雾、禁止蕉绿水培等“无用之用”的商品集中涌现——功能几乎为零,情绪价值被放大到核心位置。

2. Z世代:情绪消费的主力
Z世代以约2.6亿人口撬动了全社会40%的消费规模,月均可支配收入3501元,高于全国居民人均水平。65%的Z世代是特定领域的忠实粉丝,电竞、二次元、汉服等圈层文化成为社交和身份认同的载体。

当其他世代还在功能与价格之间权衡时,Z世代已经在为兴趣、为共鸣、为自我表达而消费。这解释了泛二次元人群规模突破5亿人,谷子经济、盲盒经济迅速崛起。
3. 数字时代的情绪放大效应
社交网络让情绪传播速度急剧加快。“爱你老己”热梗精准击中自我关怀、悦己解压的情绪诉求,一款相关饰品7天在TikTok卖出5643件,销售额达50万元。
AI陪伴应用同步爆发。2025年上半年,全球AI陪伴类应用下载量超2亿次,内购收入同比翻倍。中国产品星野累计用户1.47亿,付费用户139万。98%的受访者愿意尝试AI陪伴——因为AI不会失联、背叛或让人心碎。

全球图景:
情绪消费成为贸易新引擎
1. 7万亿美元的市场
全球健康研究所预测,2025年全球情绪疗愈经济规模达7万亿美元。情绪经济已从边缘现象发展为主流产业的结构性力量。

2025年黑色星期五全球线上销售额790亿美元,同比增长6%。这一增长发生在宏观经济承压背景下——消费者信心指数跌至五个月低点,通胀反弹。消费者转向小额、高频的情绪补偿消费,游戏机线上销售额激增1900%,耳机音箱增长1700%。
2. 中国潮玩、土耳其巧克力、韩国美妆走红全球
中国占全球玩具出口的67%,每出口3件玩具就有超过2件来自中国。2024年潮玩类产品出口476.3亿元。LABUBU等IP凭借盲盒机制和“接纳不完美”的治愈设计,受到全球追捧。

土耳其巧克力糖果2025上半年出口额同比增长61%,而土耳其整体出口增速仅4%。土耳其出口商协会主席直言:“巧克力触发内啡肽——快乐激素。”消费者买的不是可可脂,而是一份确定的快乐。

资料来源:土耳其出口商协会,HürriyetDailyNews,三个皮匠报告网研究整理
韩国美妆出口114.3亿美元,同比增长12.3%,创历史新高。消费者买的不仅是护肤品,更是自我奖赏和悦己体验。
3. Jellycat与Crocs:两个品牌的情绪跃迁
Jellycat从婴儿安抚玩具转型为全年龄段礼品品牌。2024年营收3.33亿英镑,同比增长66.5%,十年增长约64倍。其“过家家式”体验营销——店员无实物表演为毛绒玩具“烹饪”“打包”——精准击中成年人重温童年仪式感的情绪缺口。

资料来源:企业公告,三个皮匠报告网研究整理
Crocs把鞋面的13个洞孔变成情绪表达的“画布”。鞋花配件年营收2.7亿美元,75%的购鞋用户会同时购买鞋花。中国“洞门”社群在社交媒体的提及量超过9.9亿次。2025年Crocs品牌营收33.26亿美元,较2014年增长约1.8倍。

中国市场:5.4万亿的结构性分化
1. 总量与结构:情绪品类大幅跑赢大盘
2020至2025年,中国情绪经济市场规模从3.4万亿增至5.4万亿,年均复合增长9.7%,同期社零总额年均增速仅5.0%。情绪经济占社零比重从8.7%升至10.8%。

传统大宗品类增长乏力:汽车类零售额下降1.5%,石油及制品类下降5.7%。而以情绪价值为核心的品类保持强劲增长:文化办公用品类增长17.3%,体育娱乐用品类增长15.7%,金银珠宝类增长12.8%。

2. 城市分层:一线城市是策源地,新一线是主力
一线城市是情绪消费的策源地。疗愈类服务搜索量同比增长112%,谷子店搜索量增长4倍。
但增长重心正在转移。2025年重庆社零总额超越上海成为全国第一,成都反超广州、深圳成为第四。新一线与二线城市消费增速普遍跑赢全国大盘,四大一线城市中仅广州超过基准线。

下沉市场同样有活力。三线城市社零增速高于全国平均水平的占比达72.1%,四线城市达63.9%。盒马新进入40个新兴城市,星巴克新进驻47个县级城市。下线城市房贷收入比仅28%,远低于一线城市的52%。
3. 市场参与者:四类主体协同演进
传统企业(小熊电器、统一、云南白药)正从功能供给转向情绪供给;
新兴品牌(泡泡玛特、TOP TOY)以情绪价值为核心切入;
内容创作者与KOL成为情绪内容的生产和传播枢纽;
平台方(小红书、抖音、Soul、携程)承担供需匹配和场景搭建。

资料来源:公开资料,三个皮匠报告网研究整理
泡泡玛特是典型代表。2025年总营收371.2亿元,同比增长184.7%,净利润130.8亿元,同比增长284.5%。海外收入占比从不足10%升至43.8%,美洲市场收入增长748.4%。

五大赛道:
情绪如何重构消费逻辑
1. 旅游:从“看世界”到“找自己”
2025年国内出游人次65.22亿,同比增长16.2%,较2019年增长8.6%。但人均出游花费966元,同比下降5.56%。出游频次提高,单次花费下降——旅行正从年度计划变成常规生活方式。
近半数年轻游客的出行动机是情绪补偿、自我奖赏、压力释放。周末游贡献了全年旅游人次的41.1%。

寺庙游逆势增长。普陀山年接待游客超1000万人次,门票收入超21亿元。寺庙收入正从门票和香火为主,向文创、餐饮、文化活动等多元化发展。

2. 潮玩:成年人的情绪出口
中国潮玩市场规模从355亿增至796亿,连续六年正增长。盲盒占比36.6%。56.8%的成年人买玩具是给自己,69.6%通过玩具缓解焦虑。
盲盒的驱动力来自“间歇性强化”:不确定回报比确定回报更能维持行为。Labubu隐藏款溢价877%,Vans联名款溢价1284%。

Jellycat茄子走红则揭示了另一条路径:“无表情哲学”——极简设计为情绪投射留出巨大空间。
3. 零食茶饮:“第四餐”的情绪补给
2025年中国现制茶饮终端零售额7460亿元,年均消费超213亿杯。
“秋天的第一杯奶茶”已成为年度营销节点。2025年立秋,蜜雪冰城销量破3000万杯,茶百道增长280%,喜茶增长210%。

4. 宠物:确定性情感陪伴
85.5%的养宠人表示养宠是为了获得情绪价值、缓解孤独和焦虑。宠物是“低社交压力的情感替代品”。中国i人占比约51.31%,高于全球平均。

2025年宠物经济市场规模接近4000亿元。宠物殡葬市场规模达50亿,年均增速30%,相关企业超8000家。
5. 黄金珠宝:情绪价值与储蓄功能合流
2025年黄金珠宝零售总额6497亿元。“悦己”已超过婚庆成为首要购买动机。自戴场景贡献显著高于赠礼和婚庆。
“金豆豆”攒金将抽象的未来焦虑转化为可触摸的资产。IP黄金品类线上成交额激增294%,超16个品牌与47个IP发起53次联名。周大福《黑神话:悟空》联名系列零售值超1.5亿元。

商业化的三个核心环节
1. 需求识别:发现可商业化的情绪
三条捕捉路径:数据路径(搜索行为、社交内容、购买记录)、调研路径(用户访谈、日记法、情绪追踪)、场景路径(职场挫败、深夜孤独、通勤无聊)。小红书已建立35类情绪大类与95种细分情绪的分类标准。

2. 产品转化:将情绪装进产品
紧迫的情绪需要快速反馈的产品(解压玩具、盲盒);
持续的情绪需要可重复使用的产品(线香、冥想App);
孤独的情绪需要可分享的产品(潮玩盲盒、IP联名款)。
定价应锚定消费者愿意为情绪改善支付的最高费用,而非生产成本。复购机制围绕“期待感、稀缺性、参与感”设计。
3. 场景触达:让产品进入情绪状态
五大核心场景:居家(香薰、冥想App)、职场(桌面解压玩具、AI效率工具)、社交(潮玩、IP联名款)、休闲(剧本杀、奶茶)、疗愈(心理咨询、情绪疗愈馆)。

场景融合加速。抖音“有点东西好心动”IP矩阵,通过12大主题覆盖五大场景,形成“线上种草—线下体验—社交分享”的闭环。
未来图景:
从5万亿到国民经济支柱
短期看,行业规范化提速。国务院已将情绪式、体验式服务纳入重点培育业态,支持相关职业纳入国家职业分类体系。盲盒、AI虚拟陪伴、解压玩具的监管规则正在完善。
中期看,情绪服务将更智能、更个性化。AI情绪陪伴市场处于爆发前夜,前瞻网预测2030年中国AI玩具市场规模将达850亿元。
长期看,情绪经济有望成为国民经济支柱产业。全国人大代表冉凯在2026年两会上建议将情绪经济纳入促消费惠民生政策体系,建立分级分类的国家标准和负面清单。
中国社科院副研究员高文珺指出:情绪消费是居民消费从物质导向、他人导向转向自我导向的体现,这是消费升级的必然方向。
结语
5.4万亿。这不是一个可以被忽略的数字。
当一单盲盒、一杯奶茶、一只毛绒茄子、一颗金豆豆开始承担情绪调节的功能,消费就不再只是交易,而是一种心理干预。报告揭示的底层变化是:人们正在用购买力重新夺回对自身情绪的控制权。
这在经济增速换挡、不确定性增加的当下,尤其值得注意。消费结构从大宗低频转向小额高频,从功能满足转向情感共鸣——这不是短暂的潮流,而是一代人的选择。
未来,情绪经济会进一步渗透到教育、养老、司法等公共服务领域。问题不再是“情绪值不值得买单”,而是:谁能更精准地识别情绪缺口,谁就能定义下一个十年的消费版图。
报告节选
























面对瞬息万变的市场,精准决策需要专业信息支持。三个皮匠报告提供全球核心研究资源,八大核心板块,助您高效获取深度洞见。
报告库:拥有庞大的500万份+行业研究报告数据库,覆盖国内外TOP级咨询公司与机构,致力于保障信息的时效性与高质量,核心优势:
1.每日更新:每日新增报告超过900份,确保信息始终处于行业前沿。
2.来源严选:报告来源于广泛的专业机构与智库,经过系统性收录与整理,保障内容的专业性与参考价值。
3.报告合集:提供按行业、产业或关键概念(如“十五五规划”、“银发&养老”、“低空经济”等)的报告合集,每个合集内包含近两年内市面上经人工挑选的优质中英文报告/研报等,一键打包下载,动态维护更新。
英文报告库:收录全球TOP咨询公司、知名研究所、顶级国际智库原版英文报告,并提供AI智能翻译与总结,实现中英对照高效阅读。
研报库:严选国内外顶级券商与投行的深度分析报告,直接服务于价值判断与市场预判。
顶级外资投行:摩根士丹利、摩根大通、巴克莱、瑞银、高盛GS、德银、杰富瑞、美银、汇丰、晨星Morningstar、星展银行、法兴、野村等……
企业财报库:系统收录全球主要上市公司的官方年报、季报及招股说明书(IPO文件),涵盖A股、港股、美股等全球主要股市。
数据图表库:从海量报告中深度提取、清洗和归类了超过1200万份核心数据与图表,涵盖市场规模、竞争格局、财务趋势、技术路径等关键可视化信息,支持一键下载使用。
会议峰会:实时汇聚从国内行业峰会到国际专业论坛的会议嘉宾演讲资料,将嘉宾的核心演讲PPT整合成专题,一键打包下载。
政策库:及时收录国家及地方各级产业政策。更有专题/汇编两大特色服务,精准定位行业政策。
1.政策专题:提供按行业、产业或关键概念(如“新能源汽车”、“碳中和”、“人工智能”)的政策全景视图,方便了解从国家到各个地区关于这些领域的相关政策。
2.政策汇编:提供热门概念及重点产业核心政策文件汇编(如国家部委发文、地方政府条例等)。
自研报告库:聚焦前沿技术与新兴产业,提供独家、深度的原创研究,输出具有前瞻性的市场洞察。



