
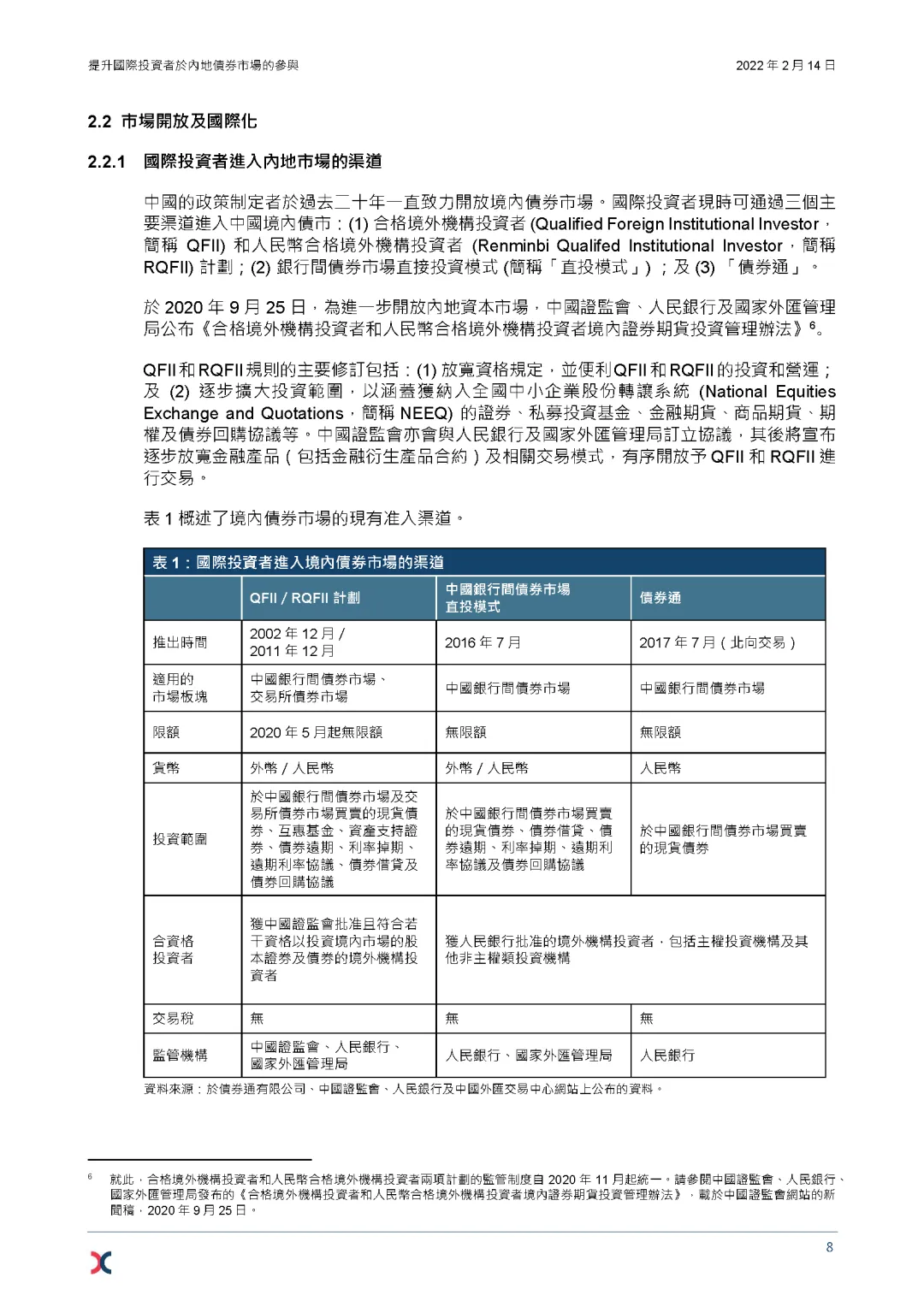
报告摘要


























查看中文版《提升国际投资者于内地债券市场的参与》
延伸阅读
研究报告丨MSCI中国A50互联互通(美元)指数期货:对冲多元化中国投资组合风险的全新离岸风险管理工具
研究报告丨市场产品于2020年市场动荡期间发挥的作用——杠杆及反向产品
研究报告丨利用香港作为离岸人民币中心的优势推动人民币国际化进程
研究报告丨市场产品于2020年市场动荡期间发挥的作用——ETF会消减还是放大波动?

报告摘要


























延伸阅读
研究报告丨MSCI中国A50互联互通(美元)指数期货:对冲多元化中国投资组合风险的全新离岸风险管理工具
研究报告丨市场产品于2020年市场动荡期间发挥的作用——杠杆及反向产品
研究报告丨利用香港作为离岸人民币中心的优势推动人民币国际化进程
研究报告丨市场产品于2020年市场动荡期间发挥的作用——ETF会消减还是放大波动?