手机版
二维码
购物车
(
0
)
供应
求购
公司
团购
展会
资讯
招商
品牌
人才
知道
专题
图库
视频
下载
商圈
推广
热搜:
采购方式
甲带
滤芯
气动隔膜泵
带式称重给煤机
减速机型号
减速机
链式给煤机
履带
无级变速机
首页
供应
求购
公司
团购
展会
资讯
招商
品牌
人才
知道
专题
图库
视频
下载
商圈
首页
>
资讯
>
展会资讯
2025中国视频物联网发展研究报告-中安网
日期:2026-03-14 11:07:46 来源:网络整理 作者:本站编辑
评论:0
2025中国视频物联网发展研究报告-中安网
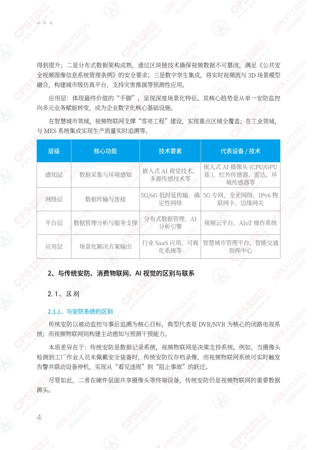
2025 年中国视频物联网(VIoT)已进入规模化扩张与深度应用阶段,以视觉感知为核心,融合 AI、5G、云计算等技术,形成 “感知 - 传输 - 处理 - 应用” 完整闭环,成为数字经济新基建核心赛道,市场规模与产业生态同步高速增长。
————
全文获取见文末
需要下载完整版报告的朋友,可以扫下方优惠券付费成为会员,
(现在加入仅需36/年)
600000+份报告,随意下载,不受限制,
(支持PC端/APP)
,星球保持每日更新。客服微信:SCBGK666
↓微信扫码
领优惠
加入星球↓
打赏
更多
>
同类资讯
• 2026年屏幕显示行业概况及发展趋
0
条
相关评论
推荐图文
推荐资讯
点击排行
0
1
2026全球LED照明市场分析报告出刊
0
2
【研究报告】2026-2030年墨西哥耐火材料市场深度调研分析
0
3
数据看市场监管|乌审旗市场监督管理局5月份经营主体发展报告
0
4
美国星盾系统反制策略研究报告
0
5
情绪式服务行业发展前景研究报告
0
6
2025中国海归就业调查报告:硕士成求职标配,人才加速流入新质生产力领域
0
7
【报告063】《人工智能产业发展研究报告(2025年)》
0
8
都怪玩家买不起显卡?行业报告称8GB显存显卡:阻碍游戏画面进步的罪魁祸首
0
9
2025年移动货币行业现状报告
网站首页
|
关于我们
|
联系方式
|
使用协议
|
版权隐私
|
网站地图
|
排名推广
|
广告服务
|
积分换礼
|
网站留言
|
RSS订阅
|
违规举报
|
皖ICP备20008326号-18
(c)2008-2022 免费发布网 All Rights Reserved