
丨扫上图二维码,加入星球下载5K+资料
丨知识、问答与合作,AI行业必备工具
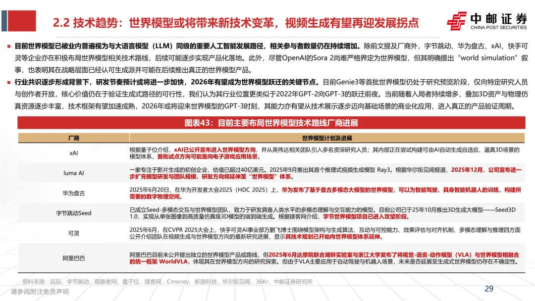
导读:报告聚焦 AI 视频行业发展态势,剖析技术跃迁与产业变革机遇。AI 视频作为 AIGC 产业能力上限的核心载体,技术路线已从 GAN、Transformer 逐步收敛至 DiT 架构,Sora 等标杆模型推动短视频生成质量接近专业水准,音画一体化成为重要演进方向。商业化呈现 C+B 端双轮驱动格局,2026 年全球市场规模预计达 2.96 亿美元。C 端以订阅模式为主,社交化探索拓宽变现路径;B 端 API 模式在电商、广告等场景成熟,影视级项目逐步落地,2026 年有望成为商业化关键节点。世界模型作为新兴技术方向,正破解长视频生成的物理一致性与时长瓶颈,为行业带来新突破。应用场景深度渗透传媒领域,广告、影视、游戏均受益显著。AI 助力广告内容批量生产,推动影视短剧降本增效,赋能游戏资产制作与玩法创新,成为内容产业生产力变革的核心引擎。
来源:互联网











































往期推荐




今日报告分享
免责声明:本平台只做内容的收集及分享,报告版权归原撰写发布机构所有,AI行业社群通过公开合法渠道整理,如涉及侵权,请联系我们删除,客服:e60086;如对报告内容存疑,请与撰写、发布机构联系。

关注公众号获取更多内容


