我问他:“你知道2025年获奖的金融案例,比2024年多了150%吗?你知道去年大家都在讲区块链,今年不讲这个讲什么吗?”
他沉默了。
其实,他不是不够努力,而是手里没有“真题”——2024和2025两届“数据要素×”大赛的获奖案例库,就是评审标准最真实的投影。
今天,我把这两年的“满分作文”掰开揉碎,告诉你哪些地方变了,哪些坑别再踩。
如果把2024年的获奖名单看作一张“数据要素应用潜力图”,那2025年的名单就是一张“价值变现路线图”。
“这篇先全行业预览一下,后面的文章会单独分析每个行业的获奖案例,特别是医疗健康行业,小研总有大量医院/医疗机构的真实案例资源。”
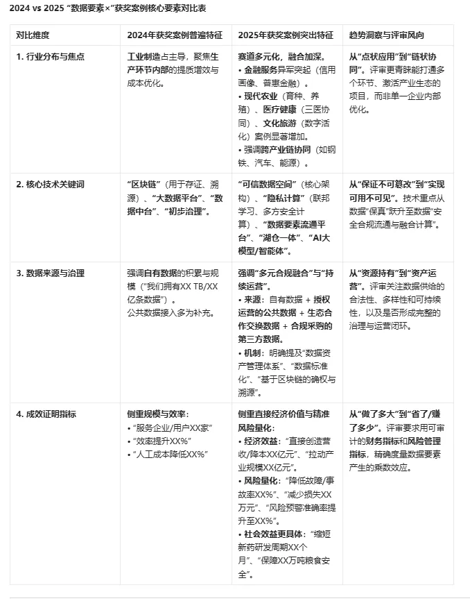
2024年,工业制造一枝独秀,超过35%的案例都在讲设备预测性维护、生产流程优化——这正好踩中了当时“数据助力制造强国”的风口。
但到了2025年,金融服务赛道像一匹黑马,获奖数量暴涨150%以上。
为什么?
因为数据在金融领域最容易“算得清价值”。
比如平安产险的获奖案例里写道:“沉淀20+风控数据产品,赋能2.7亿个人用户、30%财险公司及40+产业链主体。”你看,这已经不是简单的“降本增效”,而是用数据做成了生意,把风控能力打包卖给了同行。
与此同时,现代农业、医疗健康、文化旅游这些“接地气”的领域也开始冒头。这说明评审的口味变了:不再满足于“某个工厂省了多少钱”,而是更看重“这个数据模式能不能复制到全国、能不能带动一个行业”。
一句话解读:评审的关注点,已经从“哪个行业能用上数据”,变成了“哪个领域能用数据创造出更大的综合价值”。如果你的项目还停留在简单的流程优化,没有跨域协同和商业模式上的创新,竞争力会大打折扣。
评审标准进化了:三个维度的深层转变
转变一:技术故事,从“上链”讲到“可信空间”
2024年,申报材料里最常见的金句是:“我们运用区块链技术,确保数据真实不可篡改。”——这听起来没错,但评审已经听腻了。
到了2025年,如果你还在这么写,可能连二审都进不了。因为获奖项目已经开始用这样的表述:
“我们搭建了医药工业可信数据空间,通过隐私计算和智能合约,让数据‘可用不可见、可控可计量’。”
这两个描述的区别,就像一个人说自己“会开车”,另一个人说自己“能设计自动驾驶系统”。评审要的不是“用了什么工具”,而是你有没有能力构建一个安全、合规、可运营的数据生态。
转变二:效果证明,从“规模”算到“经济账”
2024年,大家喜欢说“服务企业1000家,覆盖用户200万”——听起来很壮观,但评审心里会问:“然后呢?赚到钱了吗?风险降低了吗?”
2025年,获奖案例的表述变成了这样:
“近三年为客户新增经济效益385.7亿元”;“通过预测性运维,平均降低维修成本30%,避免128起重大事故”。
这就叫用财务语言和风险管理语言,给数据价值标价。如果你的材料里只有“效率提升”这类模糊词,那在评审眼里就等于“没效果”。
转变三:数据来源,从“我有”变成“合规融合”
2024年,很多人写“汇聚了公司多年积累的TB级数据”——这像在炫耀库存。
2025年,获奖者开始写清楚数据从哪来、怎么用、怎么分钱:
“我们的数据来源包括:购买第三方数据服务、依托国家级平台共享、与银行交换已授权画像、授权子公司加工成产品……”
为什么这个转变重要?因为数据要素市场已经从“圈地”进入“耕作”阶段,评审会追问:你的数据权属清晰吗?能持续更新吗?别人能用你的数据赚钱吗? 答不出这些问题,数据再多也是“死数据”。

小心踩坑:这三类项目,最容易“一轮游”
根据我对上百个未获奖项目的复盘,这三类材料最容易“一轮游”:
技术炫技型:通篇讲用了多少台服务器、算法多牛,但评审问:“这技术到底解决了哪个行业的啥痛点?”答不上来。
流程汇报型:把数据怎么采集、怎么清洗写得像操作手册,但最后效果只有“体验提升”这种虚词。没有真金白银的数字,评审凭什么给你高分?
数据仓库型:反复强调自己数据量大,却绝口不提数据怎么治理、怎么合规流通。现在数据安全法是红线,这种材料等于在踩雷。
如果你发现自己中了其中一条,别急着申报,先改材料。
最后想说:用“真题思维”去准备
数据要素领域的政府项目申报,就是一场标准清晰、竞争白热化的考试。这两届的获奖案例库,就是最权威的“历年真题”和“范文精选”。
自己关起门来闷头写材料,很容易跑偏。只有精准把握住评审标准的演变趋势,把你项目的技术架构、价值证明和数据故事,主动向最新的“高分模板”靠拢,才能大大提高胜算。
如果你也在准备申报2026年的“数据要素×”或其他政府项目,我送你一份礼物:
扫码查看2024-2025国家数据局数据要素×获奖案例库
这是我的AI助手“知识库智能体”,加入知识库,你也可以对案例库进行提问和分析。

我花了两个月时间,拆解2024和2025两届获奖案例的核心要素(行业、技术、数据来源、成效数据) 。可以一眼看出:
你的行业有没有获奖案例可以参照?
同类项目用了哪些技术组合?
他们报出的效益数字大概在什么量级?
如果你希望我帮你诊断一下现有材料,也可以关注公众号后台私信我,我会根据案例库里的“高分模板”给你一些具体调整建议——收费,希望你是真的准备认真申报的人。
地图

北京友研信息服务咨询有限公司
新型数据服务商,专注医疗健康数据资产化服务,数据流通交易服务“一站式”全流程服务。致力于通过技术创新与行业深度融合,推动特定行业数据资产的高效利用与价值最大化。帮助客户构建完善的数据资产管理体系。政策解读与合规咨询服务,优选推荐适合客户情况的数据资产管理平台和工具,检测数据质量,实现数据自动流动的闭环。帮助客户实现数据资源的共享与利用,实现数据资产的最大化利用,促进业务合作与资源共享。
2026年,我们推出以下服务项目
2026 服务升级 | 推出“医院数据资产管理专项服务”,为医院提供从规划到落地的一站式解决方案。我们的服务,精准对应试点五大任务(编制数据资产台账、开展数据资产登记、完善授权运营机制、健全收益分配机制、规范推进交易流通),完成需求对接(深入调研,精准把握医院特色与核心需求)、方案细化( 量身定制,明确服务范围、周期与交付成果)、落地执行( 全程驻场或按需响应,解决实施中一切问题)、总结上报(协助梳理成果,撰写报告,助力医院打造标杆案例)。医院数据资产管理“通关秘籍”,立即联系我们,获取专属定制方案。【业务推广】2026服务升级 | 推出“医院数据资产管理专项服务方案”
2026 服务上新 | 诚邀共建 医疗AI高质量数据质量信任基石:”为高质量医疗数据集与AI系统提供专业高质量数据建设及评测认证服务“。当数据被明确定义为核心生产要素,其价值的释放不再取决于“拥有”,而取决于“信任”。高质量、标准化、合规可用的数据集,是入场券,更是硬通货。未经评测与认证的数据,如同未经提炼的原油,价值潜力巨大却难以安全、高效地进入市场流通与应用循环。我们为您提供数据资产化的关键一步:基于国家【全国数标委】“求索”人工智能评测基准体系的国家权威标准的质量评测与认证。我们不止于评估,更致力于 赋能,为您提供数据资产化的核心服务。【业务推广】2026服务上新 | 诚邀共建 为高质量医疗数据集与AI系统提供专业高质量数据建设及评测认证服务








