《具身智能产业发展现状与趋势调研报告(2025年)》由《机器人产业》与《人工智能》编辑部联合编撰,是2025年具身智能被纳入国家重点培育未来产业、写入 “十五五” 规划后的全景式产业分析报告,通过全产业链调研,梳理了产业发展脉络、剖析核心问题、总结典型案例并提出发展建议,为产业发展提供系统性参考。
一、具身智能的起源与核心界定
具身智能思想萌芽于 1950 年图灵提出的 “智能依赖物理身体与环境互动”,1991 年 MIT 布鲁克斯的 “包容式架构” 为技术实现奠定核心理论,后续经 “身体化智能” 理论、“具身假说” 完善,形成跨认知科学、神经科学等的理论体系;技术上从早期机器人控制,逐步融合深度学习、多模态感知、强化学习,现进入与大模型深度融合阶段,实现从抽象信息处理到 “感知 - 行动” 闭环的转变。
具身智能是人工智能与机器人技术的前沿融合方向,核心是智能体通过物理身体在真实环境中完成感知 - 决策 - 行动 - 反馈的闭环运行并持续学习,打破虚拟与物理世界界限。与传统机器人、纯数字软件智能相比,其核心差异在于动态环境的自主响应能力和实体物理交互能力,能实现从 “理解环境” 到 “改造环境” 的跨越,被视为实现通用人工智能(AGI)的关键阶梯。
二、中国具身智能产业发展核心现状
生命周期:政策、技术、市场三重驱动,正加速迈向规模化、高质量发展阶段,机器人智能化水平处于L2(部分自主)向 L3(条件自主) 迈进的关键期。
市场规模:2024 年中国机器人市场规模达 470 亿美元,预计 2028 年至 1080 亿美元(CAGR23%);全球人形机器人 2021-2030 年 CAGR 达 71%;截至 2024 年底,全国智能机器人产业企业达 45.17 万家,注册资本超 6.4 万亿元,企业数量较 2020 年增长 206.73%。
企业与区域特征:参与主体涵盖初创公司、科技巨头、传统制造企业等,区域形成长三角、珠三角、京津冀 核心产业集群,地方政府通过创新中心、产业基金强化协同发展。
政策体系:形成国家 + 地方协同的政策支撑,国家层面出台《“十四五” 机器人产业发展规划》《人形机器人创新发展指导意见》等,地方北京、上海、江苏等推出专项行动方案,聚焦核心技术突破、应用场景拓展、产业集聚,明确量化发展目标(如制造业机器人密度翻番、核心产业收入规模等)。
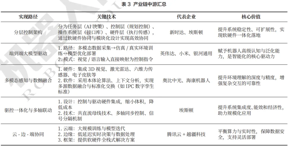
具身智能产业链分为上游核心零部件与基础技术、中游本体制造与系统集成、下游多元应用场景三大层级。
上游环节包括谐波减速器、六维力传感器、无框力矩电机、空心杯电机、丝杠、控制器、芯片等关键部件及基础算法研发,代表企业有三花智控、绿的谐波、鸣志电器等。
中游聚焦机器人本体制造、系统集成和大模型平台开发,优必选、宇树科技、智元机器人等企业在本体制造和系统集成领域表现突出。
下游涵盖工业制造、医疗康养、物流服务、家庭陪护等多元应用场景,推动机器人技术规模化落地。各层级通过灵巧手、运动控制算法、大脑 - 小脑协同架构等核心环节,实现价值传递和技术协同,形成从硬件到软件、从研发到应用的完整生态闭环。
●上游:核心零部件与基础技术
具身智能产业链上游已形成涵盖电机、减速器、传感器、丝杠轴承、控制伺服,以及新材料等的技术体系,国内企业在无框力矩电机、谐波减速器、六维力传感器等高壁垒环节实现显著突破,国产化进程加速,核心零部件自主可控能力持续增强,为产业规模化发展奠定了坚实基础。



中游:本体制造与系统集成
中游环节作为产业链的枢纽,主要负责将上游的控制器、伺服系统、减速器等核心零部件集成到机器人本体,并通过系统集成实现软硬件的深度融合,核心功能包括机器人本体的研发、制造和系统集成。技术构成方面,本体制造涉及高性能传感器、电机、减速器、结构件、控制系统等关键零部件,需实现高精度机械结构与智能算法的协同。系统集成则涵盖机器人 "大脑" 与 "小脑" 系统、数据采集服务、仿真平台和训练环境,确保机器人具备感知、决策和执行能力。随着 AI 大模型的突破以及核心零部件国产化率的提升,中游环节的技术创新和自主可控能力不断增强,成为具身智能产业链升级和多场景应用的核心驱动力。

中游环节聚集了大量本体制造和系统集成企业,形成了以上海、深圳、苏州等为代表的区域产业集群。2023 年,上海浦东机器人产业规模超过 200 亿元,集聚人工智能重点企业超 600 家,规上人工智能企业产业规模超 1400 亿元。2023 年,深圳机器人产业链总产值达 1797 亿元,企业数量近 6 万家,产业链完整,涵盖本体制造、系统集成和零部件配套;苏州吴中区 "机器人 + 智能制造" 企业超千家,2023 年产业规模达 1369.3 亿元,全国六成以上的服务机器人产自吴中区,全国七分之一的内资品牌工业机器人来自吴中区。本体制造和系统集成的主流技术路径包括分层决策模型、大模型驱动端到端集成、多模态感知融合,以及云边端协同架构等。
下游:应用场景与解决方案
具身智能产业链下游应用场景广泛,涵盖工业制造、医疗康复、家庭服务、物流运输、教育娱乐、公共安全、智慧养老与智慧医疗、商业零售、交通出行等细分领域。各场景推动多机器人协作和跨模态融合,实现具身智能产品的多样化落地与规模化应用。

下游应用场景的关键技术集成包括:高精度光学动捕系统、高精度定位系统、大型多模态大模型、仿真数据平台,以及软硬服一体化控制系统。企业通过定制化硬件设计与开源软件平台,满足行业个性化需求,推动具身智能在复杂环境中的可靠落地和规模复制。
2025 年被视为人形机器人量产元年,产业从技术验证迈入规模化量产与多场景商业化阶段,形成五大主流商业模式,且下游应用从工业向服务业、家庭场景延伸:
软硬件一体化解决方案:全栈自研硬件 + 算法,形成差异化与成本控制,是行业核心模式(优必选、智元机器人);
平台化服务与生态构建:开放云端平台、SDK/API,支持二次开发(华为云、腾讯云、智元机器人);
定制化产品与行业解决方案:深度贴合垂直领域痛点,提供专属软硬件服务(金洲天创、优必选);
数据驱动与闭环创新:通过真机 / 仿真数据采集优化模型,形成数据飞轮(智元机器人、银河通用);
RaaS(机器人即服务)+ 订阅制 + 授权许可:实现持续性收入,与传统销售模式互补(智元机器人 + 宝通科技)。
三、产业发展面临的核心挑战与问题
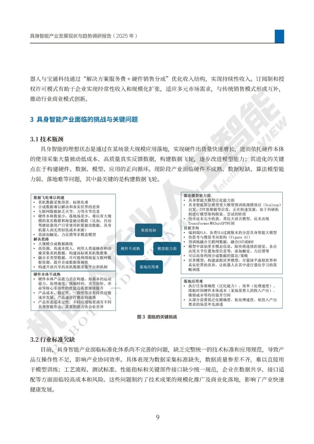
核心是难以构建硬件 - 数据 - 模型 - 应用的正向数据飞轮:真机数据采集成本高、标准化难,合成数据与真实世界存在差异,硬件本体稳定性 / 一致性不足,具身智能大模型泛化能力弱、技术路线尚未完全收敛。
缺乏统一的技术标准、数据采集标准、工艺流程与接口规范,导致产品互操作性低、数据共享成本高,制约技术规模化推广。
行星滚柱丝杠、六维力矩传感器等高端部件制造工艺复杂、材料依赖进口,谐波减速器等产能集中于工业领域,无法满足人形机器人规模化需求,核心部件仍需实现从 “可用” 到 “好用” 的跨越。
市场结构失衡:企业高度依赖政府采购 / 科研订单,C 端市场渗透率低;
C 端推广阻力大:产品价格高、功能单一,家庭环境的复杂性对机器人适应性要求高,且用户存在安全隐私顾虑;
投入产出比待优化:部分场景机器人的效率、续航、维修成本仍未达到商业化要求。
四、产业发展亮点
复杂工业场景智能适配(微亿智造):依托 “快慢思考” 体系解决机器人冷启动问题,在 3C、新能源、汽车制造等场景实现柔性适配,部署周期从数月缩至数周,效率与良率显著提升;
通用本体能力突破(浙江人形机器人创新中心):自研高功率密度关节、灵巧手等核心部件,建立成熟的全身控制体系,实现机器人复杂路面行走与操作协同,推动通用机体从概念走向工程化;
专业场景产业化跑通(如身机器人):聚焦康养高频刚需场景,构筑以安全为核心的人机协作体系,形成康复训练、家庭照护完整产品线,实现从工程创新到服务创新的延伸。
五、行业发展趋势与系统性发展建议
政策持续加码:具身智能作为未来产业核心赛道,将在 “十五五” 期间迎来从战略谋划到布局落地的全面跃升;技术系统突破:多模态大模型与软硬件协同创新,推动技术从单点突破向系统能力跃升,核心零部件国产化加速保障产业链自主可控;
市场规模高速增长:当前处于产业起步期,2030 年市场规模有望达 4000 亿元,2035 年突破万亿元,成为新质生产力核心增长点;
应用场景持续拓展:从工业、公共安全等 B/G 端场景,逐步向家庭服务、康养等 C 端场景渗透,形成多场景规模化落地格局。
为推动产业从 “技术验证” 到 “规模化应用” 跨越,构建全球领先优势,提出七大核心举措:
强化基础研究与核心技术攻关:聚焦具身智能大模型、高端执行器、国产操作系统等 “卡脖子” 技术,共建开放共享数据集;
完善产学研协同创新生态:以企业为主体组建创新联合体,推动 “技术验证 - 场景示范 - 批量应用” 梯度转化;
健全法规标准与安全治理:制定安全、伦理、数据国家标准,建立监管、责任认定与伦理审查机制,强化设备可靠性与漏洞检测;
加强复合型人才培养与引进:鼓励高校设立跨学科专业,推动校企联合培养,健全人才评价与激励政策;
创新金融支持与资本引导:设立国家级产业基金,推广 “算力券”、知识产权质押等新型金融工具,拓宽企业融资渠道;
拓展应用场景示范与市场牵引:发挥超大规模市场优势,在养老、制造等领域开展示范项目,按产品成熟度分类施策、逐步推广;
构建开放协同的产业生态:龙头企业整合产业链打造产业集聚区,培育第三方服务机构,积极参与国际标准制定,提升全球竞争力。



















来源:制造前沿/《机器人产业》与《人工智能》编辑部














左右滑动查看更多
▲将我们设为「星标★」才能第一时间收到推送哦


