点击蓝字 关注我们
2025年12月31日,国家标准《工业企业温室气体排放核算和报告通则》GB/T 32150-2025发布,将于2026年7月1日实施,届时全部替代GB/T 32150-2015标准。由TC548(全国碳排放管理标准化技术委员会)归口 ,主管部门为生态环境部。

本文件规定了工业企业温室气体排放核算和报告的基本原则、工作流程、核算边界、核算步骤与方法、核算工作的质量保证和温室气体报告。


新版更新内容
(一)明确绿电排放因子的确定方法
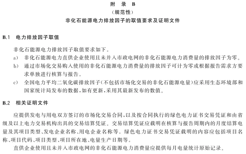
标准原文:增加了报告主体使用外购非化石能源电力排放因子确定的要求;增加了报告主体使用外购非化石能源热力排放因子的选取要求;增加了非化石能源电力排放因子的取值要求及证明文件(附录B)。

旧版未对绿色电力进行单独区分或规定,新版2025增加了非化石能源的处理规则。通过市场化交易购入使用的非化石能源电力消费量的排放因子可计为0,意味着绿电可以扣除,不计入电力碳排放中。
(二)要算其他温室气体排放
【旧版2015】主要聚焦于燃料燃烧、工业生产过程以及购入电力热力产生的排放。
【新版2025】新增附录A,提出其他间接温室气体排放核算与报告的原则。增加了对报告主体“不可忽略的其他间接排放”的四种主要类别(附录A)。

虽然附录A目前为资料性附录,)非强制要求,但标准建议当其他间接排放占总排放比例较高(40%以上)时,应单独核算并在报告中给予说明。这意味着企业要关注供应链上下游的数据收集,以应对未来核算的要求。
(三)引入温室气体汇及温室气体清除术语
【旧版 2015】使用“燃料燃烧排放”这一统称;未提及温室气体清除相关内容。【新版 2025】将“燃料燃烧排放”更改为“化石燃料燃烧排放”,将生物质等化石燃料燃烧排除在外,解决原有术语界定模糊导致的核算偏差问题;引入了“温室气体汇”“温室气体清除”等术语,完善碳中和相关术语体系,为企业净零排放提供依据和激励。
标准原文提到如报告主体涉及温室气体汇,如固碳、碳捕集与碳封存、碳汇等温室气体清除活动,宜单独在报告中予以说明。只表明核算规则从单一的温室气体排放向排放与清除双向维度的转变,把企业应用碳捕集、利用与封存(CCUS)等技术产生的减排效果考虑范围中。
(四)核心差异总览


对企业的影响
一、核算范围扩大
企业需新增碳汇/碳清除活动、不可忽略的其他间接排放的核算工作,需投入人力物力梳理相关活动、收集核算数据、完善台账管理、核算工作量有所增加。
二、数据管理升级
非化石能源电力、热力核算需提供绿色证书等证明,倒逼企业加强供应链数据透明化管理,优化采购流程,完善相关凭证的留存与管理工作。
三、报告复杂度提升
排放报告延伸到价值链,需额外披露碳汇、间接排放、非化石能源核算等相关内容,报告编制的复杂度、内容全面提升,对报告编制人员提出了更高要求。

重大意义
本文件适用于指导工业企业或组织温室气体排放核算方法与报告要求标准的编制,也为其他类型企业开展温室气体排放核算与报告活动提供了方法参考。
GB/T32150-2025通过术语体系系统化、核算边界拓展、核算方法细化与附录专项,构建了更适配碳中和目标、更全面、更注重数据质量性的统一的工业企业温室气体核算标准,是未来各行业制定具体核算细则的“总纲”。这意味着,不同行业、不同企业的碳排放数据将建立在可比、可信的同一把“尺子”上。

END
使用说明:
❅个人原创,如需转载,请联系!


