回复“1”,获《7500份全行业经济分析报告》
回复“2”,获《智能化弱电专业资料集6.25G》
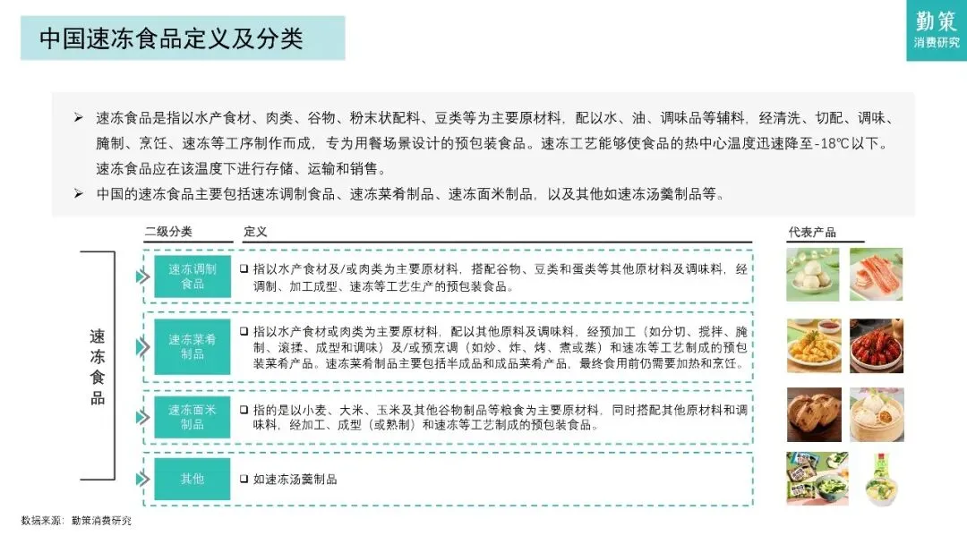
PS:文末附今日免费领取方式2026年中国速冻食品行业报告:连锁餐饮标准化提速,驱动速冻食品B端市场扩容
现在免费分享给大家
希望对您有所帮助


免费加智慧报告行业交流群,可加微信HYJGF2016,留言:智慧报告行业交流群;
现在行业群到⑥群,志同道合的朋友,可免费加群互相交流学习。

内容导读

一、市场规模与增长动力
行业高速成长:2024年市场规模达2212亿元,预计2024-2029年复合年增长率达9.4%,增速远超主食、零食等餐饮相关品类。增长核心动力来自B端餐饮需求爆发及家庭场景渗透率提升,其中方便食品整体市场规模预计2026年突破万亿元。 B端主导扩容:连锁餐饮标准化提速是关键驱动因素。2024年餐饮连锁化率升至23%(2020年仅15%),百店以上规模品牌门店数增速超90%,推动速冻食品B端需求占比超50%,预计2025-2028年B端复合增速超8%。 基础设施支撑:冷链物流体系完善提供坚实基础。2019-2024年冷藏车数量从21.5万辆增至49.5万辆,冷链物流市场规模复合增速9.6%,有效降低损耗并扩大经销覆盖半径。
二、产品结构升级与品类分化
传统品类承压:速冻面米制品(水饺、汤圆)增速放缓,受现包品牌冲击及同质化问题影响,2025Q4销售额同比下滑。 新兴品类爆发: 速冻火锅料:2019年市场规模131亿元,2023年飙升至801亿元,市场份额从10.36%跃至36.79%,成为增长引擎。 小家电适配品类:空气炸锅普及带动速冻肠、小酥肉、披萨等热销,2025Q4速冻食品销售额同比增6.5%,增速居快消品类前列。 预制菜崛起:安井食品预制菜营收增速达45%,三全、惠发等企业加速布局团餐及餐饮定制场景。
三、竞争格局与头部企业策略
“一超多强”格局:安井食品以6.6%市占率居首,CR5约15%,集中度仍有提升空间。 头部企业差异化布局: 安井食品:BC双渠道协同,强化团餐、西式餐饮等B端渠道,预制菜成新增长极。 三全食品:加速餐饮渠道转型,聚焦快餐、团餐、宴席场景,通过定制化服务应对零售端压力。 千味央厨:深耕餐饮供应链,提供场景化定制解决方案(如适配厨房设备与出餐流程)。 惠发食品:以团餐供应链为核心,建立覆盖全国的食材加工配送网络,推动数智化产业链升级。
四、未来趋势与挑战
场景多元化:产品从家庭正餐向办公室、户外、一人食场景渗透,地域性美食全国化加速。 健康与效率平衡:消费者对便捷与品质双重需求推动产品创新,如低脂火锅料、短保预制菜。 成本与竞争压力:上游谷物价格趋稳利好成本控制,但同质化竞争及新品推广风险仍需警惕。
2026年速冻食品重点企业布局与增长策略对比表
表格
注:数据综合头部企业公开战略及行业报告,侧重B端市场布局差异。


报告节选
文末查看如何免费获取
以下是部分报告原文节选,点击查看报告内容可以查看报告全文~















内容太多不再一一介绍。。。。。
了解行业趋势
就上智云研报
https://t.zsxq.com/bQK32
----------------
#02#
如何获取本套资料
方法一:分享至朋友圈或者300人以上报告群/报告相关群1小时截图发给小编(不得马上删除和屏蔽任何人)。小编微信号:HYJGF2016(留言:智库分享) 或 长按下面二维码识别(留言:智库分享)添加截图获取。

方法二:可加入智云研报VIP会员,可扫下面二维码获取。
VIP年 会员群
智云研报VIP 年会员 ,欢迎加入知识星球(扫下方二维码)~~~
※ 会员权限:每天不限数量阅读和下载※
※ 报告更新:洞察市场前沿精选持续升级※
免责声明:文章来源于互联网收集整理,由我方整理,版权归原作者及其公司所有。转载此文是出于传递更多行业信息,仅供研究、学习交流之用,文章内容不代表本站立场,不得用作于商业用途,若有来源标注错误或侵犯了您的合法权益请联系,我们将及时更正、删除,谢谢。





