
1.技术突破
多模态融合成核心,模型能力实现质的飞跃
AI视频的技术演进在 2026 年迎来关键突破,核心标志是多模态融合技术的普及和模型可控性、实用性的大幅提升,而字节跳动 Seedance2.0 的推出,更是将 AI 视频生成的技术能力推向新高度,成为行业技术标杆。
Seedance2.0 的核心优势直击行业痛点,其四模态多维参考能力实现了文本、图片、视频、音频四种素材的混合输入,最多可混传 12 个文件,大幅降低了视频创作的技术门槛,让普通创作者也能通过简单素材生成符合预期的视频内容;多镜头强一致性则解决了 AI 视频人物、场景脱节的问题,人物大幅度动作符合物理规律,为中长视频创作奠定基础;音视频原生同步技术实现口型与语音的精准对齐,省去后期配音环节,将视频制作效率提升数倍;而默认 1080P、支持 2K 导出的高清画质,以及对复杂指令的精准理解,更是彻底改变了外界对 AI 视频 “低质、不可控” 的认知。
从行业整体技术趋势来看,2026 年 AI 视频已实现从 “图片动起来” 到“视听一体化叙事” 的跨越,多模态生成成为标配,文字、图像、音频、草图的联合生成技术成熟,智能运镜、物理仿真、实时渲染等功能日趋完善。
阿里千问新一代基座模型 Qwen3.5 即将发布,其全新的混合注意力机制和原生视觉理解能力,将进一步推动 AI 视频与大模型的深度融合;
小红书研发的 OpenStoryline 则聚焦 AI 视频剪辑,基于 AI 智能体的对话剪辑功能,让视频后期制作的效率再上台阶。
与此同时,行业整体已实现 1080P、60fps 的商业化应用,单片段生成时长突破 8 分钟,为 AI 视频在专业领域的落地扫清了技术障碍。
2.大厂竞速
全产业链布局,商业化落地全面提速
2026 年 AI 视频行业的另一大特征是互联网大厂的全面下场,字节、阿里、小红书等企业从技术研发、产品落地到生态布局展开全维度竞争,而春节档的营销大战和超级场景的赋能,更是让 AI 视频的商业化落地速度大幅提升。
字节跳动成为 AI 视频赛道的 “先行者”,围绕 Seedance2.0 构建了清晰的产品落地节奏:2 月 10 日开启内部产品发布会并开放国内外体验中心,2 月 14 日通过火山引擎完成国内正式宣发,2 月 24 日将开放国内外 To B API 并启动海外宣发,形成了从 To C 体验到 To B 商业化的完整布局。同时,字节依托抖音、火山引擎、豆包构建的全产业链,将 AI 视频与数字营销、电商、内容创作深度结合,为了保障春晚期间的 AI 生成互动玩法,字节预留大量算力资源,推动抖音流量冲高的同时,也为广告变现带来增量,形成 “技术 - 流量 - 变现” 的闭环。
阿里、小红书则从不同维度切入 AI 视频赛道,形成差异化竞争。阿里千问 Qwen3.5 即将在春节期间开源,其 2B 密集模型和 35B-A3B 的 MoE 模型将为行业提供低成本的技术底座,而阿里千问 APP 冠名四大卫视马年春晚的动作,更是借助春晚超级场景实现 AI 产品的获客与普及;小红书则聚焦视频创作的细分环节,其研发的 OpenStoryline 尚在测试阶段,后续若实现开源,将填补 AI 视频剪辑领域的空白,与即梦小云雀、商汤 Seko2.0 形成竞争,进一步完善 AI 视频的创作生态。
此外,大厂纷纷借助春节消费场景推动 AI 视频产品的落地,腾讯、阿里、百度通过数字红包为 AI 产品获新客,抖音成为总台《竖屏看春晚》合作伙伴,AI 春晚成为 AIGC 技术落地的超级场景,让 AI 视频从专业领域走向大众视野,为行业的规模化普及奠定了用户基础。
3.场景开花
多领域深度渗透,商业价值持续释放
技术的突破和大厂的布局,最终落地于多元化的应用场景,2026 年 AI 视频已从单一的内容创作工具,转变为影视、内容创作、数字营销、电商、游戏等多领域的核心生产力,各细分赛道的商业价值持续释放,产业链上下游迎来发展机遇。
1)AI影视成为最先落地的专业场景,技术的成熟让 AI 从影视制作的辅助工具变为核心生产环节。
博纳影业在 AI 电影《三星堆:未来启示》中已运用 Seedance1.0 Pro 和 Seedream4.0,而 Seedance2.0 和 Seedream5.0 的升级,将进一步优化其 AI 电影生产流程,大幅降低制作成本;
同时,2026 年春节档 7 部高质量影片定档,博纳影业参投的《飞驰人生 3》以 88 万想看人数领跑,AI 技术与院线内容的结合,让影视行业迎来效率与质量的双重提升,万达电影、横店影视等院线及票务平台也将同步受益。
2)AI漫剧与短剧成为大众内容消费的核心赛道,随着视频模型能力的提升,AI 短剧和漫剧的产能迎来爆发式增长,制作周期大幅缩短、成本显著降低,成为内容创作的新风口。
但与此同时,行业竞争也日趋激烈,剧本、创意和 IP 成为核心竞争力,阅文集团、上海电影、中文在线等拥有优质 IP 和剧本资源的企业,其价值将进一步凸显,形成 “AI 技术 + 优质 IP” 的行业发展模式。
3)数字营销广告成为 AI视频商业化的核心变现渠道,Seedance2.0 的能力提升带动即梦、抖音等平台的流量增长,而抖音春晚期间的流量冲高,更是为广告变现带来增量。
引力传媒、省广集团、蓝色光标等字节广告代理商,将直接受益于 AI 视频带来的广告需求增长;同时,AI视频能为品牌快速生成个性化的营销视频,实现 “一次生成、多平台适配”,大幅提升广告投放的效率和转化率,成为数字营销行业的核心变革力量。
4)除此之外,AI视频在游戏、电商、教育等领域的应用也持续深化。游戏行业借助 AI视频制作游戏宣传素材、打造虚拟场景,《异环》《超自然行动组》等游戏通过春节活动提升曝光度,AI技术为游戏内容的创作和传播赋能;电商领域则通过 AI视频实现产品的动态展示、个性化营销,外贸电商更是借助 AI 多语言视频生成能力,开启全球化布局,转化率实现大幅提升。
4.行业现状与挑战
规模化背后的多重考验
2026 年 AI 视频行业已迈入千亿级市场规模,增速超 30%,创作效率的提升成为核心特征 —— 传统视频制作周期从 4-5 小时 / 条降至几分钟 / 条,成本降低 90% 以上,单人即可完成团队级的工作,实现了 “一部手机 + AI 工具” 的轻量化创作。
行业从 “能生成” 向 “能落地” 转变,内容 + 电商 + 知识付费的复合变现模式成熟,数字人直播、AI 漫剧、跨境带货成为变现热点,AI 视频的商业价值得到充分验证。
但在规模化发展的背后,行业也面临着多重核心挑战,成为制约行业进一步发展的关键。
其一,算力资源的约束,字节跳动在开放 Seedance2.0 体验中心时,设置了 Tokens 总量限制和并发限制,反映出 AI视频的大规模应用对算力的需求极高,算力资源的供给成为行业发展的重要瓶颈;
其二,内容创意与同质化问题,AI技术降低了制作门槛,但也导致内容同质化加剧,“视觉通胀” 让高质量、有创意的内容成为稀缺资源,尤其是短剧、漫剧赛道,剧本和 IP 的竞争日趋激烈;
其三,合规与版权问题,随着 AI视频的普及,深度伪造、版权边界模糊等问题凸显,平台已将 AI 内容标注列为行业底线,算法反抄袭持续强化,合规成为企业发展的必修课;
其四,技术的局限性,目前 AI视频在复杂物理交互、极端特写细节上仍存在失真问题,“恐怖谷效应” 在高度拟真视频中依然存在,技术的持续迭代仍需推进。
5.未来趋势
技术迭代+生态协同,开启AI视频新周期
展望未来,AI视频行业将在技术持续迭代、场景深度深化、生态全面开放的趋势下,迎来新一轮的发展周期,从单一的工具型产品向全产业链的生态型产业转变,行业的发展空间将进一步打开。
从技术层面来看,多模态融合将持续深化,草图、语音等更多输入形式将被纳入,实时生成 5 分钟高质量视频将成为行业标准,物理仿真、数字人技术的升级将进一步提升 AI 视频的真实度和可控性;同时,大模型与 AI视频的融合将更加紧密,阿里千问 Qwen3.5 等开源模型的推出,将为行业提供低成本的技术底座,推动 AI 视频技术的普及。
从商业化布局来看,To B 生态的全面开放将成为核心趋势,字节跳动 2 月 24 日开放 Seedance2.0 的 To B API,标志着 AI视频技术开始赋能中小企业,广告、影视、电商等行业的中小企业将借助 AI视频实现数字化转型;同时,全球化布局将加速,AI 视频的多语言生成能力将推动内容的全球化传播,海外宣发成为大厂的重要布局方向,行业的市场空间将从国内延伸至全球。
从场景发展来看,虚实融合与垂直场景深化将成为主流,AR/VR、虚拟场景、数字人互动等虚实融合的应用场景,将在科技、游戏、文旅等领域迎来爆发;同时,AI 视频将向更多垂直领域渗透,本地生活、银发经济、职业教育等细分赛道,将成为 AI 视频创作的新蓝海,垂直领域的深度内容将成为流量竞争的核心。
从行业生态来看,产业链的协同发展将成为关键,算力、内容、渠道等环节的企业将形成深度合作,算力提供商为技术落地提供支撑,IP 方和内容创作者为行业提供优质创意,平台方则实现流量与变现的闭环;同时,行业规范将进一步完善,AI内容标注、版权保护的相关规则将日趋成熟,为行业的健康发展保驾护航。
小结:
2026 年是 AI视频行业迈入规模化应用的关键一年,字节跳动 Seedance2.0 的上线成为行业的重要里程碑,大厂的全面入局推动了技术的快速迭代和场景的深度落地,AI视频不仅成为 AIGC 赛道的核心增长极,更在多领域掀起了产业变革。尽管行业目前仍面临算力约束、合规挑战、创意同质化等问题,但技术的持续迭代和生态的不断完善,将推动行业突破发展瓶颈。
未来,随着 To B 生态的开放、全球化布局的加速和垂直场景的深化,AI视频将从 “改变内容创作” 向 “重塑产业生态” 转变,成为数字经济发展的重要驱动力。对于行业参与者而言,把握技术迭代的趋势、聚焦优质内容的创作、坚守合规发展的底线,将成为在 AI视频行业的竞争中占据优势的核心关键,而产业链上下游的协同发展,也将让 AI频的商业价值得到更充分的释放,开启行业发展的新纪元。
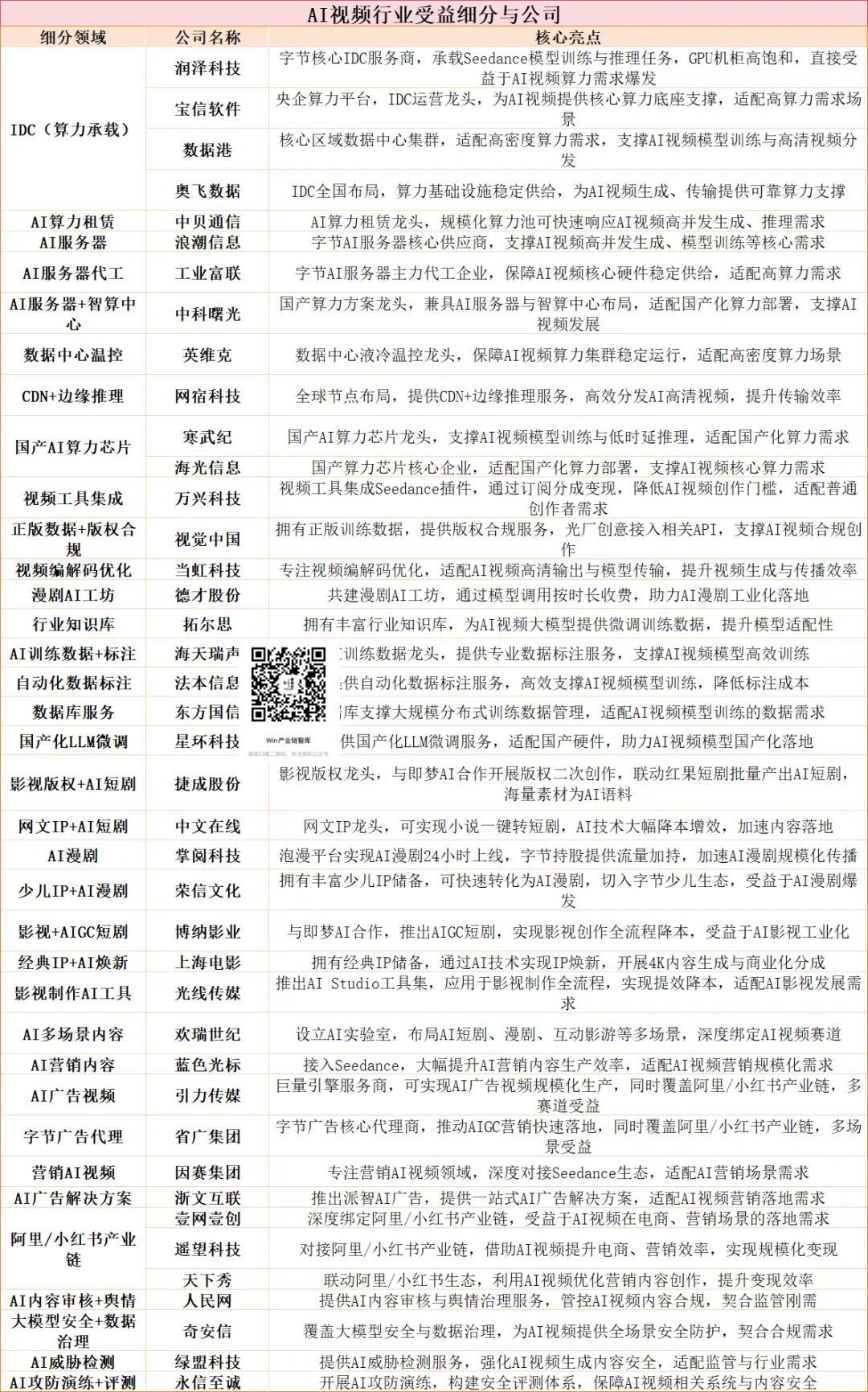
附表:AI视频行业受益细分及核心公司梳理

喜欢我们的小伙伴,可以开通我们的知识星球啦!

如果您喜欢Win产业链智库的内容,想看到更多有价值的产业链梳理干货,请点击下面的公众号名片加关注,并且设置星标,就可以第一时间查看到推送消息啦。
分享不易!大家点赞+推荐是对我最大的支持!
声明:本文观点仅供参考,部分内容根据公开信息梳理,仅作研究学习,不能作为投资决策依据,其中部分内容借助DeepSeek等AI工具分析,结果并非绝对可靠。股票市场受宏观经济、行业政策等因素影响,变化快,投资者不要盲目依赖文中分析,需结合自身经验和市场情况考虑,谨慎投资,投资有风险,入市需谨慎。


