关注回复“1”即加入免费报告分享群,每日获取行业研究报告;回复“2022”,获取1000份行业报告合集

资料来源:网络(如有侵权请联系作者删除)
获取方式:PDF完整版文末扫码获取
周包资料:9月第2周
更多资料:2022行业资料包


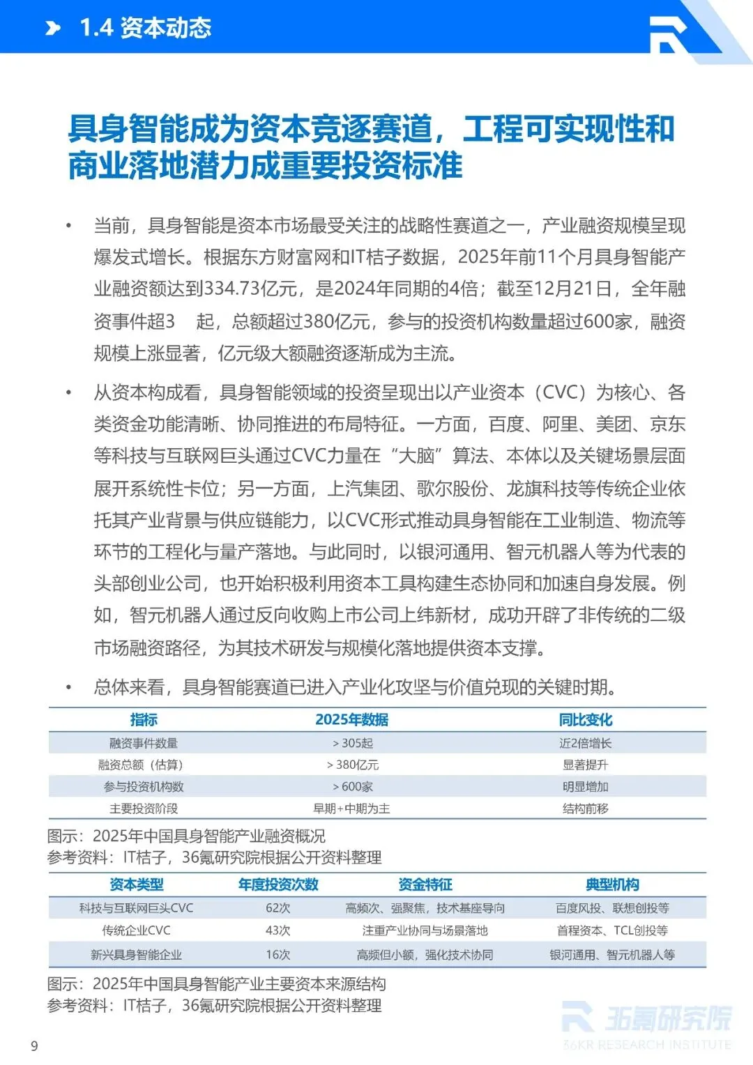
具身智能(Embodied Artificial Intelligence,EAI)尚未形成完全统一的标准定义,但主流范式指向非常明确,即强调智能体通过物理实体与环境交互来实现自主学习和进化。其核心在于将感知、认知与行动深度融合,使机器在"感知-理解-行动"的闭环中持续选代,逐步形成涌现智能···








受篇幅限制,仅为部分报告预览
完整版PDF领取方式
长按复制下方【暗号】
2026年具身智能产业发展研究报告-36Kr-2026.1-42页
发给客服领取对应资料
识别下面二维码添加客服


-------------------------------------------------------------------------
*免责声明:以上报告均为本公众号通过公开、合法渠道获得,报告版权归原撰写/发布机构所有,如涉侵权,请联系删除;本号报告为推荐阅读,仅供参考学习,不构成投资建议。

往期推荐












点个在看你最好


