
营销是零售行业连接消费者、创造价值并驱动增长的核心引擎。在当前的行业重塑期,它已从单向促销,升级为决定企业生存与品牌未来的战略中枢。
当前中国快消行业正经历着深刻的范式转移。过去依赖人口红利、渠道扩张和流量规模化的增长模式正在系统性失效,取而代之的是以AI为核心驱动力的智能营销新纪元。
《2026快消AI营销增长白皮书》明确指出,2026年将成为快消行业AI营销的转折点,行业竞争将从简单的价格战和预算比拼,升级为解释权、信任与效率的全方位较量。
在这一背景下,母婴零售行业面临着独特的机遇与挑战。作为快消领域的重要细分市场,母婴行业既具备快消品的高频消费特征,又有着医疗健康行业的专业属性要求,同时还承载着深厚的情感价值。这种多重属性使得母婴零售在AI营销转型中具有特殊的战略地位。行业正在从粗放的"预算-曝光-转化"模式,向基于用户深度洞察的精准营销转变,而AI技术正是实现这一转变的关键赋能者。
白皮书揭示的“M型消费”趋势在母婴领域表现得尤为明显。一方面,消费者在奶粉、纸尿裤等标准品上追求极致的质价比,注重成分安全、原料溯源等客观参数;另一方面,在早教玩具、亲子服饰等品类上,家长愿意为情感价值支付溢价,追求产品的教育意义和情感共鸣。这种分化要求母婴品牌必须做出明确的价值定位选择,不能再停留在模糊的中间地带。
更为深层的是,母婴消费决策正在被“AI理性+社交情感”双引擎重写。新一代父母在育儿过程中,既会通过AI工具获取科学养育知识,又依赖社交平台的情感共鸣和经验分享。这种决策模式的变化,要求品牌必须建立全新的沟通体系,既要保证信息的专业性和准确性,又要体现情感的温暖和共鸣。
在母婴这一高信任要求的细分市场,AI心智占位具有特殊的重要性。白皮书提出的"预测式社交生态"理念,为母婴品牌提供了建立深度用户关系的新路径。通过AI能力对用户"心智"进行量化分析,品牌可以实现从被动响应到主动预测的战略升级。
具体而言,母婴品牌可以借助AI技术深度挖掘用户在不同育儿阶段的潜在需求。从孕期保健到新生儿护理,从早期教育到学龄前发展,每个阶段都有其特定的痛点和需求特征。AI能够通过分析用户的搜索行为、社交互动、内容消费等数字足迹,提前预判需求变化,使品牌能够在用户需求显性化之前就完成心智占位。
这种预测式营销的关键在于建立"营销即服务"的新范式。传统广告的打扰式推送正在被服务式的内容体验所取代。对于母婴品牌而言,这意味着要将营销内容转化为有价值的育儿服务,如通过AI生成个性化的成长指导、发育评估、营养建议等,在用户需要的时间点提供恰到好处的帮助,从而建立深厚的品牌信任。
白皮书提出的"“内容工业化”理念,为母婴品牌解决内容生产的规模与质量矛盾提供了系统性解决方案。通过建立“商品标签×用户标签”的精准匹配机制,品牌可以实现从单点爆款到系列化资产复利的升级。
在实践层面,母婴品牌需要构建多维度的标签体系。首先是产品标签维度,包括成分参数、适用年龄、功能特点、安全标准等;其次是用户标签维度,涵盖宝宝月龄、发育阶段、养育场景、消费偏好等;最后是内容标签维度,包括知识类型、情感基调、表现形式等。通过这三层标签的耦合匹配,AI能够自动生成高度精准的个性化内容。
这种内容工业化体系不仅提升了内容生产效率,更重要的是实现了知识价值的有效传递。母婴领域的专业知识往往存在理解门槛,通过AI的内容生成和适配能力,可以将专业的育儿知识转化为不同层次用户易于理解的内容形式,从深度的专家解读到轻量的育儿贴士,满足不同用户的信息需求。
白皮书强调的数据基建理念,在母婴领域具有特殊的战略意义。由于母婴用户具有明确的生命周期特征——从孕期到婴幼儿期再到学龄前,每个阶段的需求都有显著差异,这就决定了数据基建必须建立在用户全生命周期管理的基础上。
理想的母婴行业数据基建应该实现端到端的智能进化。在战略定位阶段,通过AI分析宏观生育趋势、育儿观念变化、竞品动态等,为产品研发提供数据支持;在生产上市阶段,利用预测数据优化供应链和库存管理;在推广增长阶段,基于用户行为数据实现精准触达和个性化服务;在迭代进化阶段,通过用户反馈数据持续优化产品和服务。
基于白皮书的指导框架,母婴品牌的AI营销转型应该遵循循序渐进的实施路径。在初期阶段,重点应该放在基础设施建设和试点项目上,包括数据中台搭建、标签体系建立、团队能力培养等。这一阶段的关键是找到合适的切入点,如选择用户需求明确、数据基础较好的细分场景进行试点。
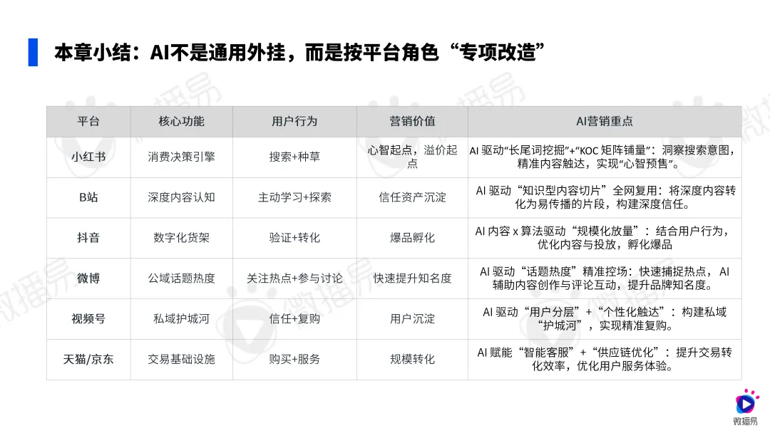
进入中期阶段后,重点转向系统化扩展和深度运营。在这一阶段,品牌需要建立完整的AI营销体系,实现从用户洞察到内容生成再到效果优化的全流程智能化。同时,要注重各营销平台的专项化运营,根据小红书、抖音、B站等平台的特点制定差异化策略。
长期来看,母婴品牌的AI营销目标应该是构建智能化的用户运营生态。通过AI技术实现与用户的深度互动和价值共创,将单向的品牌传播转变为双向的成长陪伴。这种深度关系不仅能够提升用户忠诚度和复购率,更能为品牌积累宝贵的用户洞察,反哺产品创新和战略决策。
在这个过程中,AI技术将成为品牌核心竞争力的重要组成部分。那些能够率先完成AI营销转型,建立智能化用户运营体系的品牌,将在新一轮行业洗牌中占据先发优势。而对于整个行业而言,AI驱动的深度变革才刚刚开始,未来还有巨大的创新空间和发展潜力等待探索。




































































