电商行业丨研究报告
全文字数:5300 精读时间: 14分钟
核心摘要:
中国品牌电商服务市场规模稳健增长,头部效应凸显,行业集中度进一步提高。
政策、网络购物高速增长及消费升级等因素驱动品牌电商服务市场快速发展,2018年,中国品牌电商服务市场规模达到1613.4亿元,保持45.7%的高速增长,品牌电商服务市场规模在经历快速增长期之后呈现稳健增长,增速有所放缓。
拥有资金、规模和供应链等优势的头部企业,已逐渐建立较强的竞争壁垒,头部效应凸显,行业整合态势加剧,未来行业集中度将进一步提高。
行业细分领域——外卖代运营成为资本竞相争夺的赛道,头部企业更受资本青睐。
行业进入品质发展阶段,开始注重精细化运营,品牌服务商竞争取胜的关键在于:建立成熟的品牌运营体系、加快多元渠道布局、建立行业数据壁垒。
品牌服务商通过建立成熟的品牌建设体系,能够助力品牌新品研发及整个产品体系持续迭代,全方位服务品牌建设的同时为品牌商提供定制化解决方案,满足不同品牌在不同阶段的发展需求。
品牌服务商应在稳住原有运营渠道基础上,重视新兴渠道布局,掌握多渠道流量布局的主动权。
品牌服务商应整合公司内外数字资源,与具有数据优势的供应商建立合作关系,同时提升自身数据分析优势,增强精细化运营能力。
大数据技术的完善将持续推动服务商与品牌商之间的协同发展。
品牌建设体系将成为服务商的重要角力点。
服务商将加快多元渠道布局,未来流量渠道模式也将不断创新发展。
大数据将助力服务商全品类、全链路、全渠道的快速发展。
品牌电商服务行业进入品质发展阶段
品牌服务商注重精细化运营
中国品牌电商服务行业的发展经过了价格阶段、品牌阶段,现进入品质发展阶段。
一方面,随着消费者对品质需求与个性化消费追求不断增强,消费者需求变化越来越快,品牌商对消费者需求定位难度加大,对品牌产品能够及时满足终端消费者的需求增强;另一方面,新兴电商渠道迅速发展,消费者分布不集中增大对消费者触达难度,品牌商的销售压力随之增加,因此品牌商对获取多渠道流量的需求增强。针对品牌商需求的变化,这一阶段品牌服务商不走价格战,也不盲目崇尚大品牌,而是开始注重精细化运营,建立成熟的品牌建设体系、加快多元渠道布局,同时利用大数据不断深化精细化运营能力。

品牌电商服务市场规模持续扩大
品牌电商市场增长稳健,增速略有放缓
2018年,中国品牌电商服务市场规模达到1613.4亿元,保持45.7%的高速增长;电商在经历快速增长期之后在整体稳健的状态下增速回落,品牌电商服务市场规模在未来同样体量不断增大,增速有放缓的趋势。
随着人均可支配收入的持续提升,尤其是国内持续深入减税政策不断刺激国内消费市场,这将提升行业发展的天花板,并进一步吸引国外品牌涌入,丰富行业的运营品类。同时国内消费升级,人们对品质生活需求不断提高,为欧美日等国际中高端品牌提供了不断增长的市场空间,这将进一步加速国外中高端品牌进入中国的速度,为行业发展提供强驱动。

品牌电商服务行业盈利能力与成长能力
行业盈利能力稳定,成长能力较好
2016年以来,行业盈利能力稳定,毛利率均值维持在25%-35%的水平;行业营收增长率相对稳定,整体增速稍有放缓,2018年营收增速仍保持在40%以上的高位水平,行业成长能力较好。
艾瑞分析认为,数据资源系统整合能力将决定行业的数字化发展程度,进而决定行业降本增效能力与全面提升消费者体验的上探空间。行业毛利率略有下降主要是由于企业运营成本增幅快于营收增幅导致,2015年,行业逐步转型升级进入精细化运营阶段,这要求企业在技术、数据资源等方面上投入更大资源,因此成本上升较快。相较于之前的高速增长,行业营收增速放缓主要是由于服务商存量客户增速有所放缓,对营收增长贡献下降所致。
为了保持营收的高增速,服务商需要多元化开拓销售渠道创新发展,为存量客户创造新的竞争空间,同时加快新品牌拓展速度,为其带来新的增长点,不断提升成长能力。受益于服务商整体服务水平和经验的提升,品牌扩张速度将呈加快趋势。


品牌电商服务市场竞争格局
头部效应凸显
品牌电商服务行业经过几年的转型发展,行业建立了一定的进入壁垒,服务商整体水平提升,同时出现了一批优质的高端服务商,引领行业快速发展。
艾瑞分析认为,规模较大、资金及供应链实力较强的服务商强势崛起,已逐渐建立较强的竞争壁垒,行业头部效应凸显。2018年,第一梯队GMV在品牌电商服务市场的GMV比重达到32.1%。未来头部企业将继续拉开与行业内其他公司的距离,行业整合态势加剧,一些尚未形成规模化、竞争优势不强的服务商将被淘汰或并购,行业集中度将进一步提升。


品牌电商服务行业不同体量玩家分析
行业整合态势加剧,新玩家仍有入局者机会

国内外品牌商电商服务需求对比
国际品牌服务比例仍高于国内品牌
从品牌商需求来看,国际品牌更倾向于外包服务商进行电商运营,且与服务商的合作稳定性较强,未来国际品牌对于服务商的需求会越来越强;整体来看,国内品牌更倾向于自己组建电商部门开展线上业务,较少把电商业务外包给服务商,但根据自身体量大小不同及所处发展阶段不同,对服务商的需求又呈现出差异化特征。
随着市场教育增多,国内中小品牌的外包服务意识在逐渐增强,因此服务商在服务好大品牌的同时,打造服务好中小品牌的能力,尤其是有品牌影响力的中小品牌,未来将为服务商带来新的增长点。


各品类电商服务需求对比
传统品类仍占比较大,同时新兴品类开始展露头角
艾瑞统计,美妆、服饰和3C家电品类的服务品牌数量占比位居前三,占有相对优势。其中,美妆品类作为消费升级的重点品类,在电商服务市场中占比最大。此外,随着消费升级不断深化,消费群体对品质生活要求越来越高,家装家居、食品饮料、美妆、健康、母婴品类成为近三年增幅较大的服务品类,年均复合增速均超过100%。
未来,美妆、服饰、3C家电等传统品类行业的增速虽相对放缓,但仍有较大增长空间。同时新兴品类开始展露头角,为了不断获得更好的增量,服务商应提前布局,加大对家装家居、食品饮料、母婴、健康等趋势品类的资源投入。


各品类电商服务需求对比
美妆品类需求最大,服饰次之
艾瑞统计,美妆、服饰和3C家电品类对品牌电商服务的需求比例相对较高。
【美妆】美妆产品复购率较高,尤其在双十一、双十二等营销大促期间线上销量激增。美妆品类线上运营特点复杂,且要求的运营技巧多,使用电商服务较为普遍,因此该行业内部使用电商服务比例和佣金率均相对较高
【服饰】服饰行业因一年中多次换季要求产品迭代速度很快,且消费者需求变化越来越快加大了服饰线上运营难度,因此服饰行业对电商服务需求较大,佣金率水平相对适中
【3C家电】3C家电商品客单价较高,品牌影响力大的品牌多会选择自建团队进行电商运营,对电商服务需求比例相对较低


天猫仍是服务商主要发展平台
TP转型升级为TEP
品牌电商服务兴起于淘宝、天猫平台,但近几年,随着其他B2C平台逐渐发展壮大,新垂直平台、社交平台不断兴起,消费者获取信息手段多样化,品牌电商服务渠道也随之呈现多元化。服务商在为品牌商做好天猫渠道的同时,不仅布局B2C其他平台,也开始加码社交类新兴平台,因此京东、唯品会、苏宁易购、蜜芽、贝贝、微信小程序、抖音等平台也出现不少品牌服务商。
品牌电商渠道的多元发展迅速,天猫渠道的品牌商增速有所下降,但天猫仍是品牌电商服务发展的最主要市场。天猫加强生态赋能,TP转型升级为TEP,全面助力品牌数字化转型,为品牌增长提供一站式商业解决方案,并且定期对服务商进行考核。未来,随着国内消费转型升级,品质化需求增多,将加速国际品牌进入中国的速度,天猫仍是多数品牌布局的首要选择。

从三大核心变化看行业
在品质发展阶段,品牌服务商开始注重精细化运营,呈现三大变化趋势:
1.品牌建设体系不断成熟
2.多元渠道布局不断加快
3.大数据持续助力精细化运营
下游消费者与上游品牌商需求变化

变化一
品牌建设体系不断成熟:服务商参与品牌全生命周期管理
品牌商对消费者需求定位越来越难,品牌商对品牌建设的需求不断增强。随着消费者需求变化越来越快,新品牌孵化难度及成熟品牌市场地位的维持难度加大,因此品牌商要求产品销量增长的同时,品牌影响力能够不断扩大并与消费者建立紧密的互动关系,品牌商对产品供应如何快速匹配终端消费者偏好具有强烈的需求。
为了让品牌能够快速灵活应对市场动态变化,过去品牌商负责提供产品,服务商负责运营与销售的角色已经发生转变。服务商开始参与品牌全生命周期的管理,一方面,持续紧跟市场动态变化,助力品牌新品研发及整个产品体系持续迭代,全方位服务新品牌与成熟品牌的品牌建设;另一方面,为品牌商提供定制化解决方案,尽力满足不同品牌在不同阶段的个性化发展需求。在此过程中,服务商与品牌商合作的紧密度明显加强,双方共创共赢发展成为利益共同体。

变化二
多元渠道布局不断加快:把握新零售流量风口
品牌服务商不断加快多元渠道布局,为品牌商进行打造多渠道营销方案。
首先,在当前移动信息化时代下,消费者获取信息手段多样化,多渠道布局带来多流量入口;其次,电商平台流量红利渐弱,主流头部电商平台线上新增活跃用户营销成本逐年升高,在电商平台高获客成本压力下,渠道多元化和社群平台兴起能够降低品牌商的入场成本。因此,品牌商对品牌运营的诉求不再局限于天猫官方旗舰店,新垂直平台、微信、小程序、短视频直播平台等新兴渠道的运营日益重要。
服务商在稳住原有运营渠道的基础上,不断加快多元渠道布局,为品牌抢占多维度的流量入口,同时为品牌提供多渠道营销方案。对品牌服务商而言,过于依赖单一渠道平台也会影响其经营模式与盈利模式的可持续性,不利于保持业务的稳定性及未来业务的增长空间。

变化三
大数据持续助力精细化运营:加码服务商的品牌建设与多元渠道布局能力
大数据时代背景下,为了能够快速适应消费者的不断变化,提高品牌的市场竞争力,品牌的运营策略需要数据的支撑。服务商通过有效的系统工具对数据进行整合,定期的跟踪分析数据,同时将数据应用于品牌建设与多元渠道布局,帮品牌商分析品类、区域、目标客群等,及时捕捉消费者需求偏好,结合大数据为品牌建设与多渠道策略提供依据,降低品牌试错成本,提升决策效率。

趋势一
品牌建设体系将成为服务商的重要角力点
随着市场动态变化不断加快,新品牌定位与成熟品牌产品迭代难度增大,品牌商对服务商的品牌建设能力提出较高要求。品牌建设能力越强的品牌服务商能够在实现品牌持续增长的同时提升品牌影响力,与品牌商共建共赢的过程中,为品牌带来更大价值。
艾瑞分析认为,未来品牌建设能力越强的品牌服务商对品牌的吸引力强,越能稳住市场地位,使得自身的发展处于上升期;反之,品牌建设能力越弱的品牌服务商将对品牌的吸引力小,会使自身的发展走向下坡期。

趋势二
服务商加快多元渠道布局,流量渠道模式不断创新发展
消费者信息获取手段日益多样化,渠道多元化不断发展,艾瑞分析认为,品牌服务商在渠道布局方面将会呈现三大趋势:1. 品牌服务商越来越重视多元渠道的布局,持续加码主流电商以外的多元渠道布局,这将为服务商带来新的增长点;2. 渠道将呈现更加多样化发展趋势,渠道模式不断得到创新;3. 对服务商的多平台系统对接能力提出较高的技术要求。

趋势三
大数据将助力服务商全品类、全链路、全渠道的快速发展
随着大数据技术的不断深入发展,大数据在企业各应用场景中的比例均有提升。艾瑞分析认为,未来品牌服务商掌握的数据会更加实时、系统、全面,数据维度越来越多,积累的数据量也越来越多,能够更加精准地刻画市场变化及消费者行为,因此数据能更好地助力服务商全品类、全链路、全渠道的快速发展。其中,营销分析仍是大数据应用场景最广泛的领域,已经应用大数据的企业中,将大数据用于营销分析的企业占比最高, 2017年达到63.2%,与2016年相比提升了1.5%。服务商发展大数据营销技术可以提升营销效率,及时满足消费者个性化需求,进而不断增强用户粘性,挖掘消费者购买潜力,实现流量变现。

趋势四
服务商指导品牌商从消费者需求进行反向定制,对品牌商的柔性供应链优势需求越来越强
品牌服务商通过消费大数据可以直接了解用户的消费偏好等信息以及行业趋势,指导品牌选品、设计、改造工艺水平、预测销量等的同时,还可根据消费者的需求生产个性化和定制化商品,这极大地拉近了品牌商与消费者之间的距离。但是随着终端消费人群和需求的变化,线上的产品迭代速度远快于线下,要求品牌商供应链同步调整适应节奏,因此服务商对品牌商的柔性供应链优势需求越来越强。品牌商能否打造柔性供应链适应线上产品的快速节奏将在很大程度上决定品牌商响应服务商优化建议的能力,也决定了其响应终端消费者需求的能力。


运营建议
主动布局精细化运营时代,赢在未来

投资建议
投资者根据自身禀赋,助力品牌服务商形成特色的竞争优势,分享成长的价值

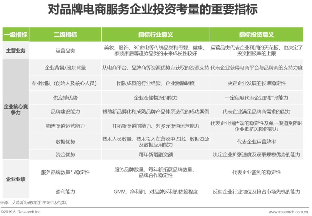
投资逻辑分析
专业团队、品牌建设能力、供应链及数据优势成最重要因素

▼ 搜索艾瑞过往报告,请点击进入小程序

点击阅读原文查看完整报告


