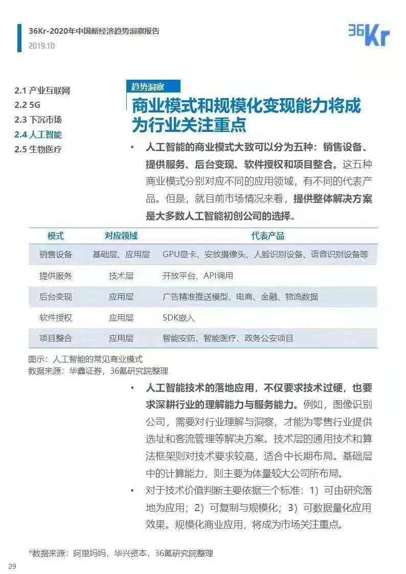
2020 年中国新经济趋势洞察报告 | 36氪研究

未来的风口将会是什么?2020年各赛道现状与发展趋势如何?本篇报告将分享我们最近一年对于一级市场投资领域的一些观察与发现,对2020年中国新经济领域发展趋势作出预判。
近十年来,中国股权投资市场蓬勃发展,保持18%的年复合增长率,截至2019年上半年,资本管理量已经超过10万亿元。从募投资额情况来看,2013-2017年是一个显著的发展阶段,2017年达到顶峰,2018年以来市场持续降温。从行业层面来看,不同融资轮次及不同赛道表现不同,总体来看,互联网、科技领域、人工智能、医疗仍然是资本关注的热点,而文娱和内容赛道则有所降温。网易CITC创业大赛截至目前已举办三届,参赛项目总计5000+,主要分布于前沿科技、企业服务、文化娱乐和消费四大领域,覆盖主流创投项目,拥有较深的项目数据沉淀。网易CITC创业大赛的报名项目赛道分布情况也与上述趋势基本吻合,结论一致。那么,未来的风口将会是什么?2020年各赛道现状与发展趋势如何?本篇报告将分享我们最近一年对于一级市场投资领域的一些观察与发现,对2020年中国新经济领域发展趋势作出预判。

获取本报告PDF版本,可点击下方阅读原文下载,提取码:bbyq
36氪研究院是36氪子品牌,专注于一级市场的行业研究,通过定性定量结合的方式研究新兴行业与企业,欢迎大家积极与我们交流讨论。分析师:伍典 wudian@36kr.com,长期关注医疗、金融科技、消费等热点领域。