报告导读:
螺纹加工刀具是专门用于在金属、塑料等工件表面,加工出符合规定牙型(如三角形、梯形、矩形等)、螺距和精度的螺旋槽状结构的刀具。刀具是机械制造中完成切削加工的工具,是最活跃的生产要素,也是工业母机进行切削加工的最终执行部件,被称为工业母机的“牙齿”,现代制造业对先进精密刀具有着显著的依存,刀具技术在制造业中有着重要、不可或缺的地位,近年来,随着国家制造业的高速发展,各类零部件越来越精密,对刀具需求也与日俱增,尤其是汽车、航空航天等高端制造领域对精密刀具需求显著提升,螺纹加工刀具作为刀具重要细分市场,也迎来快速发展的黄金时期,据统计,2024年我国螺纹加工刀具行业市场规模达33.23亿元,同比增长7.40%。
作为深耕中国螺纹加工刀具领域十余年的专业机构,智研咨询致力于携手行业企业,提供精准信息、专业咨询与定制化解决方案,持续赋能螺纹加工刀具产业发展。
观点抢先知:
行业发展有利因素:目前,汽车制造为我国螺纹刀具最大需求市场,占比超30%,据中国汽车工业协会数据显示,2025年1-8月,我国汽车产销分别完成2105.1万辆和2112.8万辆,同比增长12.7%和12.6%,其中,新能源汽车产销分别完成962.5万辆和962万辆,同比增长37.3%和36.7%,我国汽车市场持续繁荣为螺纹刀具行业发展带来广阔的增长空间,与此同时,随着新能源汽车市场的持续发展,对电机壳体、电池托盘、电控系统等关键部件加工需求也不断增加,也对螺纹刀具的切削性能、散热能力及抗磨损特性提出了很高要求,推动我国螺纹加工刀具往高品质、高质量方向发展。
产业链核心节点:螺纹加工刀具行业上游主要包括高速钢、硬质合金、陶瓷等原材料供应商,磨床、车床、热处理设备等生产设备供应商以及包装材料供应商;行业中游为螺纹加工刀具研发、设计、生产等环节;行业下游为需求市场,涵盖汽车制造、通用机械、模具制造、能源装备、航空航天等诸多领域。
市场规模:刀具是机械制造中完成切削加工的工具,是最活跃的生产要素,也是工业母机进行切削加工的最终执行部件,被称为工业母机的“牙齿”,现代制造业对先进精密刀具有着显著的依存,刀具技术在制造业中有着重要、不可或缺的地位,近年来,随着国家制造业的高速发展,各类零部件越来越精密,对刀具需求也与日俱增,尤其是汽车、航空航天等高端制造领域对精密刀具需求显著提升,螺纹加工刀具作为刀具重要细分市场,也迎来快速发展的黄金时期,据统计,2024年我国螺纹加工刀具行业市场规模达33.23亿元,同比增长7.40%。
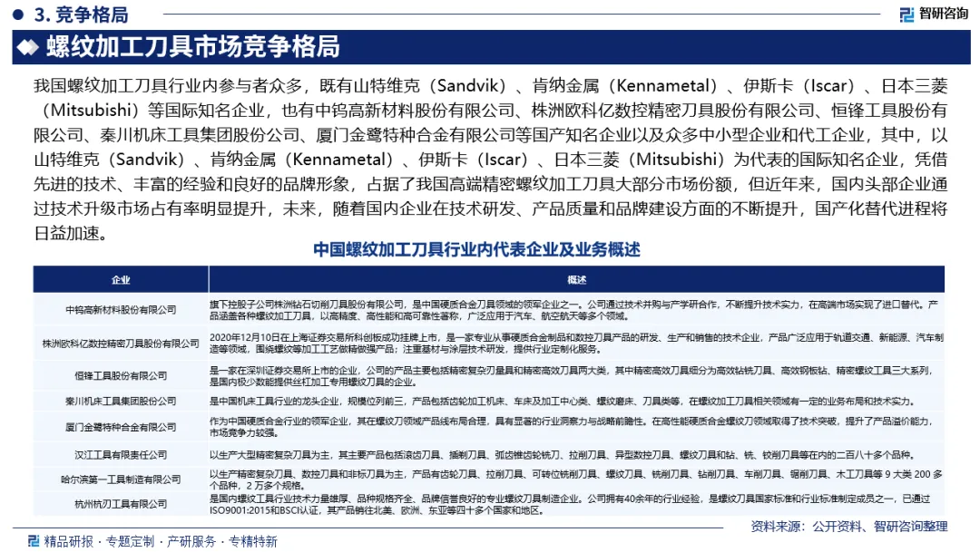
市场竞争格局:我国螺纹加工刀具行业内参与者众多,既有山特维克(Sandvik)、肯纳金属(Kennametal)、伊斯卡(Iscar)、日本三菱(Mitsubishi)等国际知名企业,也有中钨高新材料股份有限公司、株洲欧科亿数控精密刀具股份有限公司、恒锋工具股份有限公司、秦川机床工具集团股份公司、厦门金鹭特种合金有限公司等国产知名企业以及众多中小型企业和代工企业,其中,以山特维克(Sandvik)、肯纳金属(Kennametal)、伊斯卡(Iscar)、日本三菱(Mitsubishi)为代表的国际知名企业,凭借先进的技术、丰富的经验和良好的品牌形象,占据了我国高端精密螺纹加工刀具大部分市场份额,但近年来,国内头部企业通过技术升级市场占有率明显提升,未来,随着国内企业在技术研发、产品质量和品牌建设方面的不断提升,国产化替代进程将日益加速。
相关上市企业:恒锋工具股份有限公司产品主要包括精密复杂刃量具和精密高效刀具两大类,精密复杂刃量具细分为拉削刀具、冷挤压成型刀具、精密量具、齿轮刀具四大系列,精密高效刀具细分为高效钻铣刀具、高效钢板钻、精密螺纹工具三大系列,其中,精密螺纹工具主要包括螺母丝锥、各类高精度机用丝锥、螺纹铣刀和螺纹塞规、螺纹环规、螺纹量仪等。2025年上半年恒锋工具营业总收入已完成3.38亿元,其中,精密高效刀具业务收入0.67亿元,占营业总收入的19.80%。
市场趋势:未来,随着制造业向高端化发展,对螺纹加工刀具的精度要求越来越高,国内企业将不断突破超精密加工技术,如纳米级涂层技术等,有望将刀具加工精度从目前普遍的IT8至IT10级提升至IT4级,以满足航空航天等高端领域的需求,此外,随着环保政策日益严格,高污染、低效率的落后产能将被逐步淘汰,螺纹加工刀具企业将加大在绿色制造方面的投入,采用环保的生产工艺和材料,降低刀具生产和使用过程中的环境污染。
报告相关内容节选:



数据来源与处理说明:
《2026-2032年中国螺纹加工刀具行业市场竞争态势及投资机会研判报告》基于最新、最全的中国产业链数据,融合权威官方统计、深度企业调研、资本市场洞察及全球信息,通过严格的智能处理和独家算法验证,确保分析结论高度可靠、透明且可追溯。

智研咨询专注产业咨询十五年,是中国产业咨询领域专业服务机构。公司以“用信息驱动产业发展,为企业投资决策赋能”为品牌理念。为企业提供专业的产业咨询服务,主要服务包含精品行研报告、专项定制、月度专题、市场地位证明、专精特新申报、可研报告、商业计划书、产业规划等。提供周报/月报/季报/年报等定期报告和定制数据,内容涵盖政策监测、企业动态、行业数据、企业排行、产品价格变化、投融资概览、市场机遇及风险分析等。





