

报告摘要


优秀的综合性家电集团:
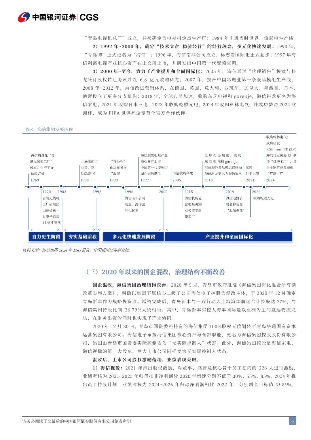
1)治理结构持续优化。海信原为青岛国有控股企业,2020 年启动混改引入战略投资者后,海信视像、海信家电均变为无实际控制人状态,管理层话语权提升。配套激励同步落地,海信视像 2021 年、2024年推出股票激励,海信家电 2023-2024 年连续推出股票激励,绑定核心团队利益,推动 2022-2024 年业绩与市值双增长。
2)业务格局多元协同。2024 年集团营收达 2153 亿元,海外占比 46%,形成智慧生活、智慧能源、汽车电子等多板块布局,与双碳、东数西算等国家战略高度契合。
3)上市平台矩阵完善,涵盖海信视像、海信家电(A+H)、乾照光电(海信视像控股 26.19%)、三电控股(日股,海信家电控股 74.95%)、科林电气(海信网能控股 34.94%)五家上市公司,覆盖消费电子、半导体、新能源等核心赛道。
报告内容









更多报告内容菜单栏
回复暗号
家用电器行业行业深度报告:海信集团前路探寻,拥抱科技与全球化-260113-银河证券-31页
联系助理获取

免责声明:以上报告均系本报告通过公开、合法渠道获得,报告版权归原撰写/发布机构所有,如有侵权,请联系作者删除,本报告为推荐阅读,仅供参考学习,不构成投资建议,如对报告内容存疑,请与撰写/发布机构联系

往期推荐












