
2026年的春天,市场以一种撕裂的方式展开。
一边是A股站上4000点后的热烈欢呼,是GDP重返5%以上的宏观叙事,是街头巷尾重新燃起的炒股话题;另一边却是普通投资者手中资产的波动不定,不知道当下的牛市究竟是机遇还是泡沫……
我们正站在一个经济周期罕见的“共振时刻”——短期的库存周期、中期的资本开支周期、长期的房地产与科技周期,正在同时转折、叠加、相互拉扯。历史正在以压缩的方式展开,而多数人只看到了它的一维投影。
要理解这种复杂局面,需借助更长周期的视角。正如投资家拉斯·特维德在《逃不开的经济周期》中所揭示的,经济起伏与技术浪潮往往嵌套于历史规律之中。当前我们看到的“新现象”,无论是复苏的强度、结构的分化,还是AI领域的热度与争论,本质上仍是供给、需求、信贷与心理等核心要素,在不同时代背景下的重新组合与周期博弈的生动体现。
而驱动这些周期波动的深层力量,往往与市场参与者的集体心理密切相关。特维德在《金融心理学》中指出,市场本质上是一个由情绪、认知偏差和群体行为共同主导的“心理剧场”。从历史上的狂热到恐慌,从当前的乐观预期到谨慎情绪,群体性的非理性行为始终是放大周期波动、塑造趋势与拐点的关键变量。例如,2015年的迅猛牛市与随后的市场调整,便是一次深刻的风险与周期教育。在趋势形成时,对群体性狂热与杠杆效应的警惕不可或缺。
因此,面对这种方向与迷茫并存、确定性与不确定性交织的节点,投资者或许更需要一种双重视角:既理解经济周期运行的客观逻辑,也洞察市场集体情绪的主观脉络。在短期噪声与技术变革的浪潮中,退回到更长的历史维度与更底层的心理逻辑中思考,可能是穿越迷雾、辨识方向的一种有益尝试。
*以下内容摘编自拉斯·特维德《逃不开的经济周期(全新升级版)》《金融心理学(新版)》
01
历史的韵律:所有当下,都是过去的回声
密西西比泡沫与人性不变的贪婪
1719年的巴黎,一场由约翰·劳主导的金融实验正在上演。货币超发、信用扩张、股票疯涨——巴黎街头人人谈论股票,贵族们竞相贿赂劳的仆人只为求得一见。这场人类历史上第一次大型金融泡沫,包含了所有现代危机的基因:狂热、杠杆、叙事、崩塌。
三百年后的今天,当某个AI概念股单月暴涨200%,当散户群聊里充斥着“这次不一样”的欢呼,我们其实仍在重复同样的剧本。人性,是周期中最恒定的变量。拉斯·特维德在《逃不开的经济周期》中写道:“泡沫时期的集体幻觉,总是穿着新时代的外衣。”
1837年与房地产的“18年魔咒”
1836年,芝加哥一块土地售价1万美元;1840年,它的价格是100美元。这是美国历史上第一次大型房地产崩溃,也印证了后来霍默·霍伊特的研究发现:房地产周期平均18-20年,波动幅度远超经济本身。
看看2025年的中国楼市:从“黄金时代”的狂飙到“黑铁时代”的沉淀,我们正在经历的,不是一个行业的衰亡,而是一个完整库兹涅茨周期(建筑周期)的“筑底与转型”。新房二手房交易趋稳、待售面积连续下降、租金回报率回升至2.4%——这些细微信号,正在为下一个健康周期悄然铺路。
历史从不重复,却总在押韵。 理解周期,就是听懂这韵律。

02
周期的多维地图:如何寻找当前坐标?
嵌套的周期结构
《逃不开的经济周期》系统梳理了不同时间维度的经济周期理论,而将这一理论框架推向极致并深刻影响中国投资者的,当属已故经济学家周金涛及其著作《人生财富靠康波》。周金涛的核心贡献在于,他不仅阐述了各类周期,更揭示了它们如何嵌套共振,最终决定了大类资产配置的黄金窗口与个人的财富命运。2025年的经济图景,正是这些多重周期叠加作用的现实结果:
基钦周期(库存周期,约40个月):这是最短的经济周期,主要反映企业库存调整行为。2025年上半年,工业产能利用率仍偏低,反映出部分行业仍处于“去库存”周期的尾声或“补库存”周期的初期。这种供需的微妙平衡,直接影响着短期的经济波动和企业盈利。
朱格拉周期(资本投资周期,约9-10年):这一周期与企业的设备更新和资本投资密切相关。2025年中国经济复苏的一个重要特征,正是制造业投资和设备更新需求的释放。同时,全球范围内的绿色能源转型、数字化基础设施投资浪潮,可能正在形成一个新的朱格拉周期上升阶段。特维德在书中警示的“竞争性投资”和“自我循环订购”风险,在当前的AI数据中心建设中尤其值得警惕。
库兹涅茨周期(建筑周期,约20年):这一周期与房地产和基础设施建设密切相关。中国过去二十年的城镇化进程和房地产繁荣,完美契合了一个库兹涅茨周期的上升阶段。当前市场的调整,可能意味着这一周期正在进入“清理残局”和寻找新均衡的阶段,这与霍伊特描述的周期第15-20阶段高度吻合。
康德拉季耶夫周期(长波周期,约50-60年):这是最长时段的经济周期,与根本性技术创新集群出现相关。从蒸汽机、铁路、电力到信息技术,每一次技术革命都启动了一个新的康德拉季耶夫周期。2025年,我们可能正站在两个康德拉季耶夫周期的交汇点:信息技术革命进入成熟期,而人工智能、生物技术等下一轮技术革命正在孕育。这解释了为何当前经济同时呈现复苏韧性与结构矛盾。
周金涛理论的精髓在于“嵌套”。他认为,一个完整的康波周期包含四个阶段:回升、繁荣、衰退、萧条。而每一个康波阶段,又由数个朱格拉周期构成;每一个朱格拉周期,再包含三个左右的基钦周期。重大历史性机遇和风险,往往出现在不同层级的周期产生向上或向下共振的时刻。而特维德在《逃不开的经济周期》一书中,则特别强调了不同周期之间的“共振效应”。
周期共振与市场波动
当多个周期的下降阶段叠加时,往往会产生深度的经济衰退;而当上升阶段共振时,则可能催生强劲的繁荣。这一洞察对理解2026年的经济形势尤为重要。
2025年股市的复苏与波动,可能正是多种周期力量共同作用的结果:库存周期可能触底回升、部分行业资本投资周期重启、房地产周期在政策支持下筑底,加上货币政策周期的适度宽松,形成了多重上行力量的试探性共振。然而,不同周期的阶段并非完全同步,这导致了市场的结构性特征和板块轮动。未来市场的走向,将取决于这些周期力量如何进一步协同。

图片来源:《人生财富靠康波》 [著] 周金涛
这就是2026年的本质:我们同时生活在两个时代——一个旧秩序在缓慢退场,一个新秩序在加速诞生。
03
心理剧场:情绪是周期的放大器
数据只是骨架,情绪才是血肉。
特维德在《金融心理学》中指出,除了货币与信贷,市场本质上是一个巨大的“心理剧场”。驱动周期的深层力量,往往源于投资者集体的非理性行为。这种集体心理并非杂乱无章,而是呈现规律性的摇摆:
狂热期,过度自信和确认偏差占主导,投资者乐于相信正面叙事,对风险视而不见,正如历史上每一次资产泡沫所展现的。
恐慌期,群体思维和从众行为被放大,抛售本身成为理由,导致资产价格跌破内在价值。
理解这种“心理周期”,意味着能洞察市场情绪的极端位置。当所有人都在追逐同一个故事时,或许正是需要警惕“羊群效应”的时刻;而当被买入成本“锚定”、不忍离场成为普遍心态时,市场可能已进入非理性的僵持阶段。伟大的投资者不仅分析数据,更洞察情绪。

04
2026投资指南:在多重共振中寻找锚点
面对2025-2026年复苏与结构矛盾并存的市场,许多投资者感到困惑:数据在回暖,为何操作却更艰难?行业的轮动与分化,是否有着更深层的逻辑?
这正是拉斯·特维德在《逃不开的经济周期》中所揭示的核心:经济的脉搏由多重周期嵌套驱动,而投资的关键,在于识别我们当下在周期三维地图中所处的具体坐标——是短期的库存修复、中期的资本开支重启,还是长期技术革命的起点?本书提供的正是这样一套完整的“周期定位系统”。
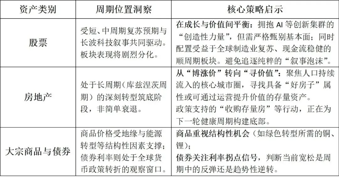
基于此框架,我们可以更清晰地审视当前主要资产类别的启示:

核心要义在于:没有永恒的优质资产,只有与特定周期阶段相匹配的资产配置。当前时点,投资需要兼具两种视角:用长期目光寻找由AI驱动的下一轮长波趋势,同时用审视企业盈利和现金流所反映的短周期现实。保持逆向思考的纪律,是穿越周期的关键。
05
AI作为新变量:当周期遇上智能革命
拉斯·特维德在《逃不开的经济周期(全新升级版)》中特别加入了关于人工智能、数字经济等新技术的讨论。每一次技术革命都会改变经济周期的运行特征,而AI可能是迄今最具颠覆性的变量之一。
作为新增长引擎与周期启动器:以2025年DeepSeek-R1发布为标志,AI技术集群的出现,完全符合熊彼特“创新集群”驱动新周期的理论。这预示着一轮由全要素生产率提升驱动的增长周期可能正在孕育。投资正涌向算力、模型和应用层。
作为周期波动的新放大器与扭曲器,AI技术仍旧可能导致市场风险。
投资过热与“自我循环”风险:特维德本人警示,美国对数据中心的巨额投资中,存在企业间相互采购的“自我循环订购”风险。这种由技术叙事驱动的封闭生态投资,一旦见顶可能产生比传统周期更剧烈的收缩。
就业市场与“脱钩”风险:特维德预测,未来经济衰退时,企业可能加速用AI替代人力,导致“失业率与经济产出脱钩”。这意味着未来的经济复苏,可能首次出现“增长回暖但就业滞后”甚至“无就业增长”的局面,这将从社会层面放大周期的痛苦,并通过抑制消费需求而反噬经济本身。
市场效率与泡沫生成:AI提高了信息处理效率,但也可能通过算法同质化和叙事传播,加速资产泡沫的形成与破灭。
这意味着,未来我们可能需要同时观察“传统经济周期”和“智能技术演化周期”两个维度的叠加与互动。AI在提升长期潜在增长率的同时,很可能在短期内加剧波动和不平等。

结语:在不确定的未来,把握周期的确定性导航
在充斥着短期数据波动、技术革命叙事和地缘政治噪音的市场中,建立起长期视角、系统思维和历史耐心变得重要,这是我们避免被瞬间信息淹没、把握根本趋势的关键。
拉斯·特维德的作品旨在告诉投资者:
学会识别市场在多重周期中所处的三维位置(短、中、长周期阶段),而不仅仅是一维的“牛熊”。
理解不同资产在周期各阶段的表现规律,认识到没有永远上涨的资产,只有不断轮回的周期。
保持足够的耐心和纪律,在情绪极端时逆向思考。2025年房地产市场的筑底期和AI浪潮的憧憬期,正是检验这种纪律的时刻。
在这个被AI加速变化的时代,唯一不变的是变化本身,而经济周期则是这种变化中最具规律性的脉搏。正如特维德在书中所说:“萧条的唯一原因就是繁荣。”理解周期的完整性,认识到每个阶段都是整体过程的一部分,在市场狂热中保持警惕,在疑虑弥漫时看到新生力量,最终成为复杂周期的理解者与驾驭者。
点击「推荐❤」,锦鲤附身!
- END -


