需要下载完整版报告的朋友,可以扫下方优惠券付费成为会员,40000+份报告,随意下载,不受限制,报告涵盖全行业,星球保持每日更新。客服微信:sgcwjc

专业/及时/全面的行研智库
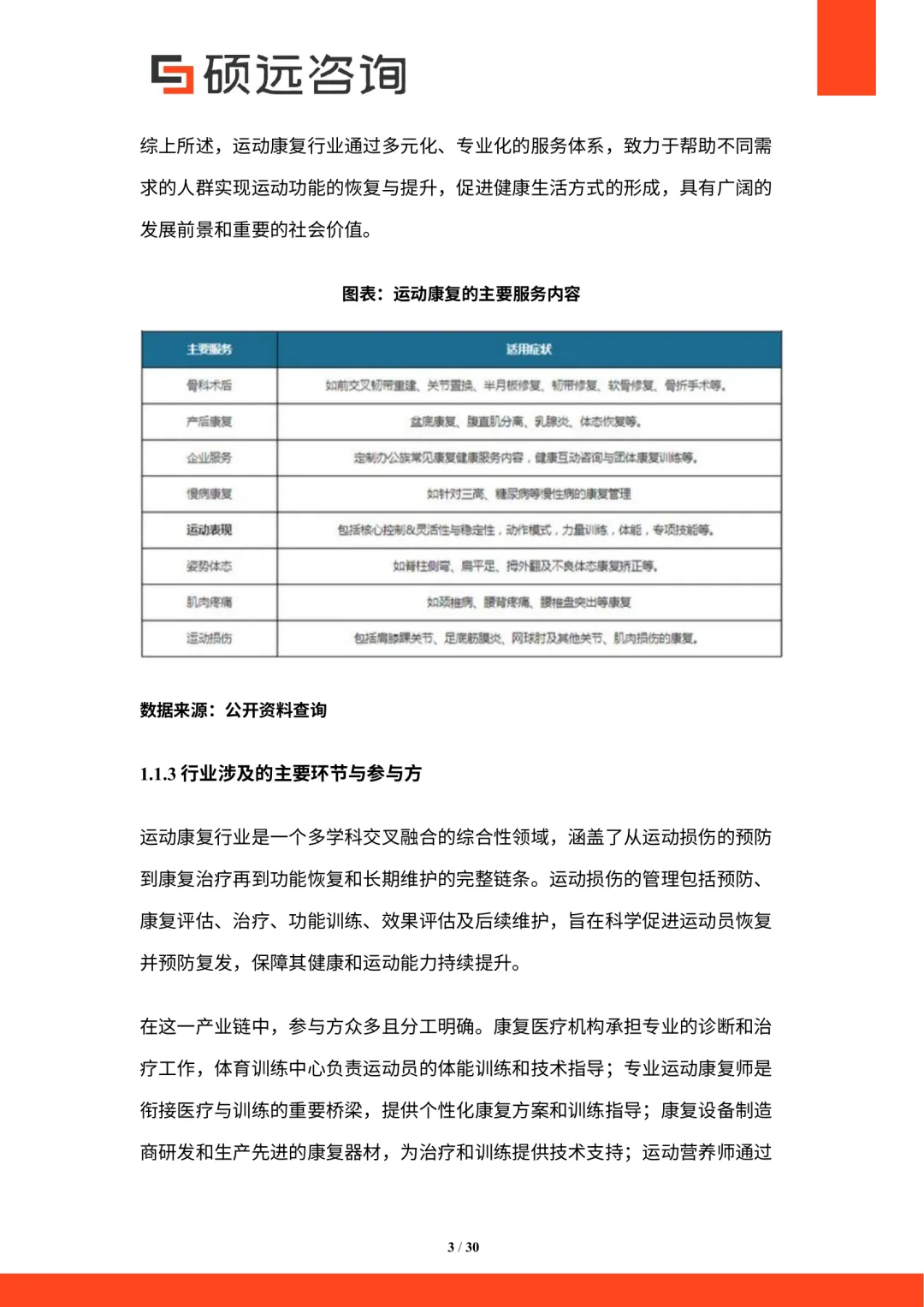
运动康复是通过科学方法帮助各类人群恢复和提升运动功能,预防运动损伤,并促进整体健康。其服务内容涵盖评估、治疗、功能训练、疼痛管理、营养指导及心理辅导等,注重个性化方案和多样化模式,以实现运动功能的优化与长期维护。行业涉及多个环节,包括运动损伤的预防、评估、治疗、功能训练、效果评估及后续维护,形成完整的康复链条。参与方包括康复医疗机构、体育训练中心、运动康复师、设备制造商、营养师及科研机构,各方协同合作,推动行业发展。中国运动康复行业起始于20世纪90年代末至21世纪初,随着体育运动普及和全民健身推进,需求逐渐增长。早期服务规模有限,主要集中在专业机构,技术设备较为落后。随着科技发展和政策支持,现代康复技术逐步引入,服务内容不断丰富,体系日趋完善。进入21世纪后,全民健身和“健康中国”战略推动行业快速发展。北京奥运会的举办促进了运动医学和康复技术的进步,相关成果应用于大众领域,提升了行业水平。行业已形成系统化服务体系,服务范围广泛,参与主体多元,市场竞争加剧,信息化和专业化程度不断提高。
来源:硕远咨询














完整版报告已上传至星球,扫下方优惠券加入即可下载所有报告


戳“阅读原文”下载报告


