
— Rose Marketing —
2026 GEO营销
知乎平台数据报告
供应商必备数据-知乎
本文涵盖知乎平台数据及2026年GEO营销全攻略,核心解析知乎AI搜索GEO优化路径与实操方法。知乎平台数据显示,2025年安装量达2.11亿次,月活1.94亿,核心用户为25-40岁高学历人群(占比65%),知乎直答月活近2亿且年增速超300%。报告拆解多端知乎AI搜索GEO效果,结合28个AI平台工具生态,提出2026年从内容结构化、技术规模化、矩阵协同入手,实现品牌成为AI优先信源的GEO策略,为供应商提供数据支撑与实战指南。

何亚涛
·AI搜索GEO优化白皮书作者
·AI搜索GEO优化试题作者
·AI搜索GEO优化实战手册作者
·AI搜索GEO优化公开课&知识付费课程作者

「Contents」
{ 目 录 }

1 . 快手AI数据总结
2 . 快手AI搜索GEO优化效果
3 . 2026快手AI搜索GEO优化策略
一
知乎直答AI数据总结

安装量:2.11亿次
日活:第三方估算范围在2000万人至1亿之间,核心用户为25-40岁高学历人群(占比65%)
周活:无公开数据
月活:1.94亿
累计调用量:无公开数据,但知乎直答的月活用户规模(近2亿)增速(年增速超300%)
处理token数量
上下文窗口,128K Tokens(输入+输出总和)
实际处理上限,单次请求 ≤128K Tokens
中文优化效率,1 Token ≈ 1.1~1.3 个汉字
API调用次数
未登录用户,单次调用4K Tokens,每日调用20~50次
盐选会员,单次调用32K Tokens,每日调用100~300次
企业API(按量付费),单次调用128K Tokens,每日调用无硬性限制
大模型参数数量:参数量约671B(六千亿)
非官方数据请理性判断

二
知乎直答AI搜索GEO优化效果
知乎AI智能搜索 PC端

标记1:输入关键词,搜索内容
标记2:AI内容标题
标记3:AI数据来源
标记4:AI针对内容的基础功能
标记5:广告植入
标记6:AI回答正文
知乎直答AI-- PC端

标记1:输出解决方案容
标记2:AI内容生成说明
标记3:内容鼓励
标记4:选择大模型回答
标记5:继续提问
标记6:喜欢或不喜欢
标记7:生成内容功能选择
标记8:回答大模型选择
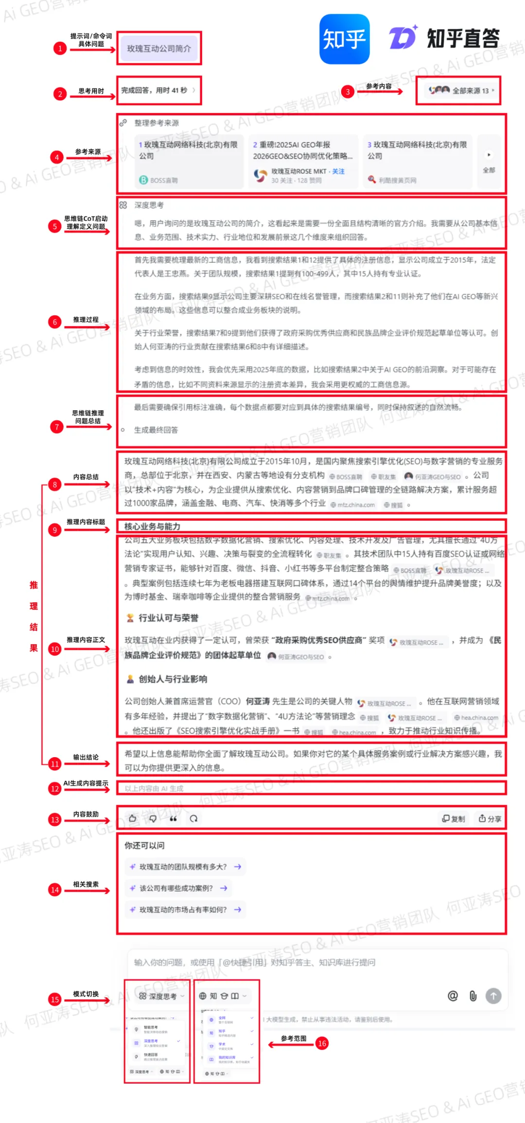
知乎直答-- M端

标记1:提示命令词
标记2:参考资料数量
标记3:参考内容链接
标记4:理解定义问题
标记5:输出解决方案
标记6:总结方案
标记7:内容鼓励
标记8:推理引导内容
标记9:模型内容补全训练
标记10:模式切换
知乎直答--APP端

标记1:提示命令词
标记2:搜索范围
标记3:参考内容链接
标记4:参考内容数量
标记5:输出解决方案
标记6:总结方案
标记7:内容鼓励
标记8:推理引导内容
标记9:模型内容补全训练
知乎直答AI 接入DeepSeek效果

三
2026知乎AI搜索GEO策略
2026年,AI搜索重构流量逻辑,知乎作为高权重知识平台,成为GEO布局核心阵地。策略核心是从“被动排名”转向“主动成为AI信源”,通过内容、技术、矩阵协同,让品牌信息被AI优先检索引用,精准触达目标用户。

内容端聚焦结构化与权威性。采用“结论前置+分点论述”结构,嵌入“Q&A”模块适配AI检索习惯,围绕“地域+场景+痛点”布局关键词,如“北京新能源充电桩推荐”,结合本地政策、案例强化关联性。同时恪守E-E-A-T原则,引用行业数据、权威报告,减少营销化表达,提升AI信任度。

技术端依托RPA+AI实现规模化运营。通过指纹浏览器搭建独立账号环境,模拟真人操作发布内容,规避平台风控。利用AI大模型批量生成语义差异化内容,每日输出百篇以上高质量图文,按定时节奏分发,持续投喂AI引擎,筑牢信息锚点。

矩阵协同构建全网信任网络。联动知乎同城话题、垂类专栏打造内容矩阵,关联地理标签强化地域权重。同步将内容分发至百家号等平台形成交叉验证,提升AI采纳置信度。搭配用户互动引导,通过点赞、收藏数据沉淀内容权重,实现GEO长效占位。
* 调研截止日期:2026年01月
* 提醒:
本文内容基于网络公开资料与行业观察,以学术探讨和经验分享为目的,实事求是、客观公正,不表明任何官方立场。
文章仅供参考,如有不当,欢迎留言指正和交流。且读者不应该在缺乏具体的专业建议的情况下,擅自根据文章内容采取行动,因此导致的损失,本运营方不负责。
本平台(全网)标注“来源:玫瑰互动的内容,版权归玫瑰互动所有。转载时,请务必注明“来源于玫瑰互动”。
玫瑰互动不对平台内容、信息或广告的正确性和可靠性作出保证。如有版权或其他问题,请在内容发布后10天内与我们联系。
--END--
附1:一些思考
1. 有不好的、失实的、恶意放大的内容不断展示,该如何处理?
2. 当有人在平台上诽谤我们、诋毁我们、造谣我们,该怎么办?

2. 日常做了99件好事(偶尔做了1件错事),用户在平台上夸我们、说我们好的信息,为什么反而搜不到?
3. 你的消费群体、用户、投资人、领导、老板、友商、媒体、监管单位等,都在关注你的什么信息?
附3:以下平台均可以做GEO&SEO


AI搜索GEO优化位置
AI智能问答GEO优化
AI搜索结果GEO优化
AI智能搜索结果GEO优化
AI智能搜索问答GEO优化
AI搜索GEO优化国内平台
AI搜索GEO优化国外平台
#必应New Bing搜索GEO优化
#Manus GEO优化
#Chat GPT搜索GEO优化
SEO优化平台
国内AI大模型
#DeepSeek系列大模型
#文心ERNIE大模型
#文心大模型
#云雀大模型
#月之暗面Kimi大模型
#混元大模型
#字节自研相关大模型
#混元大模型
#360纳米大模型
国外AI大模型
#谷歌Gemini大模型
#普罗米修斯大模型
#OpenAI大模型
AI监测工具平台
# BrandRank.Al
# Mangools的Al Search Grader
# HubSpot Al SearchGrader
# Otterly.Al
# Al Monitor
# AlVisibility
# Promptwatch
# Amon AI
...



