
每个岁末年初都是回顾的季节,在这个时点,人的思绪会被放大化,我们开始回忆这过去的一年,回顾着我们所思、所见、所感,看周遭变迁。对于信托行业而言,2025年是怎么样的一年呢?可能每个从业者、参与者乃至旁观者都有不同的感受,而这些的全部也组成了完整的一年。
古人说“以史为镜,可以知兴替”,这也是我们每年这个时候都会拿出一些时间、一些情感来深切回顾我们所经历过往的原因之一,对2025年信托行业做个总结,再昂首走在新一年的路上。
所以,带着这份对行业的热情,我们回顾、盘点、梳理这一年信托行业的点滴事件,期待留下一个更完整的信托行业的2025年。

一、行业年度观察
对于信托行业而言,2025年注定也是值得记忆的一年,我们通过对年内行业重大事件的梳理,从行业整体角度回顾这一年信托行业的若干重大事件。
(一)信托行业顶层制度的重塑
对于信托行业而言,过往一直面临着核心监管规定颁布时间过久,除《信托法》外缺少高效力层级文件规范等问题,在2018年《关于规范金融机构资产管理业务的指导意见》和2023年《关于规范信托公司信托业务分类的通知》出台后,原有信托核心文件与现有业务模式存在更多不匹配的情况。
年内1月,国务院办公厅转发《关于加强监管防范风险推动信托业高质量发展的若干意见》,以国务院办公厅名义发文也让信托行业多了一个效力层级为行政法规层级的政策文件。意见中对于信托行业的发展和定位提出明确要求,同时设定了2029年和2035年行业发展的两个节点性目标。
4月,金融监管总局就《信托公司管理办法(征求意见稿)》面向社会公开征求意见,9月,金融监管总局发布《信托公司管理办法》,对原有2007年发布的《信托公司管理办法》作出重大修订,也对信托公司的公司治理、内部控制、业务经营等提出新的要求。10月,金融监管总局就《资产管理信托管理办法(征求意见稿)》面向社会公开征求意见,该管理办法系在原有《信托公司集合资金信托计划管理办法》为核心的一系列资金信托业务监管规定基础上,结合最新信托分类要求所调整的管理办法,专门针对信托公司资产管理信托业务进行规范化要求。
对于信托行业而言,传统信托业务的核心监管体系以原有“一法三规”(2001年《信托法》、2007年《信托公司管理办法》、2009年修订的《信托公司集合资金信托计划管理办法》、2010年《信托公司净资本管理办法》)为基础,在2018年《关于规范金融机构资产管理业务的指导意见》出台后,行业都分业监管走向混业监管,2023年《中国银保监会关于规范信托公司信托业务分类的通知》将信托业务分类由传统多种模式分类角度调整为资产服务信托、资产管理信托和公益慈善信托。2025年,两份顶层文件的出台及资产管理信托业务征求意见稿的发布,标志着行业正从旧秩序逐步走向新秩序。
(二)行业内信托公司风险化解持续推进
2025年,行业内多家信托公司风险化解工作持续推进:
3月,四川省成都市中级人民法院裁定终结四川信托重整程序,四川信托正式脱离破产程序,恢复正常经营状态。
4月,某央企信托公告与建信信托、国投泰康信托签订《委托服务协议》,聘请两家信托公司为公司日常经营管理提供服务。某央企信托继2023年中融信托、2024年民生信托后又一家委托同业提供日常经营管理服务的信托公司。
8月,金融监管总局批复同意四川信托变更96.8020%股权,蜀道投资集团有限责任公司正式作为大股东持有58.6278%股权。
10月,大连监管局批复同意华信信托进入破产程序。华信信托成为自新华信托、四川信托后又一家正式进入破产程序的信托公司。
11月,金融监管总局批复同意四川信托正式更名为四川天府信托有限公司。
12月,四川监管局对四川天府信托12名高级管理人员(含兼任)任职资格批复核准,具体包括董事(含董事长、独立董事)、总裁、副总裁,董事会秘书、首席风险官、首席合规官。至此,四川天府信托在年内完成更名及高管调整。
12月的最后一天,新时代信托100%股权在北京产权交易所挂牌转让,也是新时代信托股权第三次挂牌转让,作为曾经的高风险信托公司,在完成公司风险化解后,也寻求通过市场化股权转让方式重新恢复正常经营。
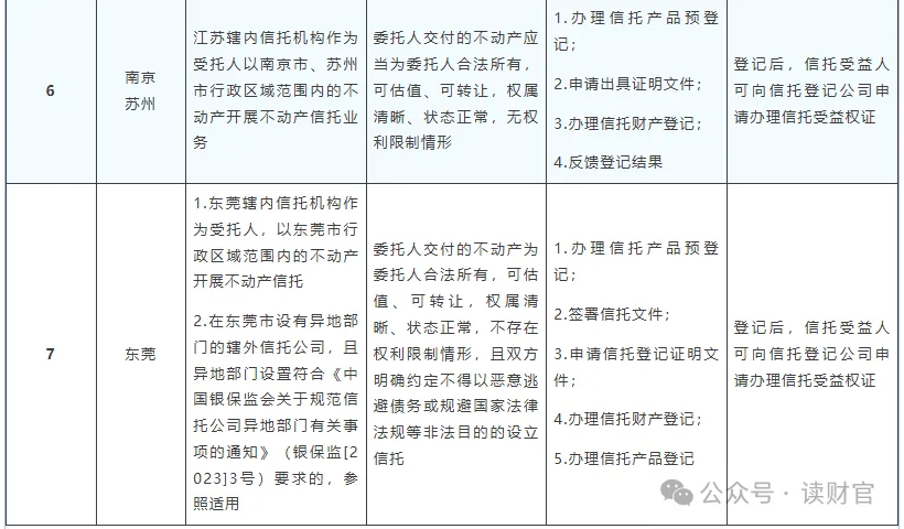
(三)各地开展不动产信托财产登记试点工作
2024年12月,北京首先开展不动产信托财产登记的试点,为不动产信托财产登记提供制度依据。2025年间,上海、广州、厦门、天津、江苏(南京、苏州)、东莞先后发布不动产信托财产登记的通知文件,不动产信托业务所涉信托财产登记的试点工作在各地开始推广。经简要梳理,各地不动产信托财产登记相关规定的主要内容如下:



各地不动产信托登记的试点为后续统一出台不动产信托财产登记的制度积累相关经验,需要注意的是,针对不动产登记涉及税费问题,各地通知中均指出需按照税务机关要求办理,不动产信托财产登记制度暂时未能解决不动产登记涉及税费问题,这也是限制不动产信托大规模开展重要因素之一。
(四)北京开启股权信托登记试点
伴随着不动产信托财产登记试点工作的开展,2025年北京也率先开展股权信托财产登记的试点工作。年内金融监管总局北京监管局与北京市市场监督管理局共同发布《关于做好股权信托财产登记工作的通知(试行)》(京金发〔2025〕40号),明确在北京开展股权信托财产登记试点工作。
对于股权信托定义明确为委托人依法将其股权转移给信托机构或者委托信托机构出资入股,由信托机构按照委托人的意愿以受托人名义对该股权进行管理、运用和处分的信托业务。
本次通知适用范围为北京辖内信托机构以在北京市行政区域范围内登记的有限责任公司的股权设立股权信托。在通知出台后,中信信托也办理了全国首例股权信托财产登记。
(五)监管新规为业务开展提供新标准
对于信托行业而言,除专项针对信托行业的《关于加强监管防范风险推动信托业高质量发展的若干意见》《信托公司管理办法》外,金融监管总局年内所出台的多个监管规定也直接对信托行业展业产生重要影响。经简要梳理,主要监管规定如下:

多个监管规定的出台,也对信托公司展业过程中直接/参照适用提出新的要求,如何在业务开展过程中妥当履行相关监管规定的要求也是信托公司应当注意关注的内容。
(六)公司治理的持续优化
2024年正式生效的修订版《公司法》中明确公司可以在董事会设立审计委员会行使监事会职权,不设监事会或监事。同年底金融监管总局发布的《关于公司治理监管规定与公司法衔接有关事项的通知》中明确允许金融机构根据自身实际,优化监督机构设置。可以继续保留监事会、监事,也可以选择由董事会下设的审计委员会履行监事会职责,不设监事会或监事。
2025年《信托公司管理办法》明确“信托公司按照公司章程规定,在董事会中设置由董事组成的审计委员会行使监事会职权的,不设监事会或者监事。”年内,信托行业去监事会工作已在各家信托公司之间有序开展,上市信托公司建元信托、山东国信已公开披露公司不再设置监事会。同时,根据监管部门披露,年内超过30家信托公司完成公司章程修改,其中撤销监事会也作为多数信托公司重要的修改事项之一。
除此之外,《信托公司管理办法》规定信托公司应当设置首席合规官,年内已有5家信托公司首席合规官任职资格获批。
(七)行业自律管理规定
年内信托业协会作为行业自律组织,先后发布《信托文化建设指引》《信托行业环境、社会和治理(ESG)披露指南》《绿色信托指引》《中国信托业养老信托业务发展倡议书》,同时根据协会所发布的新闻,协会在年内组织多家机构编制《家族信托业务指引》《保险金信托业务指引》。如前述指引能成功落地,将会对家族信托、保险金信托业务的规划化发展起到重要影响,作为监管部门要求的重要补充,行业协会通过自律规定的形式弥补资产服务信托层面监管规定的缺失。

二、行业发展数据观察
(一)信托行业发展的业务数据
根据中国信托业协会官网所公布数据,我们对信托行业近年来部分数据进行整理,行业整体数据如下:

从行业整体经营情况来看,行业内各家信托公司的固有业务处于稳步增长的态势,整体规模逐步有序增加,信托业务呈现出规模增加,但收入及利润无法匹配信托规模的增长速度。以2025年第二季度数据为例,与2024年同期相比,信托资产增加2.8万亿,但整体经营收入和利润却维持不变,与昔日行业内高增长、高收入的情况截然不同,信托资产规模庞大但无法换来收入的增长,也体现了信托行业方发展的困境。信托行业在转型过程中也面临寻找收入、利润长点的问题。
相比于传统资产管理信托业务,资产服务信托是行业内一直被提及、被要求开展的业务,信托业协会于2024年末首次公布部分资产服务信托统计数据,截至目前已公布的资产服务信托整体情况如下:

从已经公布的数据来看,截至2025年第二季度,财富管理服务信托4.3万亿,这部分分类中也包含了以往部分单一资金信托被转为法人及非法人组织财富管理信托的情形,因此2025年第二季度披露的财富管理服务信托数据比2024年末披露的三类具体业务数据之和出现大幅度增长。风险处置服务信托、资产证券化服务信托则属于较为正常的规模增长。
(二)信托公司基本情况梳理
2025年内,多家信托公司发生增资、股权变化等情形,结合公开信息,我们对年内行业各家信托公司基本情况进行梳理和汇总,以注册资本作为排列顺序的依据,具体如下:










End



