
丨完整版报告已上传星球
扫上图二维码,加入星球下载5K+资料
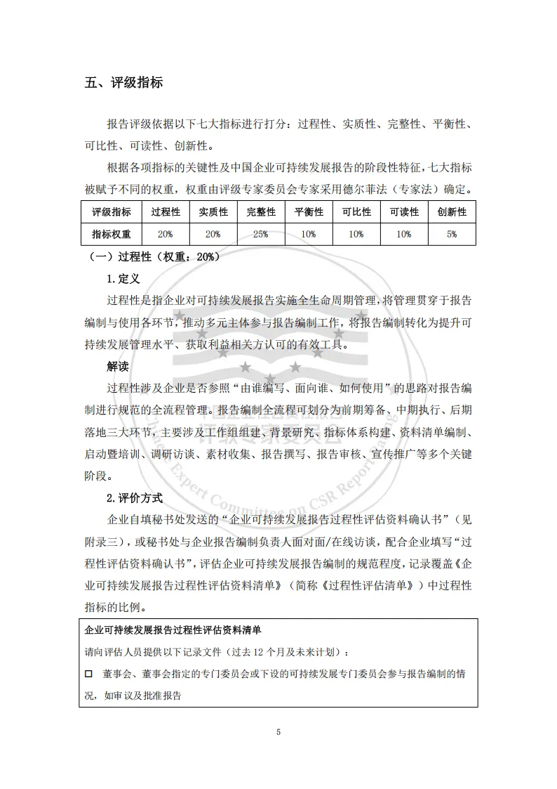
《中国企业可持续发展报告评级标准(2026)》由中国企业社会责任报告评级专家委员会制定,自2026年1月10日起正式实施,是国内权威的第三方报告质量评价系统。该标准历经多轮修订,此次升级形成“1+N”报告评级标准体系,“1”指可持续发展报告评级标准,“N”指新增的绿色低碳发展报告、乡村振兴报告两类专项报告评级标准,全面对接国内外可持续信息披露最新要求。

















丨完整版报告已上传星球
扫上图二维码,加入星球下载5K+资料
加入【见鹿双碳智库】,下载完整文档
已有1000+小伙伴加入【见鹿双碳智库】
















免责声明
本平台只做内容的收集及分享,报告版权归原撰写发布机构所有,由【见鹿双碳智库】社群通过公开合法渠道获得,如涉及侵权,请联系我们删除,如对报告内容存疑,请与撰写、发布机构联系。
戳“阅读原文”下载报告


