报 告 核 心 内 容 介 绍
Science Technology
一句话核心结论:
“漂亮饭”已从社交媒体的流量现象,演变为一种融合高颜值、强体验、重情绪价值的成熟餐饮模式。它以100-150元的亲民价格,精准俘获了年轻一代的心,成为餐饮行业在激烈竞争中实现差异化突围的关键路径。未来,只有将“美学”与“品质”深度融合的品牌,才能在这条赛道上走得更远。
关键信息归纳:
1. 什么是“漂亮饭”?
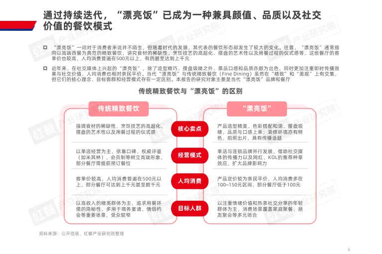
- 新定义:不再是过去动辄上千元的高端西餐,而是指兼具高颜值、好口味、强社交属性和情绪价值的平价精致餐饮。
- 人均消费:主要集中在100-150元(近60%),37%的品牌甚至低于100元,性价比很高。
2. 为什么突然火了?(四大助推力)
- ① 年轻人要“情绪价值”:超九成Z世代认可情绪价值,愿意为能带来快乐、仪式感、自我疗愈的体验买单。
- ② 年轻人要“社交货币”:近三成消费者将“环境有格调、拍照出片”视为重要考量,甚至超越口味本身。
- ③ 餐饮业“卷”出了新方向:从“卷价格”转向“卷氛围、卷品质”,用美学和体验提升竞争力。
- ④ 供应链和设计配套成熟:上游有安佳等企业供应高品质食材,下游有专业设计公司打造沉浸式空间,为“漂亮饭”提供了坚实支撑。
3. “漂亮饭”品牌怎么做?(四大共性)
- 产品打造:
- 美学导向:从食材选择到摆盘,都遵循美学原则,色彩搭配、造型设计、构图都极为讲究。
- 现场互动:很多品牌将烹饪收尾工序(如浇汁、现炒)搬到餐桌前,提升体验感和分享欲。
- 必有甜品:精致的甜品是标配,既能提升情绪价值,又能拓展早午餐、下午茶等全时段经营。
- 门店设计:
- 沉浸式氛围:运用都市田园风、现代工业风、自然山野风、地域文化风等,打造强记忆点和出片率高的空间。
- 选址策略:
- 聚焦一线/新一线:超60%的门店布局在高流量商业综合体,精准锚定目标客群。
- 品牌推广:
- 全域传播:在小红书、抖音等平台构建传播生态,并通过跨界联名、用户共创等方式扩大声量。
- 升级为文化输出:部分品牌开始从“视觉传播”转向“价值与文化传播”,如举办非遗展、诗词大会等。
4. 覆盖哪些赛道?
- 非常广泛!已渗透到西餐、韩餐、日料、东南亚菜等亚洲料理,以及火锅、云贵菜、江西菜、烤肉等中式餐饮,甚至Bistro(餐酒馆)模式也全面拥抱“漂亮饭”。
5. 未来挑战与展望
- 当前痛点:
- 同质化严重,甚至出现山寨抄袭。
- 部分品牌过度追求颜值而忽视口味,或重营销轻品质,引发负面反馈。
- 未来方向:
- 回归餐饮本质:以“品质”支撑“美学”,真正满足消费者对“视觉+味觉”的双重期待。
- 美学赋能全行业:各餐饮品类都值得用美学视角重新审视和打造,特别是文化底蕴深厚的中式餐饮。
总结给餐饮从业者听:
“漂亮饭”的热潮不是一阵风,而是一种深刻的消费趋势变革。
- 不要只学表面:照搬装修风格或菜品摆盘,只会陷入同质化内卷。
- 要抓住内核:深刻理解年轻一代对情绪价值、社交需求和品质体验的渴望。
- 长期主义:把“漂亮”建立在“好吃”和“真诚”的基础上,才能打造出真正有生命力的品牌。



















2026 研报 网盘 群
欢 迎 加 入
免责声明:
本文由我方原创撰写,文中引用的数据、信息均来自公开可查的权威来源(如上市公司公告、政府文件、行业报告等),已注明来源,仅用于说明与分析,符合合理使用原则。我们尊重知识产权,如权利人认为引用内容有侵权问题,请通过邮箱 2428997757@qq.com 联系,我们将在48小时内核实处理。本文内容仅供参考,不构成任何决策建议。


