点击上方蓝色字体关注我们
引 子
今天是2025年的最后一天,也是十四五的最后一天;
明天是2026年的第一天,也是十五五的第一天;
总结是必须的,但绝不是总结2025,应该是自新医改启动的16年;
展望也是,也不是展望2026,而是未来相当长一段时间;
总结:新医改以来,凡16年,终于2025,医疗行业的“黄金时代”结束,增量与政策红利的完结;
展望:未来10年甚至更长,“存量时代”来临,在“有限”条件下中追求“无限”效果,绝非易事;
(注:1.本文“医疗行业”指医疗服务为代表的大行业,类似于“医改”的界定,着眼于整个社会医疗需求与供给的复杂关系。2.数据来自卫健委、医保局,使用AI工具整理;)


2025以前:知何所终!

1.2009-2025年:中国医疗行业的“黄金时代”
(1)政策红利
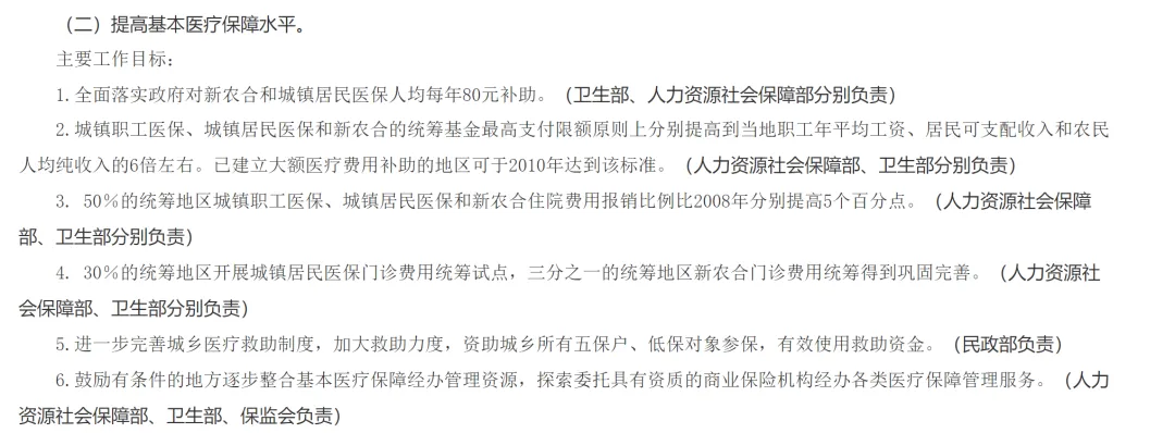
缘起:2009年,“新医改”正式启动!

也许我们都忘记了,红利有多大!
但看看下面这些图,也许“吃饱了骂厨子”的人会少些。

不可否认,我们过去16年取得了“巨大的成果”!

但,有些事情,过了就是过了!

再没有了。
(2)增量红利
政策红利必定带来无可估量的“增量”红利;
“供给侧”:医疗机构和床位,只有中国可以做出如此漂亮的曲线!

“支付端”:真金白银,真金白银啊!


16年=三个“五年计划”=多少人最好的青春,别说你没有从中获益。
(3)“不确定性”的浮沉史
第一,谁是“不确定性”?

“社会办医”=引入市场机制,78年以来的改革开放,基本上就是引入“市场机制、工具、规律”到不同领域试验。
所以,“社会办医”并不“高明”,只是沾了“市场改革”的光,“有用”是客观规律的必然。
第二,“不确定性”的演变


这是活生生的“反证”,关于“社会办医”的提法、定位、态度,基本上就反映了“市场对面”部分的发展。古人云(比如韩信)的飞鸟良弓,狡兔走狗的故事。
第三,不确定的确定作用
这个反着说,即使疫情后,左转,把“社会办医”骂的再“烂”,他的“作用”也不是“唾沫”能埋掉的。
2.核心数据:
(1)供给侧:足够了!

到处是医院,讲个笑话:10个院长8.5个贪腐算保守了!
(2)需求端:释放了!

一年近百亿次的就医,14亿人口,可以了!
(3)支付端:掏多了!



医学不是科学,医疗需求≠基本需求,人类对医疗的需求是“主观的"、”无止境的“、”事后的“。
所以,北大李姓专家绝对是“又坏又蠢”的砖家。大抵跟之前“计划生育”之后“鼓励生育”的情况差不多。
目前,在医疗领域的极端思想,跟李砖家疫情后的鼓动有关,如果按她“免费医疗”,基本我们的“医疗”和“经济”都会崩掉。
(4)结果面
第一,国际面子:达标了!

每千人床位超过7.8张,可以了,谁不服站出来(疫情期间,不接受住院的,靠边站)。
第二,国内面子

好的不说,至少坏的时候,增长也踩着GDP的线。
3.OK:到此为止吧!
所以一切都到此为止吧!狂奔的“增量时代”、“红利时代”和“时代红利”,在2025年画下句点!
(1)2025就是“终点”:刹车!
第一,9万亿,差不多了,不能再涨了!

第二,医院和床位,也适可而止吧

第三,不能再说没地方或者不让住院看病了!

(2)2025年就是“顶峰”了
第一,2025年的总数就是未来十年的“顶”,不能突破;
第二,2026年以后得主要任务就是:下山!
总数“锁死了”,不会再有“增长”了,在这前提下,开始下降。
卫生总费用不会、也不能、更不许破9万亿,这是铁律、硬任务!
但是,活不会少,事要办的更好。
于是,2025就这样了,网上出了那个著名的图片:

唯一不足:格局小了,死的不是“临床”,临床谁在乎?我说的是“医疗行业”,上一个16年,你我都有幸登上“顶峰”。下一个16年,咱们一起携手下山吧!别以为2025最差,那是从2009望过来。如果从2039看过来,那得仰望这个“最高峰”。
2025部分结语
别抱怨,别BB了,就样这样了!时势如此。
人有“五官”,使用下“数量最多”的器官,看清楚、听明白。管好“少数派”,闭嘴,抱怨没用,造谣坐牢,何必呐?

2026以后:知何所来!

1.新时代的“解构”
2026以后的时代,会是什么样子?
(1)有限与无限
“有限”:供给侧、支付端就这么多了,不对,是逐年减少。
“无限”:
第一,需求端,还在不停增加、变化,这个没办法。
第二,性价比,必须越来越高,钱少但活儿要好!
(2)众生平等
”公立-民营“:一个样!没”优待“,也别来要;
“大医院-小医院”:一个样!且最好“做大,小医院”;
“富地方-穷地方”:一个样,以后省级统筹,再往后“全国统筹”;
人:当然也是。
(3)不确定性
说个观点:医疗全盘市场化“不对”,医疗引入市场机制没错,扼杀医疗市场机制祸国殃民!
医疗的公益性,不代表它要牺牲“效率”,因为,医疗是需要“花钱的”,而钱,是“会花完”的。
问:2026年以后什么时候会有“变好”的“拐点”?
答:解放思想、实事求是,把“市场机制”作为工具拿回“医疗行业”用的时候,就差不多了!
(可惜了,感觉未来三年继续“向佐”)
解放思想、实事求是,难就难在这儿哦!
2.遇见的:不会再是更好的自己
所以,在这一停一走的期间,多做“坏准备”;
(1)未来十年:能够接受“更坏”的情况出现。
举几个例子:
第一,“金眼科”:站上过顶峰,够了;

第二,“银牙科”:旱的旱死,涝的也涝不到哪里!

“牙茅”毕竟不是“茅”,因为“真茅”也不行了!牙茅已经“物超所值”。
差的,就没法看了!

第三,重医疗-大专科-大医院:“大家”已经“不认”这个赛道了!时代让你“色衰”,你就得“珠黄”!


“他强任他勉强”!反正我不认;

本质上讲,海吉亚和明基代表的:重医疗、大专科、大医院比爱尔、通策不知“高级”多少倍!于国于民都有益无害,但,又能怎样?资本市场仍是“医美”、“互联网卖药”的天下,这是些“真出事儿,连核酸都测不利索的主”!
但,那又如何?
这是时代的“悲歌”!
也是英雄的“挽歌”!
上一次社会出现这种现象是:搞导弹的不如卖茶叶蛋的!何其相似!
传统的“医疗行业”走到头了,至少在“中国市场”是这样。
3.除非
(1)除非你有“颠覆性”的硬实力
什么是“硬实力”?
“硬人”:带头的和被带的够牛,技术牛、管理牛、信仰牛都行;
“硬技术”:你掌握一项“颠覆性”技术,远超目前,全社会都愿意为之“买单”;
(2)除非你有“可威慑”的规模
这世界本质上还是“弱肉强食”的,即使你不够好,但胜在规模也行。
数量和价格总是有很多故事可以谈!
现实是,非公立的医疗集团都“太小”,不足以影响大局,没有当“鲶鱼”的资格;
公立的够大,但是,鱼越大越贵,干的是“垄断的活儿”;
举个例子,比如血透行业,如果哪家集团在中国有20万患者(占比20%),那就有的谈,有人上门谈。最终会让这个领域的“市场化机制”生效,最终三赢或者四赢。
(3)除非你有“plan B"的底气
比如,国内不弄了,去出海了。
也行。
本部分的总结
1.目前的行业及所有人,都不会在未来比2025更好,这里的“好”大家自行理解;
2.破局的几率不大;出圈全靠自己喽。

for未来,以及更远的未来

说点实话吧!
主力军:公立体系
(1)无奈成为“唯一”:那就要抗压力吧,总支付“盘子”锁定的情况下,要承接“更多的需求”,还要有”性价比“。
(2)顶层设计都完成、都很好,卡在“微观”即医院端,公立医院的“体制”已经成为最大的“毒瘤”,不改不行了,光靠“”抓院长”解决不了问题;
(3)能待就待,不行,建议及早转身。
偏师:民营体系
(1)接受现实:阶段性历史使命完成,又没能抓住机会”突破“,那就只能跟在“历史潮流中”冲刷淘汰;“难”是形容2025,2026怕是找不到形容词了!
(2)合规第一:这就是“成分”问题,别被“画错”成分了!
(3)知道价值:现有机构什么最有价值?可以带走,可以变现,可以保留火种。营收?技术?团队?品牌?
举个栗子:最近常碰到一级或者二级医院“破产”,你说什么算“有价值”?貌似唯一有价值的是“依从性强”、“变现能力强”的“专科流量”。
(4)行业整合:不太可能,有钱的没整合能力,有整合能力的没钱,别问我是怎么知道的?
(5)活着就是“变量”,历史证明纠正需要时间,但要活到那个时候。
掌舵者:管理者
(1)医保(财务+民生)的路子可以继续。在基础医疗资源配置足够的情况下,“财务经济”部门的属性“更重要些“,不能把“青山和柴”烧完了。
(2)卫健:仍然没有回到“舞台中央”的机会和能力,除非像“合并流言”,那问题是:谁合并谁?
(3)结果层面:大概率还是会实现预定目标的,这点不需要怀疑。
(4)代价:越早把“市场机制”拿回来,代价越小;越早“解放思想”,代价越小。举个例子,看病和群众利益稍微分离一下,健康要教育,“死亡教育”也是必须的,“看病不能死”、“看病必须好”不切实际(这里会被骂)。

观点

增长和政策红利过去后,存量时代就是“卷”
(1)未来医疗行业的“调整周期”(不能说下行)至少10年,无论民营(劳神)还是公立(劳神),都一样做好吃苦的准备;
(2)民营医疗在5年内(十五五期间)要找到“出路”,要么有核心能力在国内,要么尽早“出海”,要么。。。。
(3)至少,至少咱们要看清形势。





