

综述
1、定义及分类
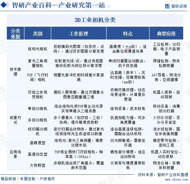
3D工业相机是一种专为工业场景设计的高精度三维成像设备,通过捕捉物体的三维几何信息实现测量、检测与识别等功能。其核心技术可分为结构光、飞行时间(ToF)、双目立体视觉和激光三角测量四大类:结构光相机通过投射编码光图案并分析形变获取深度数据,适用于高精度静态场景;ToF相机利用光脉冲飞行时间计算距离,具备实时性强、动态捕捉能力突出的特点;双目立体视觉系统通过模拟人眼视差实现三维重建,无需主动光源但依赖物体表面纹理;激光三角测量相机则通过激光束扫描与三角几何计算实现高精度三维建模,尤其适合工业检测与机器人导航领域。各类技术依据应用场景在精度、速度、环境适应性等方面形成差异化优势。

2、行业政策
3D工业相机作为智能制造装备的核心感知部件,在推动制造业智能化转型和数字化升级中发挥着不可替代的关键作用。近年来,中国政府将智能装备制造业及其关键零部件产业提升至国家战略高度,通过系统性政策布局加速行业技术创新和产业生态构建。2023年2月,工信部等七部门联合印发的《智能检测装备产业发展行动计划(2023-2025年)》明确提出,到2025年要实现智能检测技术在重点制造领域的工艺适配性突破,显著提升包括3D视觉系统在内的核心零部件自主供给能力,并在示范应用中形成规模化效应。2024年1月,七部门进一步出台《关于推动未来产业创新发展的实施意见》,将高端装备列为重点发展方向,强调要通过实施重大技术装备攻关工程,突破包括精密视觉检测在内的关键基础技术,完善从基础元器件到整机装备的完整产业链条。这一系列政策红利为3D工业相机行业提供了明确的发展路径和强有力的支持,将显著加速国产3D视觉技术在高端制造领域的渗透和应用。

3、行业壁垒
(1)技术壁垒
中国3D工业相机行业在光学设计、三维算法和硬件集成方面仍与国际领先水平存在差距。高精度结构光投影、激光三角测量系统等核心技术依赖国外专利,国产设备在复杂场景下的稳定性(如反光表面、动态目标)仍需优化。此外,实时三维点云处理算法(如深度学习辅助匹配)的研发周期长、投入大,中小企业难以突破。
(2)成本壁垒
中国3D工业相机行业在光学设计、三维算法和硬件集成方面仍与国际领先水平存在差距。高精度结构光投影、激光三角测量系统等核心技术依赖国外专利,国产设备在复杂场景下的稳定性(如反光表面、动态目标)仍需优化。此外,实时三维点云处理算法(如深度学习辅助匹配)的研发周期长、投入大,中小企业难以突破。
(3)品牌与市场认知度壁垒
在3D工业相机行业中,知名品牌往往具有较高的市场认知度和客户忠诚度。新进入者需要花费更多时间和精力来建立品牌形象和提升市场认知度,以吸引客户和合作伙伴。同时,新进入者还需要投入大量资金进行市场推广和品牌建设,包括广告宣传、展会参展、客户培训等多个方面,这进一步增加了进入市场的成本和难度。
(4)市场准入与政策壁垒
国家制定了严格的《相机通用技术条件》等标准,对3D工业相机的光学性能、成像质量、可靠性等方面做出了详细规定。新进入者需要确保产品符合这些标准,才能进入市场。此外,政策法规对相机生产企业的资质和许可有严格要求,如《相机生产许可证管理办法》规定相机生产企业必须取得生产许可证,并对相机的质量负责。这提高了行业准入门槛,促使企业加强自身管理,提升生产条件和质量保证体系。
4、发展历程
中国3D工业相机行业经历了从技术引进到自主创新的跨越式发展历程。21世纪初,国际品牌主导市场,国内以技术引进和代理为主。2010年后,以凌云光等为代表的本土企业开始技术积累,在结构光、双目视觉等领域取得突破。2016—2020年期间,结构光、ToF和双目视觉等技术路线逐渐成熟,3D工业相机在汽车制造、电子装配、航空航天等高端制造领域得到广泛应用,用于高精度尺寸测量、缺陷检测和逆向工程等。2021年以来,人工智能与3D视觉技术深度融合,3D工业相机具备更强的数据处理和分析能力,测量精度与效率进一步提升,头部企业实现核心技术自主可控,在部分细分市场超越国际品牌,完成从“跟跑”到“并跑”乃至“领跑”的转变,目前正加速推进全产业链国产化替代进程。


产业链
1、产业链分析
中国3D工业相机行业历经多年发展,已然构建起完备且充满活力的产业链生态。在产业链上游,以核心零部件供应为主,包括光学镜头、图像传感器、激光器以及各类电子元件等关键组件,目前高端部件仍部分依赖进口;中游为3D工业相机的设计、研发与制造,奥普特、华睿科技等本土制造商,在结构光、ToF、双目视觉等技术路线各具优势,正加速实现国产替代;产业链下游,应用场景广泛覆盖智能制造、医疗健康、安防监控、新能源、半导体、汽车制造等重点领域,通过系统集成为终端客户提供智能化检测解决方案。3D工业相机行业产业链如下图所示:

2、行业领先企业分析
(1)广东奥普特科技股份有限公司
作为中国3D工业相机领域的标杆企业,广东奥普特科技股份有限公司(OPT)凭借在机器视觉领域近二十年的深耕,已发展成为具备全产业链技术实力的行业领军者。公司构建了业内最完整的机器视觉产品矩阵,涵盖从核心算法(视觉算法库、工业AI平台)到关键硬件(3D传感器、工业相机、智能读码器)的全套解决方案,特别是在结构光和TOF等3D视觉技术领域保持领先优势。面对人形机器人等新兴市场需求,奥普特充分发挥其在工业机器人视觉系统积累的技术优势,正重点开发新一代高性能视觉模组。值得注意的是,尽管2024年公司机器视觉业务收入9.10亿元(同比微降3.44%),但其核心部件业务仍保持较强韧性(收入7.93亿元,仅下降1.93%),反映出公司在高端制造领域的稳固市场地位。未来,随着3D视觉在智能制造和人形机器人等领域的深度应用,奥普特凭借其深厚的技术积淀和完整的产品体系,有望实现新一轮增长。

(2)凌云光技术股份有限公司
凌云光技术股份有限公司作为中国3D工业相机领域的代表企业,在机器视觉与光通信两大核心业务板块深耕细作,秉持“为机器植入眼睛和大脑”的创新理念,不断强化视觉成像技术优势。凭借二十余年的深厚技术积累与产业链布局,公司持续加大自研相机研发投入,已实现线阵相机产品的广泛覆盖,在表面检测行业自研供应率超50%,展现出强大的技术自主性与市场竞争力。其高端大面阵相机凭借卓越的灵敏度和成像清晰度,在消费电子、新型显示、印刷包装、半导体等多个行业广泛应用,2024年更是推出多款针对性相机,精准满足3C、锂电、PCB等行业对高色彩辨别度、极限空间应用、信号长距离传输和内部缺陷检测等多样化需求。然而,受2024年终端客户需求放缓影响,公司营业收入和归母净利润出现下滑,营业收入为22.34亿元,同比下降15.42%,归母净利润为1.07亿元,同比下降34.69%,其中机器视觉业务收入16.21亿元,同比下降13.77%。未来随着工业AI需求的复苏,公司凭借在成像技术和行业know-how的深厚积累,有望在半导体前道检测等高端市场实现突破。


行业现状
3D工业相机作为工业自动化与智能化升级的关键设备,凭借其强大的数据处理和分析能力,显著提升了测量精度与效率,在智能制造、机器人导航、物流分拣等前沿领域的应用需求持续井喷,已然成为推动工业4.0进程的核心技术之一。近年来,中国3D工业相机市场规模呈现出迅猛的增长态势,据GGII数据显示,2024年市场规模已达28.15亿元,同比增长19.20%。尽管当前市场增速有所放缓,但3D视觉技术的确定性发展趋势已然形成,随着各行业对高精度、高效率检测需求的不断释放,以及技术的持续迭代升级,GGII预计2025年3D工业相机市场将继续保持增长势头,到2028年市场规模有望突破70亿元,2024-2028年复合增长率预计约达25%,未来发展前景广阔,将为工业领域的智能化转型注入强大动力。


发展因素
1、有利因素
(1)政策与产业环境支持
中国3D工业相机行业发展受到政策的大力扶持。政府积极推动智能制造和工业自动化进程,出台了一系列相关政策,为3D工业相机的研发、生产和应用提供了良好的政策环境。例如,制造业支持政策鼓励企业在生产线上引入3D机器视觉技术,政府可能提供资金支持、税收减免或补贴等措施,这有助于降低企业成本,促进3D工业相机的研发创新和产业化应用。同时,随着工业4.0、智能制造的推进,工业自动化和智能化需求不断增长,为3D工业相机市场带来了广阔的发展空间,推动了行业规模的持续扩大。
(2)技术创新与进步
技术创新是中国3D工业相机行业发展的重要驱动力。近年来,国内企业在3D成像技术领域取得了显著突破,从传统的结构光技术到飞行时间(TOF)技术,再到深度学习和神经网络的应用,3D工业相机的性能不断提升。新的传感器技术、图像处理算法和数据分析方法的应用,为3D工业相机带来了更高的精度、速度和可靠性。例如,深度学习技术可以实现更准确的物体识别和分类,神经网络则可以提高相机的自适应能力和鲁棒性。此外,多相机融合技术的发展,通过多个相机的协同工作,可以获取更全面、更准确的三维信息,满足了不同应用场景对3D工业相机性能的多样化需求。
(3)市场需求与应用拓展
市场需求是推动中国3D工业相机行业发展的关键因素。随着工业自动化和智能制造的发展,各行业对高精度、高效率和质量的需求不断增加,3D工业相机在自动化生产、机器人导航、质量控制、工业测量和虚拟现实等领域的应用越来越广泛。在汽车制造领域,3D工业相机可用于汽车车身的三维测量和质量检测,提高生产效率和产品质量;在电子制造行业,可实现产品缺陷检测、逆向工程和自动化装配等功能;在新能源领域,用于电池极耳折弯测量和表面缺陷检测,提高了电池的生产效率和安全系数。此外,随着技术的不断进步和成本的降低,3D工业相机的应用领域还将不断拓展,市场需求也将持续增长,为行业发展提供了强劲的动力。
2、不利因素
(1)国际竞争加剧
市场竞争激烈,国内外众多企业纷纷进入3D工业相机领域,市场份额的争夺更加激烈。国际巨头如基恩士、康耐视等占据全球60%以上份额,技术积累深厚,在高端市场具有明显优势。国内企业虽然发展迅速,但在品牌影响力、市场份额等方面与国际巨头仍有差距。同时,用户需求多样化,不同应用领域对3D工业相机的性能、功能要求差异大,企业需要针对细分市场开发定制化产品,这增加了研发和生产成本,也对企业的市场响应能力提出了更高要求。
(2)行业在高端技术上仍存在一定短板
中国3D工业相机行业在高端技术上仍存在一定短板。高端传感器、算法与国外存在差距,部分核心部件依赖进口,如高精度光学元件等。这使得国内企业在产品研发和性能提升上受到一定限制,难以在高端市场与国际巨头全面竞争。同时,技术创新难度大,外部环境的不确定性、技术创新项目本身的难度与复杂性、创新者自身能力与实力的有限性,都可能导致技术创新活动达不到预期目标,影响企业技术升级和产品迭代。
(3)研发和生产成本较高
3D工业相机的研发和生产成本较高,导致设备及配套软件成本居高不下,初期投入大。这使得产品在市场上的价格竞争力受到影响,尤其是在中低端市场,难以与一些低成本的产品竞争。此外,三维数据处理复杂,需要高性能计算资源,这也增加了企业的运营成本。而且,设备维护和校准需要专业人员,进一步增加了运营成本,限制了企业的利润空间和市场拓展能力。

竞争格局
中国3D工业相机行业企业竞争格局呈现国际巨头主导、国内企业加速追赶态势。国际巨头基恩士、LMI等凭借先发技术优势仍占据市场主导地位,合计市场份额超过50%,尤其在高端制造领域保持较强竞争力。国内阵营中,海康威视依托安防领域的技术积淀和渠道资源,快速切入工业视觉市场,其3D相机产品线已覆盖工业自动化、智慧物流等多个应用场景;奥普特作为本土龙头企业,通过全产业链布局在新能源电池检测领域建立了显著优势;华睿科技和凌云光则分别在汽车制造质量控制和半导体封装检测等细分市场形成技术壁垒。值得注意的是,当前行业仍处于技术迭代和格局重塑的关键期,随着国产企业在核心算法、光学设计等领域的持续突破,以及新能源、半导体等战略产业的蓬勃发展,本土品牌的市场份额有望实现快速提升,预计未来3-5年将逐步打破外资主导的市场格局。


发展趋势
中国3D工业相机行业未来将呈现多重积极发展趋势。技术层面,深度感知、结构光、双目视觉等先进技术将更广泛应用,推动产品向更高精度、智能化与自动化方向升级;市场层面,受益于智能制造、数字化转型及自动化需求激增,市场规模将持续扩大,且国产化进程加速,国产品牌主导地位将进一步巩固;竞争层面,行业虽仍处于早期发展阶段、竞争激烈,但随着技术突破与市场需求增长,未来将形成更稳定的竞争格局,头部企业将凭借技术优势和品牌影响力占据更大市场份额,同时企业也将通过多元化发展提升竞争力。


文章转载、引用说明:
智研咨询推崇信息资源共享,欢迎各大媒体和行研机构转载引用。但请遵守如下规则:
1.可全文转载,但不得恶意镜像。转载需注明来源(智研咨询)。
2.转载文章内容时不得进行删减或修改。图表和数据可以引用,但不能去除水印和数据来源。
如有违反以上规则,我们将保留追究法律责任的权力。


