

世界那么大,怎能不去看看。960万平方公里的锦绣山河早已满足不了中国游客“行万里路”的愿望,更多人将海外旅游纳入日常行程中。与此同时,随着中国游客理性的回归和需求的提升,境外旅游的趋势已经从“买买买”转向“游游游”,只有能在异国他乡提供良好服务体验的企业,才能在这一前景广阔的行业中大有所为。
目前海外出行市场仅有惠租车、租租车、携程等少数几家平台拥有完善的客户服务体系,具备车辆资源整合的能力,海外出行用户、尤其是自驾游旅客的诸多潜在需求仍处于服务供应商的盲区之中。为找出盲点,易观从中国海外出行用户的自驾行为入手,描绘海外出行用户的总体特征和细分差异,以期为您提供一张地图,助您辨明方向、精细运营。
▌海外出行目的地国家集中度高,分散于不同城市
海外租车自驾前十名的目的地国家订单量占了全部订单量的97%,因此海外租车的目的地国家集中度非常的高。其中欧美澳新和泰国是主要目的地,去往美国的比例达到了30%,远高于其他国家。
目的地城市的前十名占据了总体订单的43%,因此租车的目的地城市的集中度相对较低,北美西海岸是中国游客最常租车的城市。

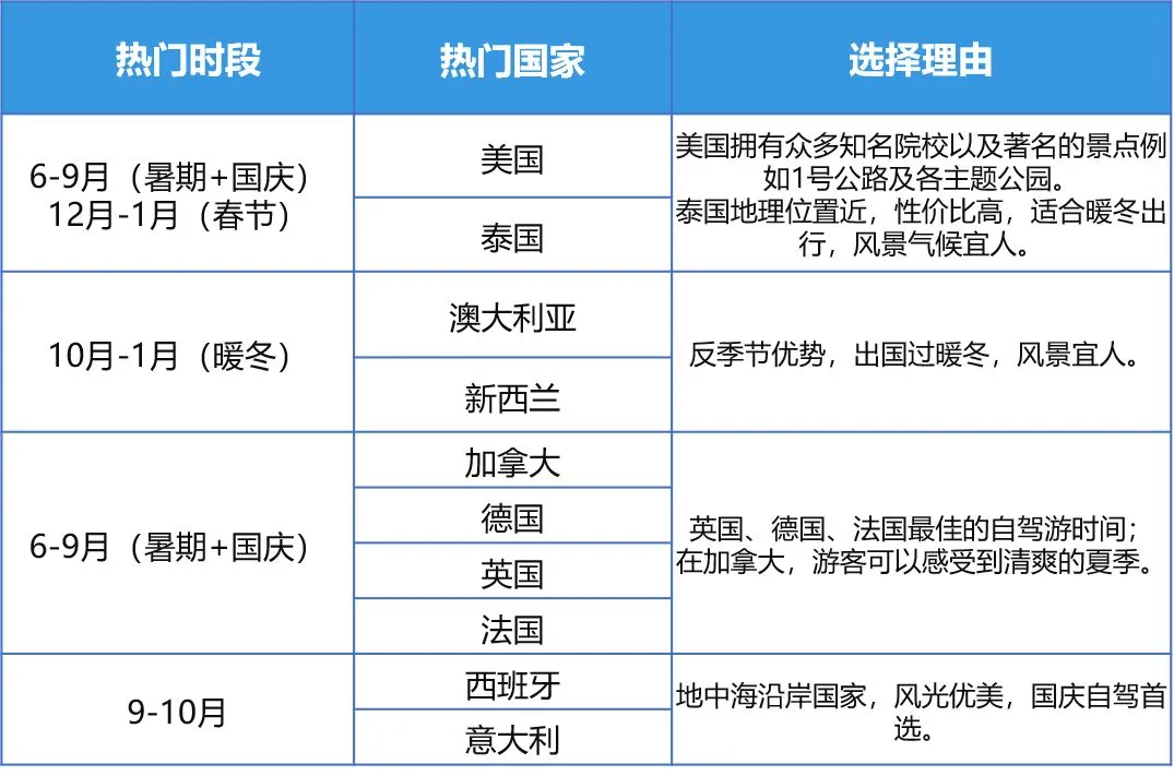
▌环岛及知名公路沿线是热门的境外自驾游路线

▌海外出行时间集中在假期,自驾游决策周期较长
海外出行的自驾用户的热门国家主要是欧美澳新以及泰国,出行时段集中在寒暑假及十一长假。

海外出行自驾游用户决策周期较长,一般集中在30天左右,而出行周期集中在4-8天。其中加拿大和新西兰由于游客年龄层相对较高,其平均决策周期更长,而去往美国和泰国的用户年龄层比较低,因此其用户平均决策周期较短。

▌海外出行租车订单集中在2000-3000元区间

在top10目的地国家中,大部分订单的价格在3000元以下,尤其是2000-3000元之间是最为普遍的订单价格。新西兰和法国的客单价最高,主要订单在3000-4000元之间。
在top10目的地城市中,大部分订单在3000元以下,泰国城市清迈和普吉岛以及新西兰的奥克兰在1000元以下,而同为新西兰的基督城的订单价格最高,达到了5000-10000之间。

▌海外自驾男性用户居多,男女消费存在显著差异
2017年海外租车自驾用户群体中,男性用户占到55%,而女性用户比例呈现显著上升趋势,由16年的41%上涨到17年的45%。
不同性别用户租车行为存在显著差异,男性用户平均订单价格相比女性用户更高,同时平均决策周期更短。男性的目的地首选是美国,女性用户则更偏好于澳大利亚。

▌海外自驾用户以24-40岁为主,不同年龄段存在明显差异
2017年海外租车自驾用户群体中,24-40岁之间用户占比超过70%,年轻群体境外自驾的能力和接受程度更强。其中31-40岁年龄群订单平均单价最高,同时数据显示用户年龄越高,其海外租车决策周期越长。
▌海外自驾用户主要以家庭出游为主
家庭出游,与小孩、父母、情侣出游占自驾出行比重70%左右。以美国、澳大利亚为例,与小孩出游的比例最高,其次为与情侣/夫妻,第三是与父母一起出国。自驾游更适合家庭出游的需求,自驾行程的自由度和灵活度更高,同时旅行体验的舒适度和隐秘度也更高,能为家庭成员提供更好的游玩和相互交流的体验。


▌北上广深用户占比高达52%,在线付款为主要支付方式
一线城市是主要客源地,北上广深客源占比达到52%,同时二三线城市用户呈快速增长趋势。

用户更愿意在线全额付款(预付订单),客户在线付款的比例已上升到83%,更多客户信赖在线付款,以避免实际用车时有其他不明费用。
海外自驾用户常用汽车品牌

▌海外自驾用户对车辆及相关服务关注度逐渐升高
丰田和福特是最受欢迎的车型,其中男性用户更加偏好于丰田,女性用户更加偏好于福特。

车型、价格和用车平台是选择用车服务的前三考虑因素。男性更注重车辆的品牌,女性更注重车辆的舒适度及车型款式。

在产品生命周期的各个阶段:探索期、实施期、导入期、成长期、成熟期、衰退期,产品将遇到很多共同的问题,我们也将就产品问题分推荐易观相关的解决方案:
探索期及实施期:
如何了解最新的市场环境,细分市场定位?如何了解目标用户需求变化、了解目标用户的偏好,准确把握产品的用户定位?……
导入期:
产品雏形已经具备,如何快速准确地获得种子用户?如何精准广告投放节省成本?渠道质量如何评估?产品基础运营的工作如何展开?如何提升市场认知度?……
成长期:
如何快速成长?用户流量如何转化成为收入?如何在获客过程中降低获客成本?如何在整个用户生命周期中提升用户的价值?如何提升市场认可度?……
成熟期及衰退期:
用户精细化运营工作如何展开?提高转化ROI,如何降低运营成本控制风险?如何有效激活用户?黏住用户?如何唤醒和召回流失用户?如何提升市场地位?……
易观推荐解决方案
数字化竞争力解决方案
精细化运营解决方案
精准营销解决方案
用户策略支持解决方案
产品策略支持解决方案
详情可联系:4006-515-715

想获得易观数据分析独家秘笈?
试用下易观千帆就知道啦!
长按下方二维码即可申请试用
▼


热门推荐
2018年最新App TOP1000排行榜|移动应用市场更新迭代,明星效应加速用户转化跃
(▲推荐阅读 猛戳标题)

戳“阅读原文”,申请试用易观千帆!



