










三创赛大数据分析赛道|拿奖攻略看这篇就够!?
好多小伙伴在问三创赛商务大数据分析赛道怎么准备,直接上干货?
✅ 组队要分工明确
技术组:Python/建模/可视化
商业组:界定问题、提出建议
设计组:PPT/可视化/演讲
队长负责统筹进度和答辩沟通~
✅ 选题切忌空泛
聚焦“小而美”,比如“xx品类销量预测模型”,结合热点+数据可得性
✅ 技术要硬核
从统计分析进阶到机器学习/LSTM/BERT…可视化用Echarts或Tableau做交互仪表盘,全流程数据预处理
✅ 模拟答辩预判QA
技术类问模型选型,商业类问盈利模式,提前准备好回答
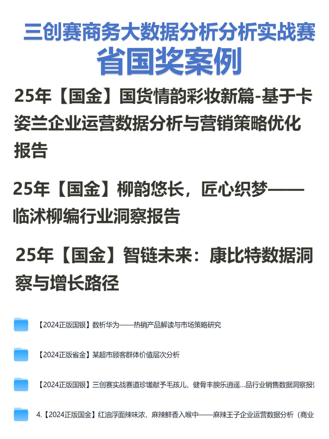
?另外,学长这里也整理了一百多份三创赛的省国奖案例,参赛没思路时可以借鉴参考
#三创赛 #创赛 #三创 #商业计划书 #商业计划书模版 #大学生竞赛 #三创赛实战赛 #商务大数据分析 #保研
好多小伙伴在问三创赛商务大数据分析赛道怎么准备,直接上干货?
✅ 组队要分工明确
技术组:Python/建模/可视化
商业组:界定问题、提出建议
设计组:PPT/可视化/演讲
队长负责统筹进度和答辩沟通~
✅ 选题切忌空泛
聚焦“小而美”,比如“xx品类销量预测模型”,结合热点+数据可得性
✅ 技术要硬核
从统计分析进阶到机器学习/LSTM/BERT…可视化用Echarts或Tableau做交互仪表盘,全流程数据预处理
✅ 模拟答辩预判QA
技术类问模型选型,商业类问盈利模式,提前准备好回答
?另外,学长这里也整理了一百多份三创赛的省国奖案例,参赛没思路时可以借鉴参考
#三创赛 #创赛 #三创 #商业计划书 #商业计划书模版 #大学生竞赛 #三创赛实战赛 #商务大数据分析 #保研


