手机版
二维码
购物车
(
0
)
供应
求购
公司
团购
展会
资讯
招商
品牌
人才
知道
专题
图库
视频
下载
商圈
推广
热搜:
采购方式
滤芯
甲带
带式称重给煤机
气动隔膜泵
减速机型号
无级变速机
链式给煤机
履带
减速机
首页
供应
求购
公司
团购
展会
资讯
招商
品牌
人才
知道
专题
图库
视频
下载
商圈
首页
>
资讯
>
展会资讯
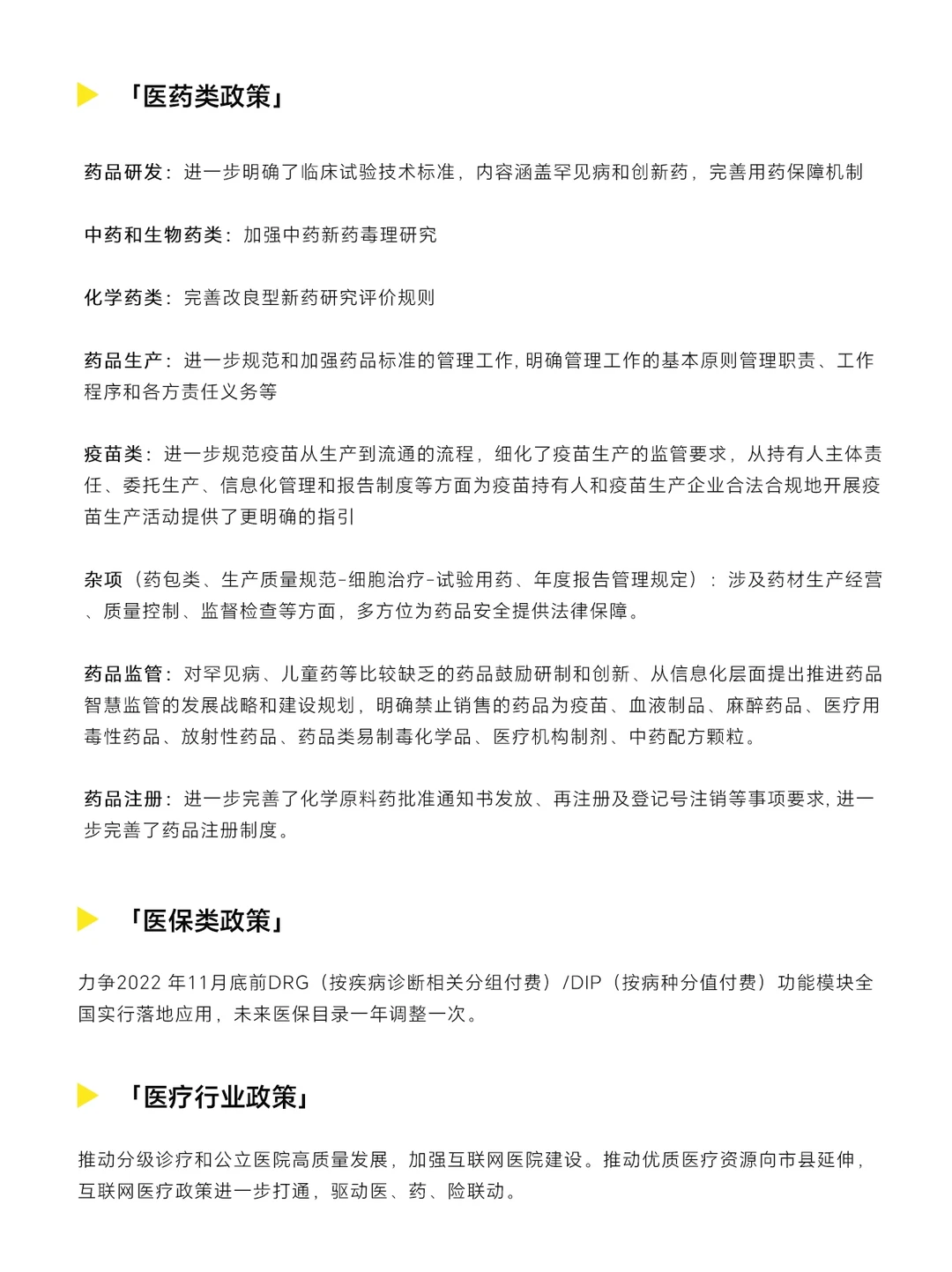
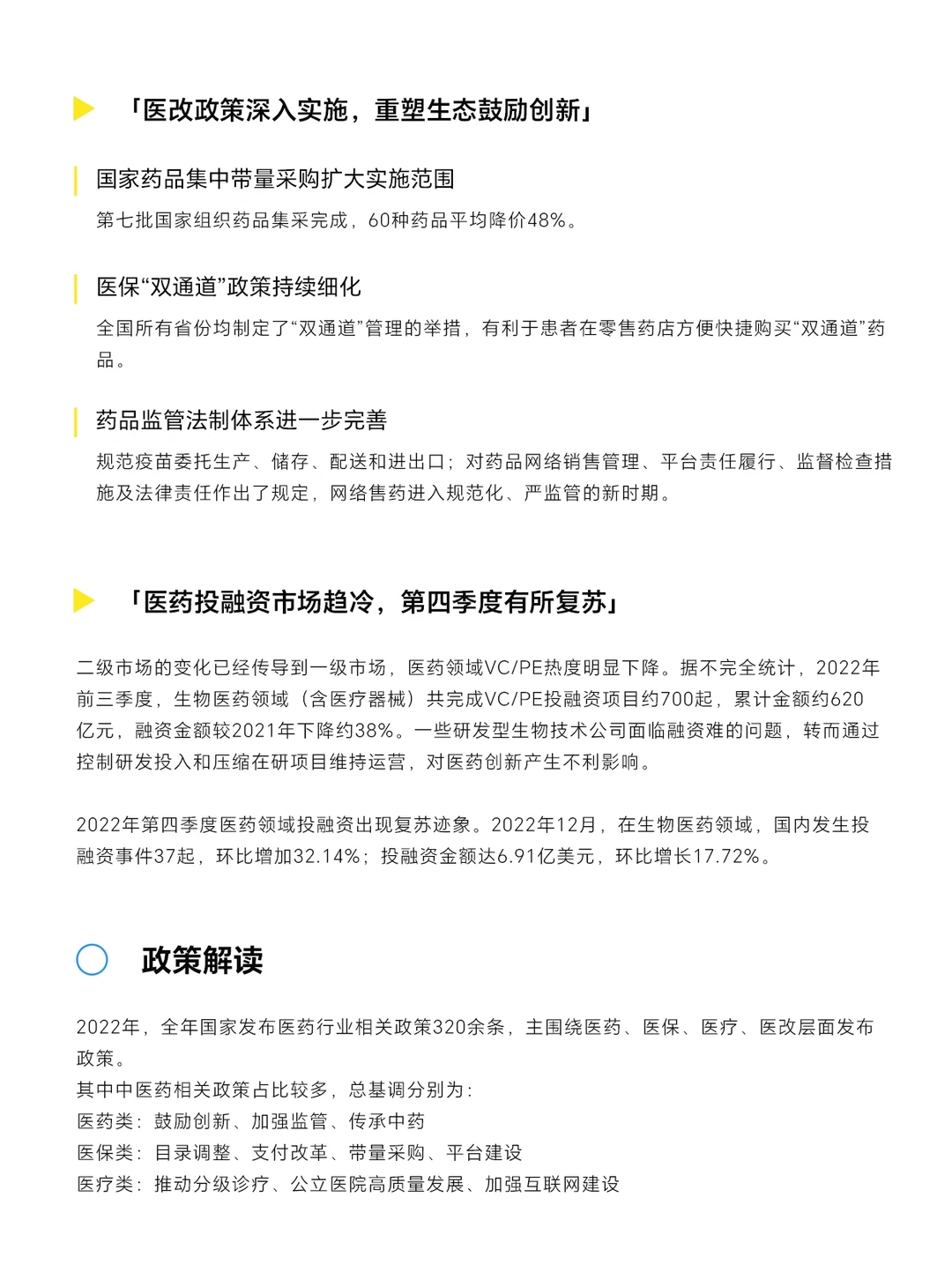
⭐️行业报告|2023年医药行业报告
日期:2025-12-01 16:20:07 来源:网络整理 作者:本站编辑
评论:0
⭐️行业报告|2023年医药行业报告
?医药行业现面临整改阶段,行业面临大洗牌阶段,其中不乏涌现更多新的机会为大家提供好的思路与想法。
?今天为大家带来的是关于医药的行业分析报告,根据2022年现有资料汇总进行梳理,为从业者、金融人等行业填补相关知识缺口。
?本文主要围绕医药的产业链以及发展现状展开讨论。由于篇幅限制,节选报告中主概况内容方便大家查看。
#行业报告
#金融
#金融知识
#医药行业
#学习
#行业分析报告
#医药
#金融小白
#报告
#投资
#风险投资
打赏
更多
>
同类资讯
• AMPX被财报掩盖的重大利好
0
条
相关评论
推荐图文
推荐资讯
点击排行
0
1
2026年外贸行业进口关税合规报告
0
2
2025中国护肤行业深度研究报告
0
3
华为2025年财报数据,尤其是销售收入重回8800亿量级以及智能汽车业务的爆炸式增长
0
4
财报夜工具箱01:普通人先看哪3行,决定你有没有看懂一家公司
0
5
中国电信2025年财报:电信行业“稳增长”背后,利润承压,AI成唯一变量
0
6
中国移动2025年财报分析:增收不增利,算力成新引擎,但现金流拉响警报
0
7
2026年可控核聚变研究报告
0
8
Hermes Agent深度研究报告:从大模型助手到可执行智能体
0
9
中国联通2025年财报分析:业绩不惊艳,但有一个信号必须重视
网站首页
|
关于我们
|
联系方式
|
使用协议
|
版权隐私
|
网站地图
|
排名推广
|
广告服务
|
积分换礼
|
网站留言
|
RSS订阅
|
违规举报
|
皖ICP备20008326号-18
(c)2008-2022 免费发布网 All Rights Reserved