








⭕⭕⭕报告摘要
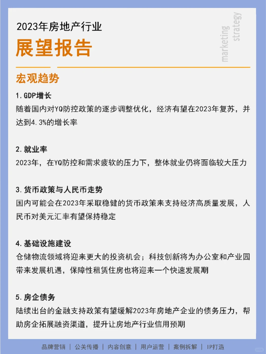
1⃣️宏观经济
•随着国内对YQ防控政策的逐步调整优化,经济有望在2023年复苏
2⃣️房地产市场
•随着市场信心回复,经济复苏将提振大中华地区所有类型物业的租赁需求和投Z需求。房地产市场将重点聚焦高品质项目开发、只会楼宇发展以及可持续发展。
3⃣️大宗交易
•写字楼内地投Z市场中的份额仍然保持领先地位。物流和公寓类的投Z则将持续保持强劲。投Z者对生命科学产业园、冷链物流等另类资产的兴趣日益浓厚
4⃣️写字楼
•2023年一线城市的净吸纳量预计将维持正数,部分原因是新项目即将入市
5⃣️零售物业
•2023年国内消费者信心指数将触底反弹。位于非核心区域的社区型GO物中心吸引了周边消费者前往游憩与消费。未来三年国内16个城市的零售新增项目中,社区型go物中心占比约32%
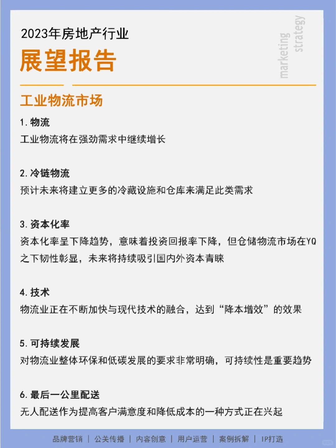
6⃣️工业物流
•2023工业物流将在强劲需求中继续增长。消费者消费能力提高、消费习惯改变以及YQ下保供物资储存需求增长,未来将建立更多冷藏设施和仓库来满足此类需求。
-
全36P
#楼市 #房地产行业 #房地产 #行业报告 #房地产未来趋势 #趋势分析 #展望 #报告分享
1⃣️宏观经济
•随着国内对YQ防控政策的逐步调整优化,经济有望在2023年复苏
2⃣️房地产市场
•随着市场信心回复,经济复苏将提振大中华地区所有类型物业的租赁需求和投Z需求。房地产市场将重点聚焦高品质项目开发、只会楼宇发展以及可持续发展。
3⃣️大宗交易
•写字楼内地投Z市场中的份额仍然保持领先地位。物流和公寓类的投Z则将持续保持强劲。投Z者对生命科学产业园、冷链物流等另类资产的兴趣日益浓厚
4⃣️写字楼
•2023年一线城市的净吸纳量预计将维持正数,部分原因是新项目即将入市
5⃣️零售物业
•2023年国内消费者信心指数将触底反弹。位于非核心区域的社区型GO物中心吸引了周边消费者前往游憩与消费。未来三年国内16个城市的零售新增项目中,社区型go物中心占比约32%
6⃣️工业物流
•2023工业物流将在强劲需求中继续增长。消费者消费能力提高、消费习惯改变以及YQ下保供物资储存需求增长,未来将建立更多冷藏设施和仓库来满足此类需求。
-
全36P
#楼市 #房地产行业 #房地产 #行业报告 #房地产未来趋势 #趋势分析 #展望 #报告分享


