


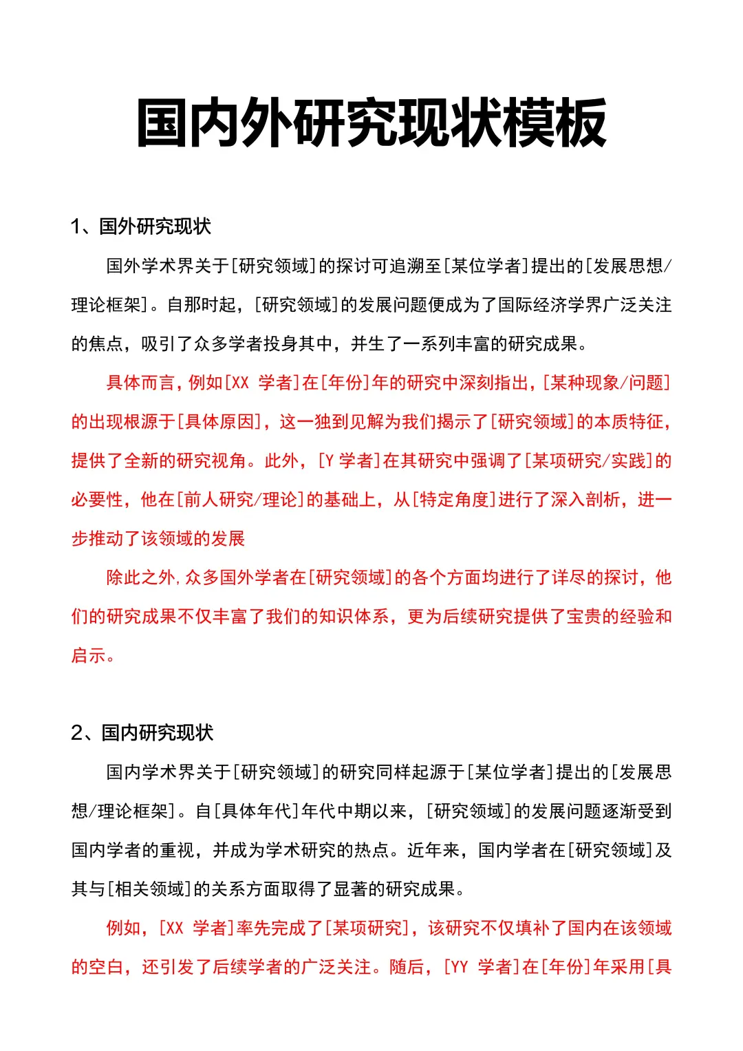
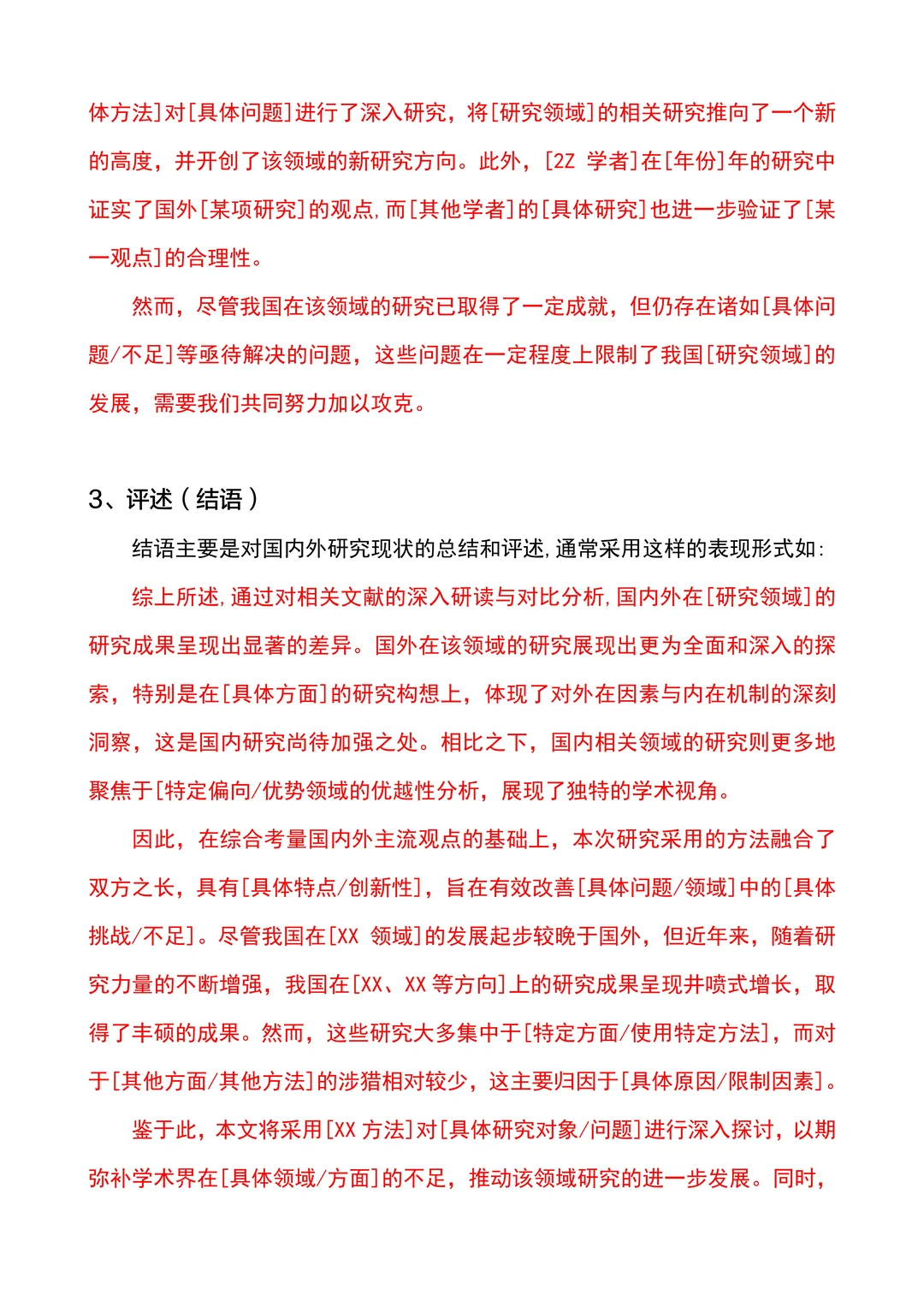
?写国内外研究现状时,可以参考以下步骤:
1️⃣确定研究对象:首先要明确自己要写的研究对象,比如是某个领域内的一个概念、理论、方法等。
2️⃣搜集文献:在确定研究对象后,需要搜集相关的文献资料。可以通过各种数据库、图书馆、学术搜索引擎等途径进行搜索,找到与研究对象相关的文献。
3️⃣筛选文献:在搜集到大量文献后,需要对这些文献进行筛选,选择与研究对象相关性高、质量可靠的文献进行深入研究。
4️⃣分析文献:对筛选出的文献进行仔细阅读、分析,总结出研究对象的国内外研究现状,包括已有研究成果、研究进展、研究不足之处等。
5️⃣撰写报告:在分析文献的基础上,根据自己的研究目的和要求。
#论文 #论文写作 #国内外研究现状 #国内外研究现状怎么写 #国内外研究现状模板 #国内外研究现状如何写 #国内外研究现状和文献综述的区别 #硕士论文 #研究生论文 #毕业论文
1️⃣确定研究对象:首先要明确自己要写的研究对象,比如是某个领域内的一个概念、理论、方法等。
2️⃣搜集文献:在确定研究对象后,需要搜集相关的文献资料。可以通过各种数据库、图书馆、学术搜索引擎等途径进行搜索,找到与研究对象相关的文献。
3️⃣筛选文献:在搜集到大量文献后,需要对这些文献进行筛选,选择与研究对象相关性高、质量可靠的文献进行深入研究。
4️⃣分析文献:对筛选出的文献进行仔细阅读、分析,总结出研究对象的国内外研究现状,包括已有研究成果、研究进展、研究不足之处等。
5️⃣撰写报告:在分析文献的基础上,根据自己的研究目的和要求。
#论文 #论文写作 #国内外研究现状 #国内外研究现状怎么写 #国内外研究现状模板 #国内外研究现状如何写 #国内外研究现状和文献综述的区别 #硕士论文 #研究生论文 #毕业论文


