





今年电商合规一直炒的火热•̩̩̩̩ᯅ•̩̩̩
各种要求、新规、解决方案充斥在各个平台上
作为一个资深财务人终于找到了这本白皮书
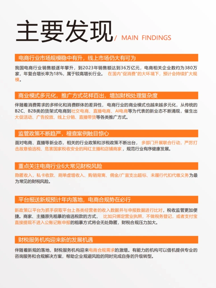
里面详细拆解了目前电商行业的发展前景,合规的解决方案
?ヾ还配备了案例和解释哦
对于我们这种财务人简直再适合不过了
赶紧下载学习(๑•̀ω•́๑)?
财务人永远都在学习的路上#电商
#小红书可以发文件了 #行业分析
各种要求、新规、解决方案充斥在各个平台上
作为一个资深财务人终于找到了这本白皮书
里面详细拆解了目前电商行业的发展前景,合规的解决方案
?ヾ还配备了案例和解释哦
对于我们这种财务人简直再适合不过了
赶紧下载学习(๑•̀ω•́๑)?
财务人永远都在学习的路上#电商
#小红书可以发文件了 #行业分析


