手机版
二维码
购物车
(
0
)
供应
求购
公司
团购
展会
资讯
招商
品牌
人才
知道
专题
图库
视频
下载
商圈
推广
热搜:
采购方式
甲带
滤芯
带式称重给煤机
气动隔膜泵
减速机型号
无级变速机
链式给煤机
履带
减速机
首页
供应
求购
公司
团购
展会
资讯
招商
品牌
人才
知道
专题
图库
视频
下载
商圈
首页
>
资讯
>
展会资讯
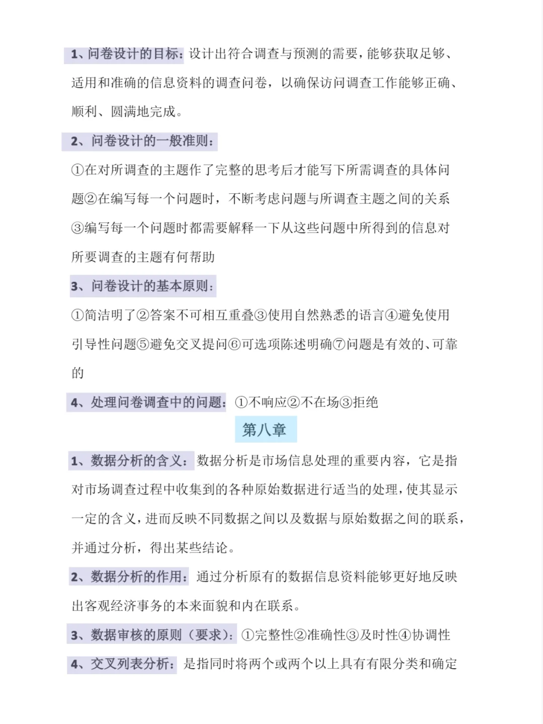
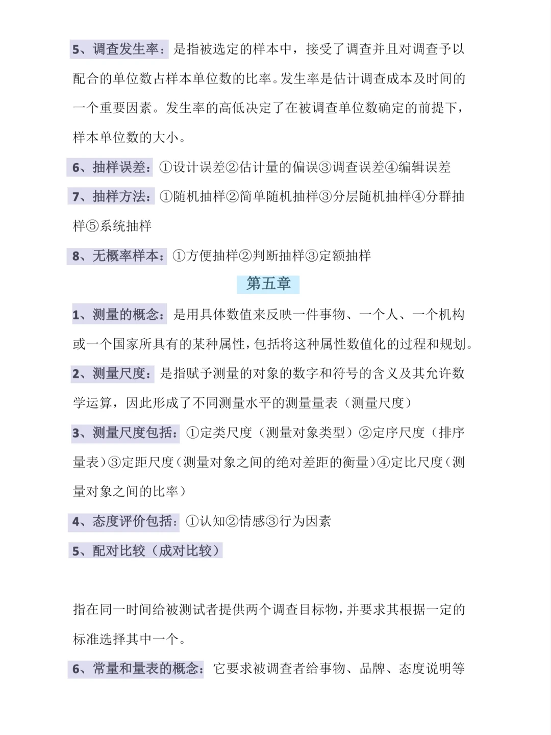
?错过后悔❗老师给的市场调查与预测重点
日期:2025-12-01 12:09:58 来源:网络整理 作者:本站编辑
评论:0
?错过后悔❗老师给的市场调查与预测重点
#市场调查与预测
#知识点总结
#重点笔记
#大学生期末考试
#大学期末不挂科
#期末复习
#大学学习
打赏
更多
>
同类资讯
• 晶泰控股(02228.HK)深度研究报告:AI
0
条
相关评论
推荐图文
推荐资讯
点击排行
0
1
2026年Q1存储市场全景调研:价格博弈、供需变局与全年走势展望
0
2
离岸公司年度审计报告对维持账户的重要性:21年专家解析合规流程、周期、费用标准
0
3
外贸企业注意!贸易信贷报告功能全新上线,看视频秒懂操作
0
4
茅台2022年财报解读
0
5
社会学家历时4年而成的一份沉痛的研究报告,直面“网络厌女症”的社会学力作
0
6
【宏观翻译官】中金公司-中国宏观专题报告:中东冲突和“反内卷”如何共振?
0
7
数据研究报告城乡之距中国31省城乡收入差距十年纵览(2015 - 2024
0
8
中国电信——2026企业能力分析研究报告
0
9
GS研究报告:保利发展盈利预测更新
网站首页
|
关于我们
|
联系方式
|
使用协议
|
版权隐私
|
网站地图
|
排名推广
|
广告服务
|
积分换礼
|
网站留言
|
RSS订阅
|
违规举报
|
皖ICP备20008326号-18
(c)2008-2022 免费发布网 All Rights Reserved