


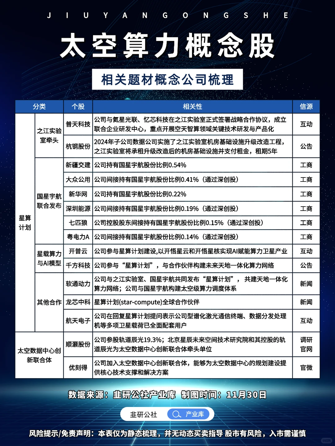
2025年11月27日盘后,北京拟在700-800公里晨昏轨道建设运营超过千兆瓦(GW)功率的集中式大型数据中心系统,以实现将大规模AI算力搬上太空。 2025年11月5日,谷歌Suncatcher计划目标于2027年发射搭载最新Trillium代TPU的卫星,未来将完成81颗卫星组成的AI计算集群。近期马斯克在X上表示只需扩大Starlink V3卫星规模即可实现在太空建造大型数据中心。且目标在4-5年将通过星舰完成每年100GW的数据中心部署。国内算力上天进展领先,星算计划的三体计算星座已完成12颗计算卫星部署。#韭研公社 #相关概念梳理 #行业研究 #行业分析 #未来科技趋势 #战略性新兴产业 #科技与创新 #太空算力


