




2020-2025年 会展中心安全管理岗真题集 100道填空题15道案例分析题32道简答题34道多选题93道单选题94道判断题9道写作题 考业老师整理
不同题型归类 考前重点 查漏补缺 会展中心安全管理岗 100道填空题 会展中心安全管理岗 笔试填空题(100题) 1.
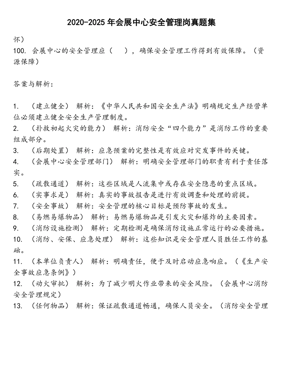
依据《中华人民共和国安全生产法》,生产经营单位必须执行( )安全生产管理制度。(《中华人民共和国安全生产法》) 2.
会展中心消防安全“四个能力”建设指的是:检查消除火灾隐患的能力、( )、组织扑救初起火灾的能力、宣传教育培训的能力。(公安部消防局文件) 3.
会展中心突发事件应急预案应包括:应急响应程序、信息报告程序、现场指挥与协调、( )等。(会展中心安全管理规范)
不同题型归类 考前重点 查漏补缺 会展中心安全管理岗 100道填空题 会展中心安全管理岗 笔试填空题(100题) 1.
依据《中华人民共和国安全生产法》,生产经营单位必须执行( )安全生产管理制度。(《中华人民共和国安全生产法》) 2.
会展中心消防安全“四个能力”建设指的是:检查消除火灾隐患的能力、( )、组织扑救初起火灾的能力、宣传教育培训的能力。(公安部消防局文件) 3.
会展中心突发事件应急预案应包括:应急响应程序、信息报告程序、现场指挥与协调、( )等。(会展中心安全管理规范)


