来源:和毅咨询 公众号
关键词:产业园区;特许经营;运作模式
一、产业园区特许经营概述

(一)政府特许经营发展历程
1、1984-1999年:萌芽阶段
从1984年我国深圳沙角B电厂项目实行特许经营至今,我国开展基础设施和公用事业特许经营已有近40年的时间。深圳沙角B电厂被认为是我国第一次使用BOT融资概念兴建的基础设施项目,开创了中国基础设施融资的新途径。1993年建设部颁布了《全民所有制城市供水、供气、供热、公交企业转换经营机制办法》,1995年颁布《市政公用企业建立现代企业制度试点指导意见》(建法〔1995〕599号),我国城市公用事业改革逐步展开。
1995年5月10日,原国家计委批准广西来宾B电厂作为国家第一个BOT试点项目,通过国际招标的方式选择社会资本,将特许权授予法国电力联合体。在此之后,我国广东、福建、四川、上海、湖北等地也相继出现了一批BOT项目实践,如广深珠高速公路、重庆地铁、地洽高速公路、上海延安东路隧道复线、武汉地铁、北海油田开发等,我国城市公用事业改革得以逐步展开。
2、2000-2003年:探索阶段
21世纪之初,公用事业初步形成了“政府引导,社会参与,市场化运作”的新局面。2002年9月,国家计委、建设部、国家环保总局出台了《关于推进城市污水、垃圾处理产业化发展的意见》(计投资〔2002〕1591号),第一次明确提出推进城市污水、垃圾处理产业化发展、市政公用事业进行特许经营的政策。。同年12月,建设部发布的《关于加快市政公用行业市场化进程的意见》(建城〔2002〕272号)明确提出了要运用包括特许经营在内的方式广泛吸引国内外资金。
该时期,在成都、南京、上海等地积极探索实施特许经营项目,2000年成都市公开拍卖6条公共汽车线路,线路总长76.1公里,特许经营期限为8年;2002年上海个体规模最大的竹园污水处理厂对国内民间投资者实行了BOT招商,浦东自来水厂50%的股权实行了国际招商等。
3、2004-2014年:初步发展阶段
2004年3月,住建部出台《市政公用事业特许经营管理办法》(原建设部令第126号)中,明确了包括城市供水、供气、供热、公共交通、污水处理、垃圾处理等行业在内的市政公用事业特许经营领域范围,并制定了一系列分行业的特许经营协议示范文本,特许经营项目有了总则性的规定,市政公用事业市场化进程进一步加快。地方层面上通过结合具体项目展开探索工作,比如,2010年底上海市出台《上海市城市基础设施特许经营管理办法》,使上海市城市基础设施特许经营工作走向了规范管理的轨道。
通过不断实践探索,特许经营方式运营公用事业已经逐步成为了我国政府普遍采纳的做法。2004年南京长江二桥TOT特许经营权转让;2004年上海市绿化市容局通过国际招商引入外资企业投资、建设和运营老港四期垃圾填埋场等。
4、2015年-至今:快速成长阶段
2015年4月,国家发改委、财政部等六部委颁布的《基础设施和公用事业特许经营管理办法》(六部委25号令),对基础设施和公共事业特许经营的适用范围、实施程序、权益保障、政策支持等作出较为全面详细的规定。2015年5月,《关于在公共服务领域推广政府和社会资本合作模式的指导意见》(国办发〔2015〕42号),提出要“在能源、交通运输、水利、环境保护、农业、林业、科技、保障性安居工程、医疗、卫生、养老、教育、文化等公共服务领域,鼓励采用政府和社会资本合作模式,吸引社会资本参与。其中,在能源、交通运输、水利、环境保护、市政工程等特定领域需要实施特许经营的,按25号令执行”。
(二)产业园区特许经营项目
据不完全统计,近一年内(2022年5月-2023年4月)特许经营中标项目有138个,涉及污水处理、垃圾处理、供排水、停车场、环卫等多个领域。从项目行业来看,污水处理、垃圾处理、环卫项目数量排名前三,项目数量分别为34个、27个、12个,占比分别24.64%、19.57%、8.70%。

图1-1 特许经营项目行业分布
近些年来,伴随着经济增速放缓,地方政府的财政收入紧张,为了保障基础设施建设计划安排有条不紊推进,地方政府有意愿在适合领域采用特许经营方式。我国产业园区数量众多,产业园区基础设施建设是整个园区发展的基础条件,存在较大的特许经营应用空间。
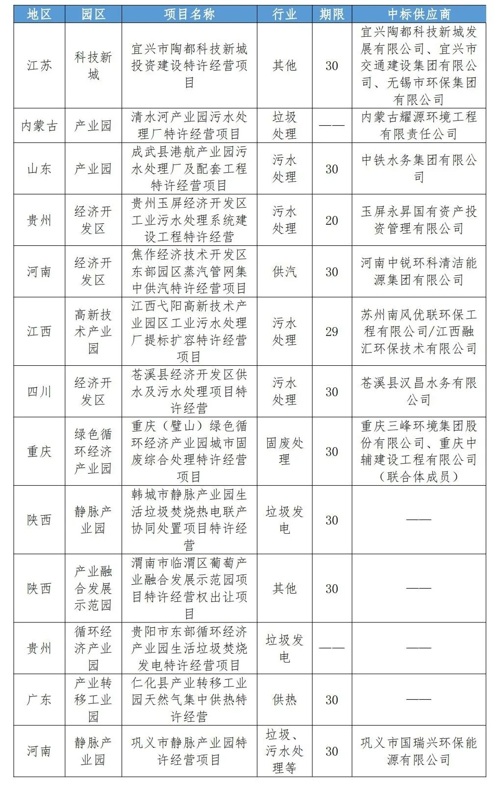
产业园区特许经营项目涉及行业包括垃圾处理、污水处理、供热、供电、固废处理、垃圾发电等;特许经营期限30年左右。以贵州玉屏经济开发区工业污水处理系统建设工程特许经营为例,项目包含两个工业污水处理厂及配套管网,均为新建,具体建设内容包括主体工程、污水管网工程、室外附属工程、工业污水处理专项设施设备。其中,田坪新型建材产业园区污水处理厂,处理规模为8000m³/d;双桥工业园区污水处理厂,处理规模为5000m³/d。

表1-1 产业园区特许经营项目梳理
二、产业园区特许经营项目运作

《基础设施和公用事业特许经营管理办法》第二章规定了从特许经营项目发起,到选定特许经营者并签订特许经营协议的运作流程。基于相关政策文件规定以及我们的实践经验,特许经营项目的运作流程具体如下。

图2-1 政府特许经营项目运作流程
(一)特许经营项目发起
特许经营项目可以由行业主管部门或政府授权部门直接发起;或者其他主体先提出特许经营项目建议,行业主管部门或政府授权部门再提出项目发起。
政府授权行业管理部门、事业单位或其他相关机构,作为政府授权的项目实施机构,在授权范围内负责特许经营项目的立项、前期评估论证、实施方案编制、合作伙伴选择、项目合同签订、项目组织实施等工作。
(二)实施方案编制论证
项目实施机构可以委托具有相应能力和经验的第三方机构,开展特许经营可行性评估,编制特许经营项目实施方案。
特许经营项目实施方案应当包括以下内容:(一)项目名称;(二)项目实施机构;(三)项目建设规模、投资总额、实施进度,以及提供公共产品或公共服务的标准等基本经济技术指标;(四)投资回报、价格及其测算;(五)可行性分析,即降低全生命周期成本和提高公共服务质量效率的分析估算等;(六)特许经营协议框架草案及特许经营期限;(七)特许经营者应当具备的条件及选择方式;(八)政府承诺和保障;(九)特许经营期限届满后资产处置方式;(十)应当明确的其他事项。
另外,需要政府提供可行性缺口补助或者开展物有所值评估的特许经营项目,由财政部门负责开展相关工作,可以委托第三方专业机构出具物有所值评价报告、财政承受能力论证报告,并完成相应的审批。
(三)实施方案评审批复
项目实施机构依托本级人民政府建立的部门协调机制,会同发展改革、财政、城乡规划、国土、环保、水利等有关部门以及行业专家,对特许经营项目实施方案进行审查。经审查认为实施方案可行的,各部门应当根据职责分别出具书面审查意见。
项目实施机构综合各部门书面审查意见,完善特许经营项目实施方案,并报本级人民政府或其授权部门审定。
(四)采购特许经营者
项目实施机构根据经审定的特许经营项目实施方案,通过招标、竞争性谈判等竞争方式选择特许经营者。特许经营项目建设运营标准和监管要求明确、有关领域市场竞争比较充分的,应当通过招标方式选择特许经营者。
项目采购文件应包括采购邀请、竞争者须知、竞争者应提供的资格、资信及业绩证明文件、采购方式、政府对项目实施机构的授权、实施方案的批复和项目相关审批文件、采购程序、响应文件编制要求、提交响应文件截止时间、开启时间及地点、评审方法、评审标准、政府采购政策要求、项目合同草案及其他法律文本等。
项目实施机构应成立专门的采购结果确认谈判工作组。按照候选社会资本的排名,依次与候选社会资本就合同中可变的细节问题进行合同签署前的确认谈判,率先达成一致的即为中选者。确认谈判完成后,项目实施机构应与中选社会资本签署确认谈判备忘录,并将采购结果和根据采购文件、响应文件、补遗文件和确认谈判备忘录拟定的合同文本进行公示。
(五)签订特许经营协议
公示期满无异议,项目实施机构与依法选定的特许经营者签订特许经营协议。需要成立项目公司的,实施机构先与依法选定的投资人签订初步协议,约定其在规定期限内注册成立项目公司,再与项目公司签订特许经营协议。
特许经营协议应当主要包括以下内容:(一)项目名称、内容;(二)特许经营方式、区域、范围和期限;(三)项目公司的经营范围、注册资本、股东出资方式、出资比例、股权转让等;(四)所提供产品或者服务的数量、质量和标准;(五)设施权属,以及相应的维护和更新改造;(六)监测评估;(七)投融资期限和方式;(八)收益取得方式,价格和收费标准的确定方法以及调整程序;(九)履约担保;(十)特许经营期内的风险分担;(十一)政府承诺和保障;(十二)应急预案和临时接管预案;(十三)特许经营期限届满后,项目及资产移交方式、程序和要求等;(十四)变更、提前终止及补偿;(十五)违约责任;(十六)争议解决方式;(十七)需要明确的其他事项。
(六)特许经营项目执行
社会资本可依法设立项目公司,政府可指定相关机构依法参股项目公司。项目实施机构和财政部门应监督社会资本按照采购文件和项目合同约定,按时足额出资设立项目公司。项目融资由社会资本或项目公司负责。社会资本或项目公司应及时开展融资方案设计、机构接洽、合同签订和融资交割等工作。
项目实施机构应每3-5年对项目进行中期评估,重点分析项目运行状况和项目合同的合规性、适应性和合理性;及时评估已发现问题的风险,制订应对措施。
三、产业园区特许经营项目案例

以重庆(璧山)绿色循环经济产业园城市固废综合处理特许经营项目为例。在政府融资渠道越来越有限的环境下,合理运用特许经营模式是未来政府项目投资资金来源渠道及政府隐性债务化解的主要模式。该项目经重庆市璧山区发展和改革委员会以璧发改〔2023〕173号、璧发改〔2023〕174号、璧发改〔2023〕175号文批准建设。
(一)项目基本情况
本项目包含三个子项目,分别是:生活垃圾焚烧发电项目(含渗滤液处理)、餐厨厨余垃圾处理项目、城市生活污泥处置项目。
1、生活垃圾焚烧发电项目
生活垃圾焚烧发电项目建设规模为一期建设规模为1200t/d,配置2条600t/d垃圾焚烧线+1台30MW抽凝式汽轮发电机组,二期规模600t/d,配置1条600t/d垃圾焚烧线+1台15MW抽凝式汽轮发电机组。项目分期建设,本次建设一期内容。
2、餐厨厨余垃圾处理项目
餐厨厨余垃圾处理项目一期餐厨垃圾处理规模为200t/d,配置2条100t/d线,二期餐厨垃圾100t/d,厨余垃圾100t/d,本次建设内容为一期项目。主要建设内容包括餐厨垃圾处理系统的主体工程、配套公用工程等。
3、城市生活污泥处置项目
城市生活污泥处置项目一期处理规模200t/d,二期规模200t/d,本次建设内容为一期项目。主要建设内容为污泥储存及输送系统、污泥干化系统以及场区配套工程等其他辅助系统。
本项目估算总投资约96309.43万元,其中,生活垃圾焚烧发电项目(一期)投资75335.15万元,餐厨厨余垃圾处理项目(一期)投资14150.07万元,城市生活污泥处置项目(一期)投资6824.21万元。特许经营30年(含建设期24个月)。
(二)项目运作模式
本项目采取建设-运营-移交(BOT)模式实施,璧山区政府授权实施机构通过公开招标方式择优选择社会资本,与政府方出资代表重庆市璧山区信华汇园林有限公司共同组建项目公司,并授予项目公司特许经营权。特许经营期内,项目公司负责本项目的投融资、建设、运营维护,特许经营期满后将项目设施无偿移交给实施机构或璧山区政府指定机构。

图3-1 特许经营模式示意图
(三)项目回报机制
在特许经营期间,项目公司提供生活垃圾处理、餐厨厨余垃圾处理和城市生活污泥处置服务,并有权根据《特许经营协议》获得政府支付的生活垃圾处理服务费、餐厨厨余垃圾处理服务费和城市生活污泥处置服务费,焚烧发电上网的电力销售收入以及其它相关资源化利用产品销售收入。
(四)中标社会资本
2023年6月30日,本项目发布招标公告。7月26日,重庆三峰环境集团股份有限公司(联合体成员:重庆中辅建设工程有限公司)中标。投标报价:生活垃圾处理服务费初始价格:88.0元/吨;餐厨垃圾处理服务费初始价格:153.0元/吨;城市生活污泥处理服务费初始价格:247.0元/吨。
重庆三峰环境集团股份有限公司(601827.SH)专业致力于垃圾焚烧发电项目投资、EPC总承包、设备制造和运营管理全产业链服务,主要股东有重庆水务环境集团(德润环境)、中信环境投资集团、中国信达资产等。经营范围:以BOT等帆帆是建设及运营焚烧发电场;从事环境卫生、环境保护技术咨询服务,环境污染治理,及环保技术开发。
— END —
特别声明:文字和图片版权归原作者所有,若有来源标注错误、不符合转载规范或侵犯了您的合法权益,请作者与我们联系,我们将立即更正、删除并道歉,谢谢。微信号:pe2022,手机:13121654843



