
2026 年是 “十五五” 规划开局之年,中国汽车行业正从规模扩张转向提质增效,新能源与智能化双轮驱动,全球化与生态化深度推进,行业整体呈现内低外高、前低后高的发展态势,全球领跑地位持续巩固。
一、行业核心现状(2025 年回顾)
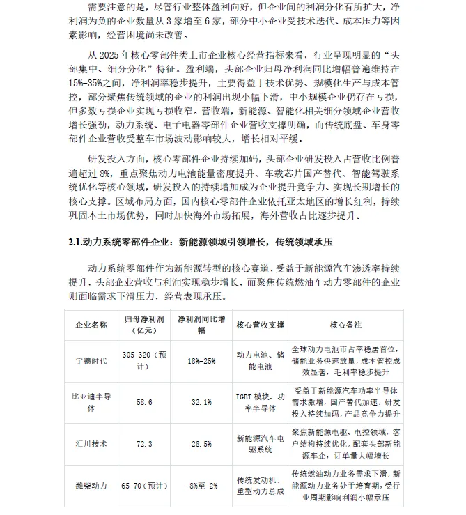
2025 年中国汽车产销达 3453.1 万辆、3440 万辆,连续 17 年全球第一;新能源汽车产销 1662.6 万辆、1649 万辆,渗透率首次突破 50%,正式迈入新能源主导阶段。中国品牌乘用车市占率 69.5%,新能源车型占有率 82.3%,彻底打破外资主导格局。
技术层面,智能化加速渗透,L2 级辅助驾驶渗透率 52.7%,L3 级自动驾驶进入量产试点;电动化技术持续迭代,800V 高压平台、固态电池中试线落地。出口表现亮眼,全年出口 709.8 万辆,新能源占比 36.9%,从产品出口转向全链条生态出海。政策端聚焦规范竞争与安全管控,整治价格战,强化电池安全标准。
二、企业经营格局:分化加剧,头部集中
整车企业呈现强者愈强态势,比亚迪、上汽等头部盈利突围,广汽、北汽新能源等陷入亏损,行业平均利润率仅 1.8%。产能结构性过剩突出,自主新能源车企产能利用率超 85%,合资燃油车仅 40%-60%。研发投入持续加码,头部企业聚焦高压平台、固态电池、智能驾驶等核心技术。
零部件与智能化企业增长强劲,宁德时代、京东方、德赛西威等头部企业营收利润双增,新能源与智能化赛道成为增长核心,传统燃油车零部件业务承压。
三、专题焦点:战略、并购与趋势
新势力竞争:理想凭借聚焦家庭用户、爆款车型实现盈利,蔚来因多线布局成本高企陷入压力,行业验证战略聚焦是核心竞争力。
并购整合:2025 年并购规模增长,聚焦科创技术与产业链协同,民企主导、国企赋能,跨境并购复苏,本土化与联盟化成新趋势。
2026 十大趋势:新能源渗透率破 60%;L3 自动驾驶商业化落地;生态协同出海成主流;全固态电池推进商业化;政策监管趋严;“汽车 + N” 融合深化;Robotaxi 加速落地;跨国车企深化本土化;智能底盘批量应用;市场头部化与专业化并存。
此外,自动驾驶无人环卫车、汽车线缆等细分赛道,在政策、技术与市场驱动下进入规模化发展期,同时面临成本、标准与人才挑战。
四、未来方向:高质量发展核心路径
中国汽车行业将以技术创新为核心,从价格竞争转向价值竞争;深化全球化布局,实现产能、技术、服务体系化出海;推动产业融合,拓展智能出行、能源互联等新生态;通过并购整合与产能优化,加速行业洗牌,培育全球龙头企业,全面迈向汽车强国。










































温馨提示:扫码加入《智车文库》知识星球1年内免费下载星球内所有报告,含:乘用车、商用车、Tier1、智能驾驶、智能座舱、汽车芯片、车路云、汽车出海、AI+汽车、线控悬架、新能源三电热管理、消费者研究、车展报告、两轮车、具身智能、低空飞行等几十个细分领域研究报告。


