提示点击上方蓝字订阅↑为职业成长加满油~
【报告内容较多,仅展示部分】文末附干货下载方式
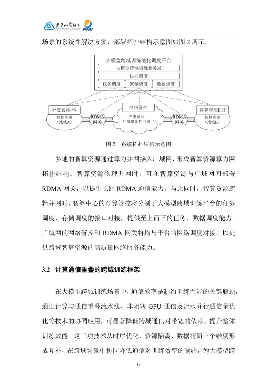
针对我国高端智算资源少、杂、散的现实困境,这份白皮书提出了一套全新的AI大模型跨域训练池化调度技术体系。它跳出了业界通用的专用算力拉远思路,专为企业大模型打造,核心是构建“广域确定性网络+智算资源并网+算网协同调度”的三位一体架构,通过突破异构混训、异地同训、异属合训三大关键技术,成功将庆阳、武汉、杭州等地分属不同机构、不同硬件、不同地域的算力集群拧成一股绳,实现高效协同训练,目标直指“全国一台超级计算机”的算力泛在化新格局。
1.新体系与传统路线的核心差异在哪?
传统路线走的是“算力房地产”模式,主要服务通用大模型,把同构或异构算力拉远部署,靠手动配置点对点互联,灵活性差。新体系则是“算力网调度”模式,精准面向企业大模型,聚焦“异属、异构、异地”三类碎片化资源,用端到端自动化的算网存协同调度,把分散资源统一抽象,企业用起来就像本地算力一样无感,彻底盘活存量、杂散资源。
2.跨千里训练,网络延迟瓶颈怎么破?
核心靠计算通信重叠的流水线并行技术。它把训练任务拆成流水线,让GPU计算和数据传输同步进行,不浪费一分一秒,还只传相邻阶段的必要结果,把跨域通信量压到原来的N分之一。实测效果很亮眼,跨2000公里的训练效率从88.75%直接拉到94.26%,调大批次后更是逼近98%,广域网的带宽和时延影响被大幅削弱。
3.不同芯片混着用,训练效果到底如何?
试验用24卡H20加4卡BI150的异构组合训Mixtral 8x7B模型,混合效率高达95.47%。比纯24卡H20单训更快,每迭代时间从60.7秒缩到54.5秒,每秒处理的tokens也更多。这证明技术能完美屏蔽芯片架构差异,让不同算力高效协同,不仅提升训练速度,更能帮企业充分利用存量异构算力,大幅压低大模型训练的硬件门槛与成本。




















获取报告原文及海量企业数字化转型、大模型应用、新能源行业、碳中和、5G、元宇宙、区块链、智慧城市、短视频、微短剧等热门行业资料,专家PPT......等更多报告及行业方案、行业案例,请至星球:极光智库
【极光智库 | 你的职业成长加速器】 ——专注实战的行业知识共享社区
◆ 为什么选择我们?3大核心价值 ◆
✅ 省时:每日人工精选50+高质量报告
✅ 省钱:1个星球=10个垂直领域资源库(年省3000+订阅费)
✅ 省心:结构化知识库+行业术语词典
? 深度覆盖15+前沿领域:
AI大模型应用 | 企业数字化转型 | 新能源产业链 | 碳中和落地路径
5G+物联网 | 元宇宙商业场景 | 区块链技术 | 智慧城市解决方案
短视频运营指南 | 微短剧行业洞察 | 营销增长方法论...
? 会员专享资源库:
▷ 5000+份行业白皮书/案例集(含未公开内部资料)
▷ 300+套行业方案(商业计划书/可行性报告等)
? 加入我们你将获得:
1. 建立系统的行业认知框架
2. 获取决策支持的底层数据
3. 掌握先人一步的行业动向
▌常见问题解答
Q:适合哪些人加入?
→ 需要行业数据的市场人员 | 寻求转型机会的职场人 | 商业分析从业者 | 创新创业者
Q:资料如何获取?
→ 知识星球App端、网页端均已开放下载功能
让专业情报成为你的职场杠杆 与行业先行者共同进化 ↓↓↓
在星主的不断努力下,每周都会登上活跃星球榜前十,实际上作为一个资料分享的知识星球,意味着星主每天都是顶格在发很多的资料,加入本星球相当于加入10个专业星球!星球各行业资料分类标签见下图


资料领取方式:
本文获取方式:将文章分享至???圈,后台回复“192”,自动下载获取。



