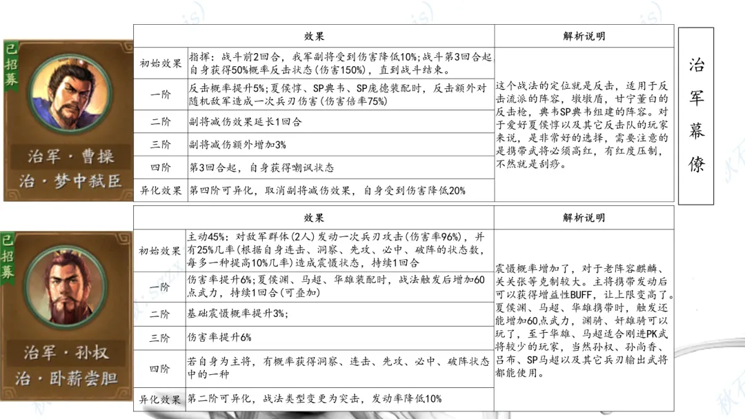
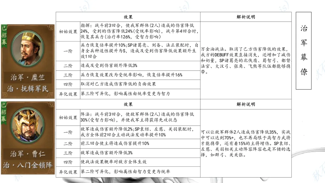
【九州兵兴】即将在4月18日正式开启咯~~大家可以提前看看这篇白皮书,提前了解一下十个治军战法要怎么选择?
建议大家收藏一下本文,后续您可以随时查看【九州兵兴】剧本的解析说明。

剧本规则























通用规则







#新剧本九州兵兴#三国志战略版本内容为测试内容,不代表最终正式上线结果。
END
实用微信小程序推荐
1、一键推荐热门队伍搭配,碰瓷4级地和5级地的兵力推荐,查询铜矿坐标帮您抢铜。
点击此处进入--->三战军师
2、您可以自由搭配武将战法,小程序自动为您评分,助您轻松搭配5队共存。
点击此处进入--->三国评测大师
往期精彩文章推荐



图片和资料来源:网络(侵删)
谢谢大家的关注、分享、点赞!
您的赞赏是对我的最大支持~


