AI科普馆部分垂类内容转移至?
【长三角人工智能联盟】公众号,快点进去瞧瞧!
2025年,AI产业的核心叙事正从“Chatbot式对话”转向“Agent式执行”。在这一波浪潮中,企业级智能体(Agent)成为推动数字化转型从“自动化”迈向“智能化”的关键力量。甲子光年联合九科信息发布的《2026企业级智能体白皮书》,以“元枢纽”为核心概念,系统性地勾勒了企业AI进化的路径、挑战与解决方案。本文将围绕白皮书的核心观点,解读企业智能体落地的现实困境、创新机制与未来图景。
一、企业AI的“元枢纽”:从技术概念到系统架构
白皮书提出的“元枢纽”概念,是企业AI应用从“单点工具”向“系统中枢”跃迁的集中体现。所谓“元枢纽”,并非简单的对话机器人或自动化脚本,而是一个位于人类意图与企业异构系统之间的智能编排与执行系统。它通过自然语言交互与图形界面操作,实现对ERP、CRM、OA等存量系统的统一调度,构建起“向上对话、向下执行、对外连接”的智能化闭环。
这一架构的关键在于:它不要求企业推翻现有IT系统,而是以“非侵入式”方式,打通系统之间的“断点”,让AI真正成为企业运营的“神经系统”。相比于传统RPA的机械执行,元枢纽具备理解、规划、调度与自我纠错的能力,是“数字员工”的理想载体。
二、技术热潮与现实落差:企业级Agent落地的三重瓶颈
尽管Agent技术近年来备受关注,但在企业实际落地中,仍面临显著的“数字化落差”。白皮书指出,当前企业Agent实践主要受限于三大瓶颈:
1. 技术层面:模型性能与系统集成的矛盾
大模型虽然在推理与理解能力上持续突破,但在企业复杂的业务流程中,仍存在输出随机性、长流程执行失效等问题。尤其是在私有化部署环境中,模型性能与顶尖大模型存在代差,难以支撑稳定执行。
2. 客户层面:信任缺失与生态适配成本
企业客户对Agent的信任建立需要时间。纯探索式Agent在演示中易出错,难以赢得关键业务场景的信任。同时,国产化软硬件环境的适配成本高,进一步拖慢了落地节奏。
3. 行业层面:规则空白与责任边界模糊
在付款、审核等敏感环节,Agent无法承担操作失误责任,导致企业自然规避此类场景。行业缺乏统一的技术标准与落地方法论,使得Agent的推广缺乏可复制的路径。
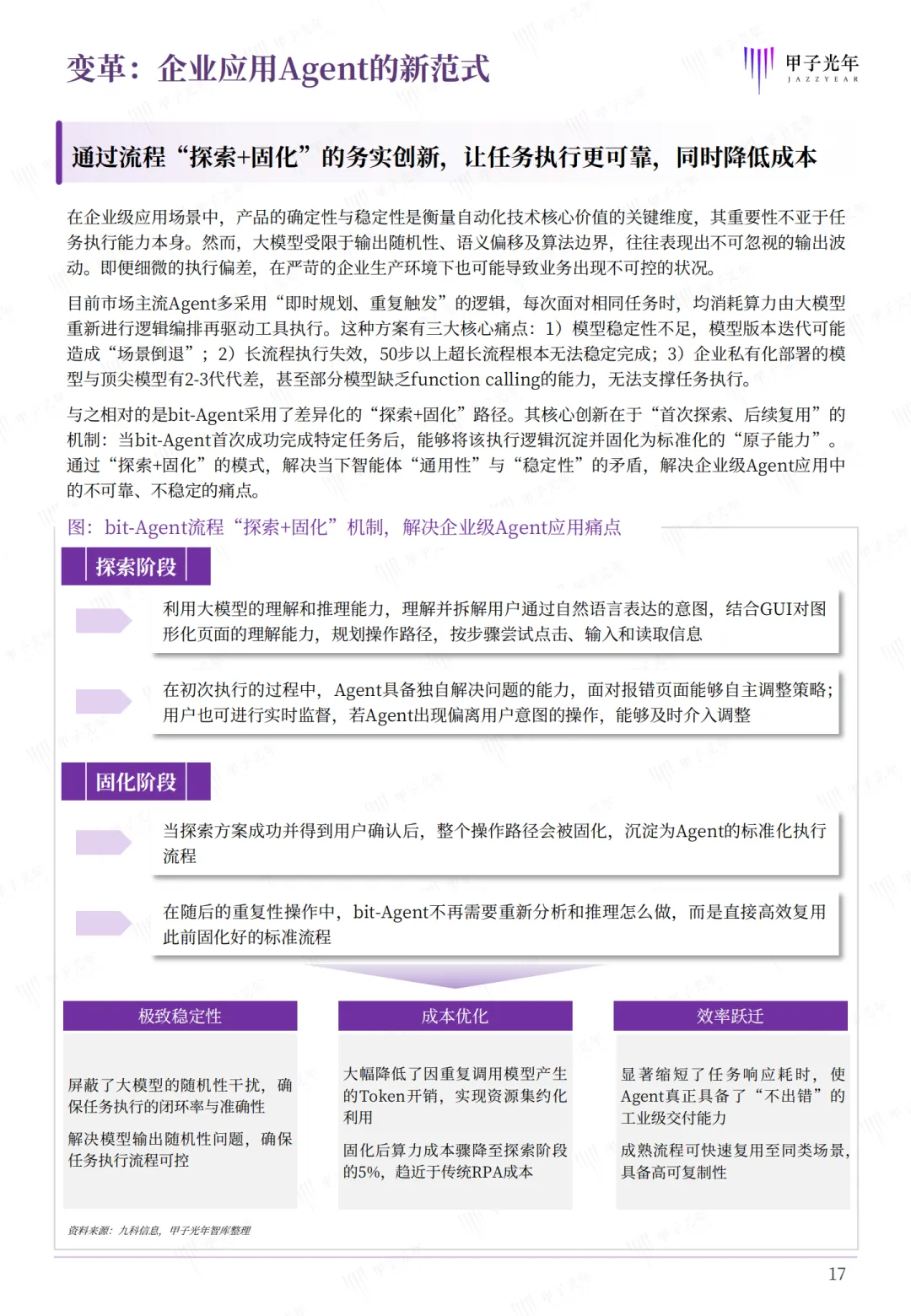
三、bit-Agent的差异化路径:探索+固化,构建企业级可靠性
面对上述挑战,九科信息推出的bit-Agent提供了一条务实的解决方案。其核心创新在于“探索+固化”的双阶段机制:
•探索阶段:Agent利用大模型理解用户意图,通过GUI模拟人类操作,自主尝试完成任务,并在执行中实时调整策略。
•固化阶段:成功执行的流程被沉淀为标准化“原子能力”,后续重复任务无需再次调用大模型,直接复用固化流程。
这一机制有效解决了大模型“智能”与“稳定”之间的矛盾。固化后的流程不仅执行速度更快、成本更低(算力成本降至探索阶段的5%),更重要的是,它屏蔽了模型输出随机性带来的风险,确保了企业级任务执行的确定性与可靠性。
这种“务实创新”体现了企业级Agent产品应有的成熟逻辑:不盲目追求“每步都智能”,而是追求“关键步骤可掌控”。
四、OpenClaw的启示与局限:开源热潮背后的安全隐忧
2026年初,OpenClaw等开源Agent框架的兴起引发了广泛关注。白皮书对其价值给予了高度评价:它通过“中心化网关+分布式节点”的架构,打通了多平台通讯与本地执行,为Agent行业提供了标准化底座。
然而,白皮书也明确指出,OpenClaw的轻量化设计无法满足企业级生产环境的核心要求。其开源特性带来了远程代码执行、权限失控、数据泄露等安全隐患,缺乏企业所需的审计、管控与长期运维能力。
相比之下,bit-Agent在企业级安全、权限管理、流程固化与国产化适配等方面具有明显优势。它不是“更聪明的Agent”,而是“更可用、更可控、更合规”的Agent。
五、场景落地与行业实践:从财务对账到安全巡检
白皮书通过多个案例展示了bit-Agent在不同行业中的实际成效:
•某头部央企差旅对账:Agent每月处理10万条单据,处理周期缩短50%,错误率降低98%以上。
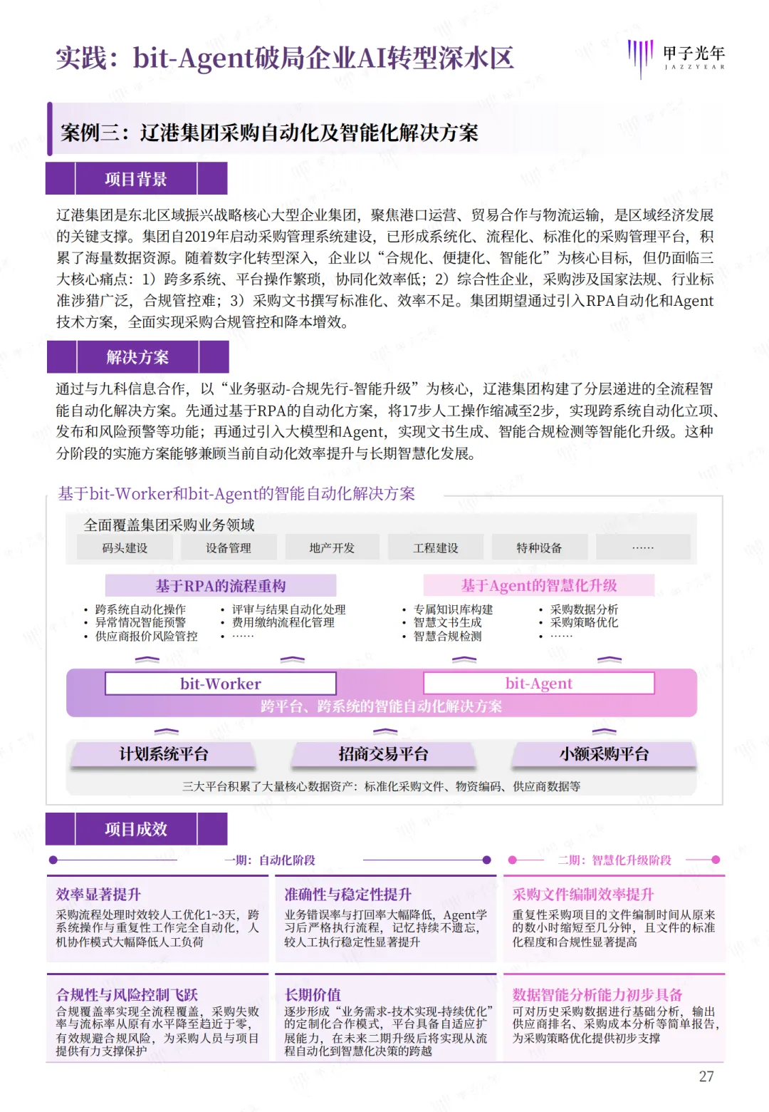
•辽港集团采购自动化:将17步人工操作缩减至2步,实现合规管控与文书生成的智能化。
•创维投资财务报销:30位员工每月节省1-2天报销时间,实现高频与低频任务的全自动化。
•某头部车企安全巡检:Agent通过“探索+固化”机制,适配多品类安全产品,提升巡检效率与准确性。
这些案例说明,企业级Agent的最佳切入点是高频、重复、规则明确的业务流程,通过“轻量化先行”实现价值验证后,再逐步向复杂场景拓展。
六、未来展望:从“流程执行”到“默认式AI”
白皮书对未来企业AI的发展提出了三个方向的展望:
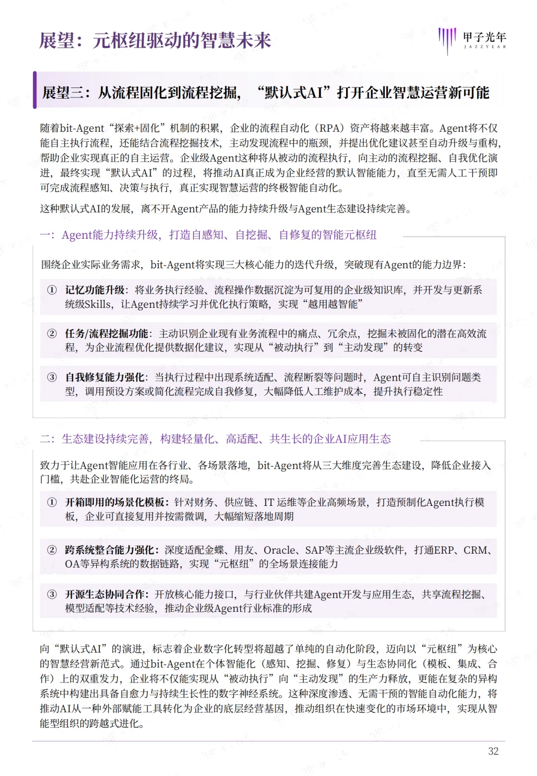
1. 能力升级:从执行到自感知、自挖掘、自修复
未来的Agent将具备更强的记忆能力,将执行经验沉淀为企业知识库;具备流程挖掘能力,主动识别业务瓶颈;具备自我修复能力,在系统适配或流程断裂时自主调整。这些能力将推动Agent从“被动执行”走向“主动发现”。
2. 生态协同:开箱即用的模板与跨系统整合
Agent的规模化落地离不开生态建设。白皮书提出,未来应构建针对财务、供应链等高频场景的预制化模板,强化与主流企业软件的深度集成,并通过开源协同推动行业标准形成。
3. 理性约束:AI不是万能的,必须“关进笼子”
白皮书最后强调,企业AI应用必须坚持“理性约束优于技术放任”的原则。Agent的核心价值在于落地与ROI,而非技术炫技。企业应明确Agent的能力边界,核心决策仍由人类主导,确保AI在安全、合规的框架内释放价值。
七、结语:企业AI进化的关键在“用得好”,而非“选得新”
《2026企业级智能体白皮书》为我们揭示了一个清晰的趋势:AI技术正在从“模型竞赛”转向“平台竞赛”,从“技术驱动”转向“场景驱动”。在企业级市场,真正决定成败的,不是模型参数的大小,而是产品能否在复杂、异构、高合规的环境下稳定运行。
bit-Agent所代表的“元枢纽”模式,正是这一趋势下的务实选择。它不以“最智能”为标签,而是以“最可用”为目标,通过“探索+固化”的机制创新,打通了企业AI落地的“最后一公里”。
在未来,随着Agent能力的持续进化与生态的不断完善,企业有望实现从“人适应系统”到“系统适应人”的根本转变。而这一切的起点,正是我们今天对企业AI进化路径的深刻理解与务实选择。
以下是报告全文↓↓↓ 点击链接免费下载pdf,扫二维码加入交流群


































AI科普馆:打开AI世界之窗





