你以为具身智能的竞争是机器人硬件的比拼?大错特错。据2026 具身智能数据行业研究白皮书显示,要实现具身智能的能力涌现,至少需要百万小时来自真实世界的物理互动数据,而目前整个行业积累的数量还不到 5%。这个扎心的数字,不仅撕开了行业看似火热的虚假繁荣,更宣告了一个核心事实:具身智能的终极战场,从来不在硬件车间,而在数据赛道。
对于普通科技爱好者,看不懂这个数据缺口的背后逻辑,你将永远摸不透下一个十年科技风口的脉搏;对于行业从业者和投资者,还在盯着机器人本体研发、忽视数据布局,你离被行业淘汰可能只剩一步之遥。要知道,全球资本已在具身智能领域砸下超 300 亿人民币,各国政府更是将其列为国家级战略方向,可这场千亿级的竞赛,却被一个看似基础的 “数据问题” 卡住了脖子。那么,百万小时的 data 缺口该如何填补?数据采集的最优路线究竟是什么?具身智能的商业化落地,又该如何踩着数据的阶梯前行?这篇文章,将为你拆解所有答案。

01
风口之下:
具身智能的火热与数据的致命瓶颈
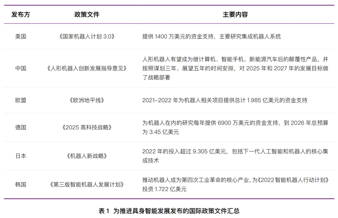
2025 年,“具身智能” 首次写入中国政府工作报告,成为未来产业重点发展方向;美国白宫发布 AI 行动计划,将具身智能相关的无人机、机器人列为优先投资领域;欧盟、德国、日本等经济体也纷纷出台专项政策,砸下真金白银支持研发。据文档显示,截至 2025 年 9 月,国内具身智能领域投资事件数近 500 起,融资总额超 300 亿元人民币,谷歌、微软、英伟达、特斯拉等科技巨头更是集体入局,人形机器人成为全球关注的焦点。

《为推进具身智能发展发布的国际政策文件汇总》表格
表面上看,具身智能行业一派欣欣向荣,似乎离大规模商业化只有一步之遥。但拨开资本与政策的光环,行业的核心痛点却暴露无遗:数据瓶颈,已经成为制约具身智能发展的最大绊脚石。与大语言模型可以轻松获取互联网海量文本数据不同,具身智能需要的是特定机器人的操作数据 —— 包括真机执行记录、模拟器生成数据等,且这类数据需要专业标注,采集成本呈指数级上升。
更关键的是,具身智能系统的高度复杂性让算法与硬件紧密耦合,异构数据难以互通,而在灵巧操作领域,现有机器人末端执行器的灵活性、触觉感知远逊于人手,进一步加剧了数据采集的难度。行业内普遍达成共识:百万小时的真实世界物理互动数据,是具身智能实现能力涌现的门槛,可目前的积累量,连 5% 都不到。更糟糕的是,现阶段行业不仅实际可用数据量严重不足,甚至连数据采集和使用方法都尚未形成共识,领域内也缺乏统一的能力评估基准,不同方法的性能对比毫无科学依据。
具身智能的上半场,拼的是硬件研发的速度;具身智能的下半场,拼的是数据采集的深度与广度。百万小时的数据缺口,不是行业的天花板,而是真正的入场券。
02
三条赛道:
具身智能数据采集的核心路径与优劣对决
面对致命的数缺口,整个行业都在探索数据采集的可行路径。目前,具身智能的核心数据采集方式主要分为三条:遥操作数据、动作捕捉数据、互联网视频与合成数据,三者在精度、成本、规模化能力上各有千秋,共同构成了具身智能的 “数据金字塔”。

《具身智能数据金字塔结构》图
遥操作数据:当前的 “黄金标准”,高精度却高成本
遥操作数据是目前具身智能数据采集的主流方式,也是高保真数据的核心来源。简单来说,就是通过人类远程控制机器人完成操作,同步记录整个过程的物理状态变化,形成 “动作意图 - 环境感知 - 物理执行” 的全链条数据轨迹。这种方式能保证数据的物理真实性,是训练机器人基础技能的 “黄金标准”,但缺点也十分明显:硬件成本高,采集规模和速度受限。
遥操作数据又分为位姿类、视觉类、光惯类三大类,其中位姿类是目前技术最成熟、应用最广泛的类型。斯坦福大学的 ALOHA、Mobile ALOHA,智元机器人 4000 平方米的数据采集工厂,都是位姿类遥操作的典型代表 —— 智元工厂内每日超 100 台机器人同步训练,单机单日可产生上万条高质量轨迹数据。而视觉类遥操作则依靠视觉传感捕捉人类动作,英伟达的 DexPilot 系统是其标杆;光惯类遥操作结合光学和惯性传感,精度最高但成本也最昂贵,一套设备成本可达 20 万元以上,仅适用于高端研发场景。
动作捕捉数据:真实与虚拟的 “中间桥梁”,性价比之选
如果说遥操作数据是 “纯物理真实数据”,合成数据是 “纯虚拟数据”,那么动作捕捉数据就是连接二者的关键桥梁。它通过相机、VR 设备、专业动捕设备等,将人类的动作和姿态数字化,既保留了人类操作的真实性,又具备一定的灵活性,能补充操作和全身运动控制任务的数据需求。
目前,动作捕捉数据已成为行业的 “性价比之选”,国内外企业纷纷布局。诺亦腾的 PN Studio 动捕系统,能精准追踪手指的精细姿态,支持 1000 平方米范围内 5 人全身和手指的动作捕捉;帕西尼感知在天津落地的 12000 平方米超级数据工厂,每天最多可采集 55 万条融合触觉、视觉、文本的多模态数据,预计年产能近 2 亿条。这些数据不仅能直接用于机器人模仿学习,还能为后续的合成数据生成提供基础。
互联网视频与合成数据:未来的 “规模主力”,潜力巨大却难题待解
互联网视频数据和合成数据,是解决具身智能数据规模化问题的核心方向,也是目前行业研发的重点。互联网拥有海量的人类动作视频,无需大规模机器人真机采集,成本极低,但对算法要求极高,目前提取的动作仍不精准,无法直接跨机器人本体使用;合成数据则分为数据仿真和数据合成,前者通过构建虚拟环境生成数据,后者通过算法生成与真实数据相似的新数据,二者能快速实现数据规模化,但面临着 “仿真到现实的差距” 这一核心难题。
值得关注的是,行业内已经出现了不少突破性尝试。字节跳动的 GR-2 模型观看 3800 万个互联网视频片段完成预训练,微调后在超 100 个任务中成功率达 97.7%;枢途科技的 SynaData 数据管线算法,将数据成本降至行业平均水平的千分之五;银河通用则基于十亿量级的仿真数据,发布了全球首个全仿真预训练具身大模型。这些案例都证明,互联网视频与合成数据,未来将成为具身智能数据的 “规模主力”。
03
他山之石:
自动驾驶的数发展经验,具身智能该学什么?
具身智能的发展并非无迹可寻,自动驾驶作为已实现规模化部署的 “轮式具身智能”,其十余年的数发展经验,为具身智能提供了宝贵的参考。从高精地图的教训,到数据异构融合的实践,再到 “仿真优先,真机验证” 的闭环,自动驾驶的每一步探索,都为具身智能避开了无数坑。

《数据飞轮结构与迭代示意》图
教训:别再走 “高精地图” 的老路,拒绝静态数据依赖
自动驾驶早期极度依赖高精地图这一 “静态真实数据”,虽然短期内降低了感知算法的难度,但也带来了致命问题:制作和维护成本高、泛化能力弱,车辆只能在已测绘区域运行。这一教训对具身智能来说尤为重要:具身智能不能依赖实验室或工厂预采的固定数据集,真正的智能体现在对未知环境的适应。
目前,具身智能行业部分企业仍在过度依赖真机预采数据,这与自动驾驶早期的高精地图路径如出一辙。未来,具身智能必须构建类似自动驾驶 “影子模式” 的动态闭环数据采集系统,让数据采集从 “专门的生产活动” 转变为 “嵌入机器人日常运行的实时行为追踪”,才能打破静态数据的桎梏。
经验一:数据异构融合,分层采集与合成是关键
自动驾驶的发展证明,单一数据类型无法支撑复杂的智能系统,数据异构融合才是核心方向。从早期的传感器数据级融合,到中期的特征级融合,再到如今的时序化视频流融合,自动驾驶的数融合能力随算法范式不断升级。这一经验同样适用于具身智能:其高层规划、技能模仿、底层控制有着差异化的数据需求,需要将视觉、触觉、力觉等多模态数据分层采集、异构融合,提炼成适合决策的中间表征,而非直接处理原始信号。
经验二:坚守 “仿真优先,真机验证”,构建数据闭环
自动驾驶的工程化落地,核心在于构建了 “仿真优先,真机验证” 的数据驱动闭环。仿真环境能实现风险前置、成本控制,还能无限覆盖极端场景,而真机测试则负责校准模型、验证性能,二者结合实现了算法的快速迭代。这一范式,正是具身智能目前最需要学习的。
目前,具身智能已经开始采用 “大规模仿真数据预训练 + 少量高质量真实数据微调” 的混合训练模式,但相较于自动驾驶,具身智能面临着 “数据飞轮断裂” 的难题 —— 自动驾驶能通过 “卖车 + 采数” 同步启动数据飞轮,而具身智能的机器人尚未大规模部署,没有足够的数据训练智能,没有足够的智能又无法部署,形成了恶性循环。破解这一难题,需要企业主动投入资源搭建数据采集体系,同时借助政府共建的训练场、数据工厂,实现数据的共享与规模化。
自动驾驶的今天,就是具身智能的明天。但具身智能的发展,不能复制自动驾驶的路径,而要借鉴其底层逻辑:数据闭环,才是智能落地的核心密码。
04
价值重估:
三种数据类型的定位与未来竞争格局
面对三条数据采集路径,很多人会问:哪一种才是具身智能数据的终极解?答案是:没有唯一解,只有协同融合。文档对具身智能数据的发展评估显示,遥操作数据、动作捕捉数据、互联网视频与合成数据,在行业发展的不同阶段有着不同的价值,三者并非替代关系,而是互补关系。
真机遥操作数据:启动期的 “黄金标准”,不可替代但非唯一
真机遥操作数据能提供高保真的物理交互轨迹,是具身智能发展初期的 “黄金标准”,能让机器人快速获得基础技能。在行业发展的模块化探索阶段,每一条遥操作演示数据,都能显著提升机器人在特定任务上的成功率。但随着模型能力的提升,遥操作数据的局限性也会逐渐显现:泛化能力弱、采集成本高、数据存在噪声,无法单独驱动模型实现通用泛化。
未来,真机遥操作数据的核心价值,将从 “规模化采集” 转向 “真值来源与性能校准”—— 作为仿真数据和无本体数据的校准基准,在模型的最终细化和验证环节发挥不可替代的作用。
无本体数据采集:成长期的 “规模引擎”,推动模型性能跃升
无本体数据采集,是近年来具身智能数据领域的重要创新,其核心是将人类操作智能与机器人本体解耦,形成可跨本体迁移的中间态数据,破解数据 “成本 - 规模 - 多样性” 的不可能三角。从 UMI 框架的提出,到诺亦腾跨本体数据工厂的落地,无本体数据采集已经展现出巨大潜力。
文档显示,Sunday Robotics 通过百万级人类操作数据训练,最终让机器人完成了从餐桌到洗碗机的完整家务链,成为行业里程碑;Generalist AI 的 GEN-0 模型在 27 万小时人类操作视频数据上完成训练,首次验证了机器人领域的 Scaling Law。这些案例证明,无本体数据采集能为模型提供近乎无限的预训练燃料,是具身智能成长期的 “规模引擎”。但同时,无本体数据也存在精度不足、处理难度大的问题,需要与高精度真机数据协同使用。
05
仿真系统:
全周期的 “必要工具”,强大但非完美
仿真系统是具身智能数据采集和模型训练的 “必要工具”,贯穿行业发展的全周期。但与自动驾驶的仿真系统不同,具身智能面对的是开放、非结构化的现实世界,对仿真的保真度和交互复杂性要求更高 —— 传统刚体物理引擎难以模拟软体形变、复杂摩擦等物理过程,导致 “仿真到现实的差距” 依然显著。
目前,科研领域已经开始探索可微分物理引擎、基于学习的动力学模型等新技术,试图提升仿真的保真度。但文档也指出,仿真系统是一套 “必要强大的非完美工具”,构建高保真仿真环境的成本极高,且产业落地周期尚不明确。未来,仿真系统的核心发展方向,是构建 “生成式仿真” 闭环,实现任务提出、场景生成、训练监督的全自动化。
05 商业落地:数据视角下,具身智能的渐进式进化路径
具身智能的商业化,从来不是一蹴而就的 “突变”,而是与数据深度绑定的 “渐进式进化”。从数据规模与质量的视角出发,具身智能的商业化落地可以分为三个阶段,每个阶段都有明确的核心目标和数据策略,只有踩着数据的阶梯,才能实现从实验室到商业场景的真正落地。

《具身智能数据框架及挑战》图
第一阶段:少量数据,打造原型并验证工程执行能力
商业化起步阶段的核心,是用最少的数据、最低的成本,打造可展示、可部署的最小可行产品,验证技术在受限环境中的工程化可行性。这一阶段,企业通常采用专家遥操作的方式,利用数十至数百条高质量演示数据,让机器人掌握一个或一组高度结构化的子任务,比如 3C 电子装配线上的芯片贴装、螺丝锁付等。
这一阶段的关键,不是追求数据规模,而是考验企业的 “数据流水线设计能力”—— 如何高效采集、清洗、标注数据,如何让数据快速转化为机器人的执行能力。同时,企业需要避开传统工业机器人的优势领域,聚焦那些需要一定感知灵活性、轻量级移动能力的场景,才能实现商业化的初步突破。
第二阶段:大量数据,聚焦场景并推动算法标准化
当原型产品验证了技术可行性后,商业化就进入了 “聚焦场景、大量数据驱动迭代” 的阶段。这一阶段的核心,是围绕特定垂直场景(如工业精密装配、仓储柔性物流、商业清洁)采集大量数据,驱动算法迭代,并建立场景专属的数据标注规范和性能基准。
目前,国内各地政府已经开始共建具身智能训练场和数据工厂,据不完全统计,国内已建成或计划在建的训练场达 20 余家,公开披露的 10 家总面积超 4 万平方米。但这些训练场目前面临着 “数据孤岛” 问题 —— 数据与特定机器人本体强绑定,无法共享复用。破解这一问题的核心,是推动行业标准化,建立权威的基准测试数据集与评测环境,让产业竞争建立在客观、可比较的性能指标之上。
第三阶段:海量数据,实现高阶功能并构建闭环生态
当垂直场景的技术验证完成后,具身智能的商业化将进入最终阶段:利用海量数据实现高阶功能的闭环拓展,迈向具备跨场景任务理解、自主复杂规划能力的通用智能体。这一阶段,需要构建 “云 - 边 - 端” 协同的技术架构,实现机器人能力的解耦与重组 —— 云端作为智能孵化与调度中心,利用海量数据持续训练技能模型;边缘侧承担本地实时协同和隐私计算;机器人本体则成为标准化的通用移动计算平台,按需加载技能包。
而商业模式也将随之升级,从传统的 “硬件一次性售卖” 转向 “智能即服务”—— 用户无需支付高昂的硬件费用,只需根据需求订阅机器人技能,如同在应用商店下载软件。这一模式将打破机器人 “能力固化” 的问题,同时降低用户的使用门槛,推动具身智能的大规模普及。
06
机会与风险:
数据赛道的淘金指南与避坑手册
具身智能的数赛道,既是一片充满机遇的蓝海,也暗藏着诸多风险。对于创业者和投资者来说,只有看清机会、规避风险,才能在这场千亿级的竞赛中站稳脚跟。文档从数据视角出发,总结了具身智能数据领域的六大发展机会和六大核心风险,这也是未来行业竞争的核心逻辑。
六大机会:抓住这些方向,抢占数据赛道先机
- 感知技术创新
:传感器是数据的源头,“感算一体” 的智能感知模块将成为核心赛道,尤其是能实现视觉、触觉、力觉硬件级同步采集的平台; - 数据采集与治理
:建立数据全生命周期管理体系是行业刚需,而政府共建的、中立的第三方数据采集与治理平台,将成为推动行业标准化的底层基建; - 垂直场景解决方案
:聚焦具体行业、解决确定性问题,是目前最具商业明确性的路径,核心是将行业知识转化为数据标准并实现规模化复制; - 真机失败数据挖掘
:失败数据是被忽视的 “宝藏”,从失败案例中学习,能让机器人快速提升自我进化能力,智元机器人的 ADC 模式就是典型代表; - 世界模型研发
:世界模型是通往具身 “GPT-3.5 时刻” 的潜在路径,能补足机器人的 “物理直觉”,目前蚂蚁灵波、生数科技等企业已取得突破性进展; - 数据路线探索
:“完全无本体” 的数据采集路线尚未有定论,未来的竞争不是路线之争,而是场景适配能力之争,能灵活切换数据路线的企业将占据优势。
六大风险:避开这些坑,才能在赛道中走得更远
- 技术架构迭代风险
:模块化架构与端到端架构尚未形成定论,甚至可能出现基于世界模型的新范式,技术栈的灵活性比暂时的性能优势更重要; - 数据可用性验证风险
:让数据 “真正可用” 的投入远超想象,数据的异构性、时空对齐难题导致可用性验证成本高,失败将带来巨大沉没成本; - 数据安全与伦理风险
:多模态数据集易遭遇 “数据投毒”,且采集数据可能包含隐私信息,合规性将成为市场准入的重要门槛; - 人机交互安全风险
:机器人在物理世界的操作失误可能引发人身伤害,而目前行业尚未形成有效的安全测评与防护体系; - 行业生态与标准缺失风险
:硬件、数据接口的不统一将导致市场碎片化,企业陷入定制化开发的泥潭,无法形成规模效应; - 商业化进程不及预期风险
:目前行业订单多为 “试点验证” 性质,缺乏真正的生产性落地,且机器人的 ROI 尚未完全验证,商业化周期可能远超预期。
[? 金句海报位:建议将此段文字做成精美海报,方便读者发朋友圈展示认知。具身智能数据赛道的机会,藏在技术创新的细节里;具身智能数据赛道的风险,躲在行业标准化的滞后里。看清机会,规避风险,才能在千亿赛道中站稳脚跟。]
07
行业之问:
数据路线之争,未来究竟该往哪走?
看完了具身智能数据赛道的全貌,一个核心问题依然摆在所有从业者面前:数据路线之争远未终结,“完全无本体” 究竟能否实现?这是目前行业最具争议的话题,也是决定未来竞争格局的关键。
有人认为,具身智能的核心是物理世界的交互,必须依赖机器人本体的高保真数据,才能实现跨任务、跨场景的泛化能力;也有人认为,无本体数据采集能实现规模和成本的双重优势,是破解数据瓶颈的唯一路径,目前行业的突破性案例已经证明了其可行性。
但文档给出了一个更客观的答案:未来或许不存在唯一正确的答案,只有场景适配。在高精度、高可靠性要求的工业场景,真机遥操作数据依然是核心;在规模化、低成本要求的民用场景,无本体数据和合成数据将成为主力;而在通用智能的研发场景,三者的协同融合才是最优解。这场路线之争,本身就是技术走向成熟的必经阶段,而最终的赢家,一定是那些能根据场景灵活整合数据资源、构建数据闭环的企业。
那么,如果你是具身智能领域的创业者或投资者,你会选择重仓真机高保真数据赛道,还是押注无本体数据采集的未来?欢迎在评论区留下你的选择和理由,看看哪一派的观点更能代表行业的未来。
08
结语:
数据为王,具身智能的十年长跑才刚刚开始
从百万小时的数缺口,到三条核心采集路径,再到渐进式的商业化落地,我们终于看清了具身智能的核心逻辑:数据为王,这是一场以十年为尺度的长跑,而非一蹴而就的冲刺。
具身智能从来不是单纯的机器人产业,而是人工智能从数字世界的 “认知智能” 向物理世界的 “行动智能” 的跨越,这场跨越的难度,远超互联网和移动互联网革命。而数据,就是这场跨越的核心桥梁 —— 没有高质量的数据,再先进的硬件也只是 “没有灵魂的躯壳”;没有规模化的数据,再优秀的算法也无法实现通用智能。
目前,具身智能的行业发展还处于早期,数据缺口依然巨大,技术路线尚未定型,商业化落地仍需时间。但这正是行业的机会所在,对于创业者和投资者来说,现在布局数据赛道,就是布局下一个十年的科技风口。
潮水退去,方知谁在裸泳;数据筑基,方能行稳致远。具身智能的十年长跑才刚刚开始,而那些能深耕数据赛道、构建数据闭环、把握行业节奏的企业,终将成为这场革命的最终赢家。
【参考来源】
《2026 具身智能数据行业研究白皮书 - 国先中心》,国际先进技术应用推进中心 (深圳),2026 年 3 月,涉及页码:第 1-43 页。


