手机版
二维码
购物车
(
0
)
供应
求购
公司
团购
展会
资讯
招商
品牌
人才
知道
专题
图库
视频
下载
商圈
推广
热搜:
采购方式
甲带
滤芯
气动隔膜泵
带式称重给煤机
减速机型号
减速机
链式给煤机
履带
无级变速机
首页
供应
求购
公司
团购
展会
资讯
招商
品牌
人才
知道
专题
图库
视频
下载
商圈
首页
>
资讯
>
社会热点
中国人工智能学会系列白皮书-284页
日期:2026-03-09 00:25:23 来源:网络整理 作者:本站编辑
评论:0
中国人工智能学会系列白皮书-284页
加入社群,微信:
Buddha_Research
「大佛投研
·报告库」深度研报聚合智库
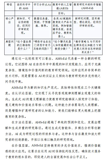
报告内容展示
打赏
更多
>
同类资讯
• 行业报告|《中国连锁加盟商业发
0
条
相关评论
推荐图文
推荐资讯
点击排行
0
1
我国区域经济差异的制度分析
0
2
2026中国房屋建筑标书制作及代写行业白皮书
0
3
滴滴网约车驾驶员 (泛快车) 服务标准白皮书
0
4
《建筑业AI理论缺失白皮书》
0
5
大中华区2025年用工合规白皮书
0
6
2026年AIGC行业现状及发展趋势白皮书(免费下载)
0
7
CATTI白皮书2026(热点素材跟练152)
0
8
《北京市西城区人民法院涉重疾险纠纷审判白皮书》之投保人未如实告知与保险事故的因果关系认定
0
9
套利定期观察报告#5(2026.2.2-2.8)
网站首页
|
关于我们
|
联系方式
|
使用协议
|
版权隐私
|
网站地图
|
排名推广
|
广告服务
|
积分换礼
|
网站留言
|
RSS订阅
|
违规举报
|
皖ICP备20008326号-18
(c)2008-2022 免费发布网 All Rights Reserved