

8月20日,珠海市民营企业商会第三期“会员日”活动如期在珠海夏湾益健圆满举行。商会会长罗文杰、理事长严雄、党委书记施隆光、常务副会长谢振章、钟宏炬、林魁、施慕蕾、廖承辉、杨剑龙、吴桂平、梁宇新、朱伟强、吴楠、副会长陈锦顺、江燕珍、董恩胜、王鹏羽、李兰海、秘书长唐明喜及会员与企业代表共计130余人出席了活动。

活动伊始,罗会长对参加活动的各位会员朋友表示欢迎。他提到,商会第十届换届至今已有一年,过去一年在理、监事会的正确指导下,在全体会员朋友的积极支持下,各项工作及活动有序开展,展现出商会朝气蓬勃的精神风貌,并取得内、外届的支持赞誉。人在一起聚力,心在一起聚能,商会组织各项活动的初衷即一方面加强互联互通、提升会员企业的归属感,同时也希望企业之间深入了解互动,相互支持,加强企业之间的资源链接,拓展合作空间,共同推动商会良性发展。

商会理事长严雄讲话。他说到,今年是换届之后的开篇之年,商会始终秉承“搭建沟通桥梁,服务会员企业”的办会宗旨,在服务会员理念上不断创新提升,上半年在各专委会的支持及秘书处的积极执行下,商会开展了形式各样的交流活动近60场次。“会员日”更是倍受关注,三期参与宣讲及产品展示的企业有40多家,参与互动的会员达300多位,通过宣讲及展示,深入了解企业发展需求、资讯宣传,促进企业之间的资源链接,同时也让会员们切实融入到商会活动中来,提升了商会活动的凝聚力及影响力,且商会队伍也在逐渐壮大。谈及未来,理事长提到,商会活动不仅局限在商会内部互动,还将与市职能部门、各友好商协会联合活动,持续扩大商会影响力,让会员朋友在商会平台上受益良多,一起凝心聚力打造商会“共享、共商、共赢 ”的多元化的交流平台。

商会常务副会长、法律财税专委会主任钟宏炬,为在座企业家们讲解《民营企业的内控与合规》专题内容,深入剖析民营企业在创业及经营过程中伴随的民事违约、行政处罚以及刑事制裁等诸多风险,从法律的多个维度分析论证法律风险诊断及刑事合规重要性,并呼吁企业在日常的经营管理中加以规范和应用,提升法律意识,树立依法合规经营意识和合规治理理念,预防可能出现的法律风险。

会员日活动由秘书长唐明喜主持。
企 业 宣 讲










企 业 展 示












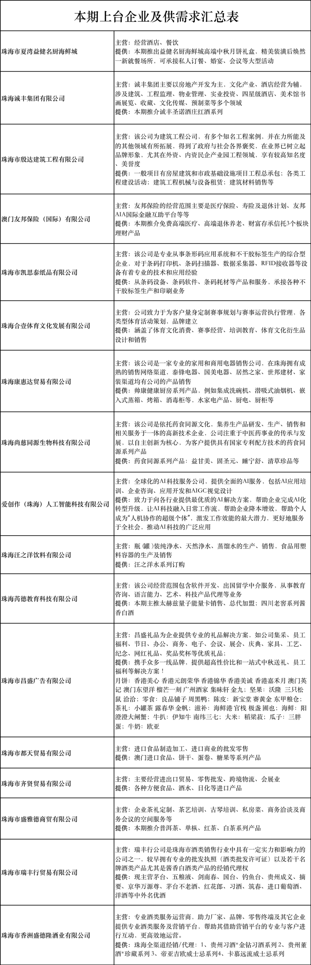
企业宣讲环节,来自商会不同行业的9家企业及代表逐一上台,与大家分享企业经营、项目、产品资讯信息;11家企业在活动现场做项目、产品展示及体验,一展企业风采的同时,加强了会员企业间学习交流、资源共享及互动链接。
活动期间,在罗会长带领下,大家一同参观夏湾益健焕然一新的餐厅风采,参观各企业展台及互动交流,互联互享、共促发展。
滑动查看更多
珠海诚丰集团有限公司圣诺酒庄、珠海市昌盛广告有限公司、珠海市齐贤贸易有限公司、珠海市都天贸易有限公司现场赞助系列中秋礼包抽奖助兴,活跃现场气氛,提升了参与人员快乐指数,并欢迎需要预备中秋佳礼的企业联系咨询对接。
/ 会员日 /
/ 会员日 /
商会第三期“会员日”活动圆满收官。通过活动,既加强会员朋友之间学习交流、优势互补,也为商会各个行业宣传推广企业资讯,实现资源共享,共促发展。期待下期活动有您的精彩呈现!
本期宣讲/展示企业供需求汇总表
欢迎有供需需求的朋友,联系秘书处咨询对接!

搭建沟通桥梁 服务会员企业







