
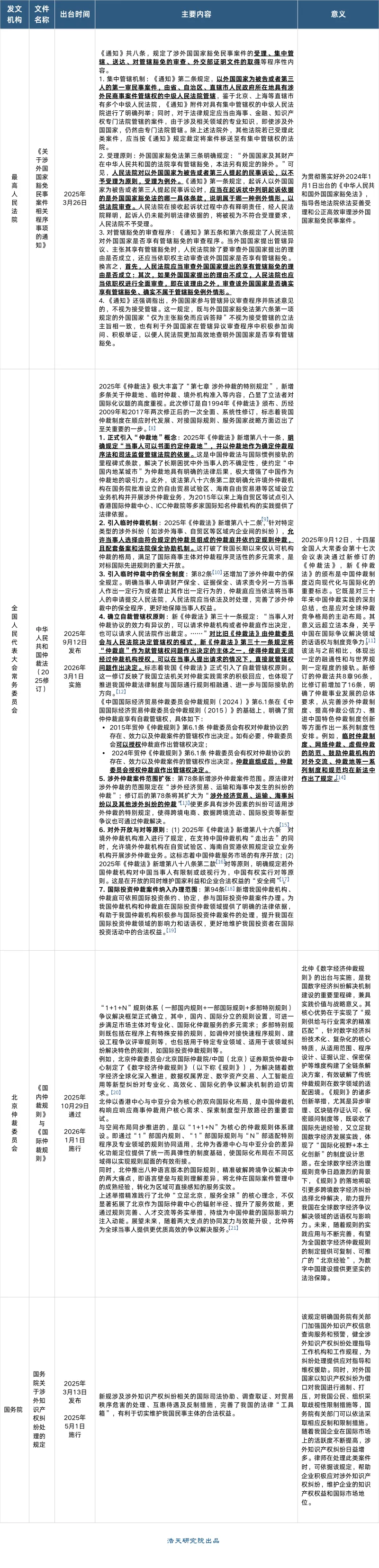
2025年,中国企业出海的浪潮愈发汹涌,但伴随机遇而来的,是前所未有的法律风浪——从传统贸易纠纷到加密货币洗钱案,从国际仲裁地之争到数据跨境合规,每一个“雷区”都可能让企业的海外布局功亏一篑。
本文拟复盘2025年国际贸易的最新格局与关键立法突破(如新《仲裁法》正式落地、“港资港仲裁”首案裁定),并通过典型案例,揭示中国企业如何在跨境争议中从“被动应对”转向“主动布局”。总结新兴领域的法律风险及AI时代争议解决的效率与合规之道,提供可操作的“避险地图”与战略参考。出海不易,但读懂规则,就能走得更远。
一、2025年国际贸易行业概览
(一)2025年国际仲裁格局重塑中的中国力量
根据White&Case与伦敦玛丽女王大学国际仲裁学院联合发布的最新《国际仲裁调查报告》,除了伦敦依旧雄踞世界最受欢迎仲裁地第一名外,全球仲裁格局已经重塑,在亚太客户选择排名前五名中,香港排在第一,北京和深圳及新加坡等进入前五名另外,值得一提的是,北京已经进入全球前五,足见在全球仲裁客户眼中的地位有所提升。内地城市中,北京和深圳入围,究其原因在于两地的仲裁机构的影响力,北京贸仲和深国仲的公信力起到了带动作用【1】。
目前,以《中华人民共和国仲裁法》为框架的涉外仲裁业务呈现以下几个特征:
第一,在案件的绝对数量方面,内地的涉外仲裁案件数量连续攀升,并已进入了持续上升通道,受案总数的绝对值远超新仲、港仲、ICC等国际仲裁机构,且有望突破5,000件/年。同时期,港仲和ICC的案件数量绝对值处于波浪式变动,但绝对规模趋稳,港仲保持在300件左右,ICC保持在800件左右;新仲的案件数量绝对值同样处于波浪式变动,但整体规模有所上升,由400件左右升至接近700件;
第二,在案件的争议总额方面,内地的涉外仲裁案件争议总额处于人民币2,000亿元的规模,并处于持续上升通道。同时期,新仲、港仲的争议总额均有上升,但争议总额的绝对值仍在接近人民币1,000亿元的位置;ICC的争议总额曾突破人民币10,000亿元,接近中国内地286家仲裁机构1年的总业务规模,后回落至人民币7,000亿元以上规模;
第三,在个案争议金额方面,内地涉外仲裁个案平均争议金额达人民币5,000万元,尽管个案平均争议金额的绝对值尚无法匹敌国际仲裁机构的同类数据,但已远远超过内地286家仲裁机构国内和涉外业务的平均争议金额人民币29万,表明涉外仲裁业务具有高净值的特征。同时期,新仲的个案争议金额保持在人民币1亿元左右;港仲的个案争议金额从人民币1亿元左右逼近人民币3亿元;ICC的个案争议金额则高居人民币10亿元的位置。
综上,中国内地的涉外仲裁具有业务规模大、个案净值高的特征,尽管个案均值这一项数据与国际仲裁机构相比仍有比较明显的差距,但内地的涉外仲裁业务总体上呈现增长的势头。
一方面,随着内地企业和资本不断出海,海外中企面临着真实的争议解决需求和陌生的争议解决环境,这部分需求将回流至资本来源地解决,或者通过在投资目的地当地采购争议解决服务的方式予以满足,因此,海外中企的市场地位和选择直接牵动着内地涉外仲裁业务的发展潜力。
另一方面,随着修订后的《中华人民共和国仲裁法》于2026年3月1日起正式生效实施,涉外纠纷的范围将得到一定程度的扩大,特定领域、特定地域的仲裁模式将有所放宽,新增的仲裁地制度将以确定的规则进一步吸引境外仲裁机构共同参与建设以中国内地为仲裁地的涉外仲裁事业。以上这些因素将共同助推中国内地的涉外仲裁规模进一步增长。
(二)中国企业跨境争议解决能力进阶之路
与过去相比,中国企业作为跨境争议的一方,不再是被动参与、消极防御,而是开始更积极主动地采取措施保护自身权益。同时,作为中国企业法律顾问的中国律师也不再是作为旁观者简单地为中国企业介绍、协调外国律师提供服务,在很大程度上已经开始主导中国企业涉及的跨境争议。这主要体现在以下几个方面:
首先,中国企业在跨境争议中主动进行决策和采取措施的时间点,正逐步从争议后端向前端转变。例如,过去中国企业作为被申请人常在国际仲裁中消极应对,直至裁决进入国内执行程序才被动应对,效果不佳;如今则多在收悉仲裁文件后主动抗辩,甚至通过反请求或关联诉讼争取主动权。
其次,过去,中国企业在外方违约时常会选择息事宁人以避免争议及其带来的高额费用,致使外方频繁以此施压谋利;如今,越来越多企业将争议应对机制纳入商业策略,早期即向外方明确“不让步”的立场,争议发生时果断采取法律措施,逐渐在合作中掌握主动权。
第三,一批擅长跨境争议解决的中国律师正在逐步改变境外律师主导跨境争议解决的境况,凭借对中国企业文化和诉求的深刻理解,以及将争议转化为"跨境+境内"双轨策略的能力,既能主导争议解决,又能将部分争议拉回主场,显著提升了中国企业在国际争议中的话语权和解决效率【2】。
二、国际仲裁司法审查年度观察
香港与新加坡篇
根据伦敦玛丽女王大学与Whits&Case律师事务所联合发布的《2025年国际仲裁调查报告》,高达87%的受访者倾向于通过国际仲裁解决跨境争议。
受地缘政治和单边制裁影响,在最受欢迎仲裁地的评选中,香港与新加坡并列全球第二(各占31%),仅次于伦敦(34%),中国投资者在选择仲裁地时,新加坡与香港已成为首选替代方案。这一格局印证了“仲裁东移”已成为不可逆转的潮流。
(一)香港:亚太首选,门户枢纽
香港在亚太地区的领先地位尤为稳固。调查显示,香港以绝对优势成为亚太地区最受欢迎的仲裁地【3】。
2025年HKIAC仲裁案件涉及争议金额创下新高,所有仲裁案件争议总额达1262亿港元(约162亿美元),同比增长近20%。
同时,中国内地的HKIAC参与程度也在逐年提升。
根据HKIAC发布的统计报告,中国内地法院在2025年根据HKIAC当事人申请保留的资产、证据或行为共计7.2亿美元,自2019年以来约64亿美元。2025年HKIAC所裁决的案件中,来自中国大陆的当事人所占比例达41.8%,位列第二,仅次于香港本土地区。在香港HKIAC仲裁中,超过一半的临时救济申请向中国大陆法院申请涉及非大陆中华人民共和国当事人拥有的资产或证据。来自中国大陆的各方在新仲裁中占41.8%,相较于2024年的40.6%有所上升。
根据香港与中华人民共和国大陆之间的临时措施安排,香港国际仲裁委员会向13个不同的中华人民共和国内地法院处理了34份申请,根据该安排,中华人民共和国大陆法院可以给予临时救济,以支持设在香港并由香港国际仲裁院和其他合格机构管理的仲裁。这些申请旨在保存共计价值109亿元人民币(约16亿美元)的证据、资产或行为。
其中,大多数(约55%)申请与非大陆中华人民共和国当事方(即澳大利亚、英属维尔京群岛、开曼群岛、香港、意大利、日本、新加坡、台湾和美国)拥有的资产或证据有关。剩余约45%的申请与中国大陆各方拥有的资产有关。
根据HKIAC的报告,已知悉内地法院针对这些申请作出了17项裁定,保全了50亿元人民币(约7.198亿美元)(按金额计算的保全成功率约为46%)。
根据HKIAC的报告,自2019年临时措施安排生效以来,截至2025年,HKIAC就互助保全事宜共处理了178封申请,涉及保全资产达453亿人民币(约64亿美元)。
内地法院针对前述申请共作出了133项决定,其中126项在申请人提供担保后批准了申请(成功率达95%),保全资产价值达308亿元人民币(约46亿美元)按金额计算的保全成功率约为68%。
这些数据凸显出香港作为仲裁地的巨大潜在价值。2025年HKIAC数据表明,香港已成为中国企业处理跨境争议的首选地,尤其在涉及内地财产保全需求时,两地保全安排的实效性(2025年保全资产72亿美元)构成核心吸引力。
(二)新加坡:效率标杆,规则创新
在亚太受访者中,SIAC规则以32%的偏好率位居第二,仅次于HKIAC规则(36%),高于ICC规则(28%)。
以北京、深圳、上海、香港为代表的中国仲裁地和以HKIAC、CIETAC、SIAC为代表的亚洲仲裁机构的集体崛起,正从根本上重塑全球仲裁版图。这不仅是数据的变化,更是全球经济力量、法律服务能力和用户偏好转移的综合体现【4】。
根据公开信息,2025年新加坡国际仲裁院受理案件具有鲜明的“中国元素”特色,即中国当事人数量在所有当事人中位居首位【5】。2025年,SIAC与重庆仲裁委员会、浙江省浙商涉外法律服务中心、深圳前海管理局签署合作备忘录,为中国企业参与SIAC仲裁提供更便捷通道。
此外,2025年1月生效的SIAC第七版仲裁规则聚焦程序效率,引入争议金额100万新元以下案件的简易程序,并将快速程序适用上限提高至1000万新元。新规还新增初步决定、协调程序及紧急仲裁员单方保护令制度,回应了用户对效率和灵活性的需求【6】。
香港与新加坡作为亚太地区争议解决的“双核”,凭借其成熟的法律体系、高效的仲裁规则、强有力的司法支持及独特的区域连接功能,持续引领全球仲裁版图东移。
香港以“内地门户”的不可替代性和裁决在内地的可执行性,成为亚太首选;新加坡则以规则创新和效率标杆吸引全球用户。两地不仅巩固了自身作为国际仲裁中心的地位,更共同推动亚太地区成为全球争议解决的新高地【7】。
(三)全球视野下的中国仲裁:制度创新与国际协同

三、重大典型案例
(一) 全国首宗认可和执行“港资港仲裁”裁决案
基本案情:某深圳公司及陈某签署确认函,确认将双方保证合同项下争议提交华南(香港)国际仲裁院仲裁解决,仲裁地为香港特别行政区。因陈某未履行保证责任,某深圳公司向华南(香港)国际仲裁院申请仲裁。华南(香港)国际仲裁院作出仲裁裁决,裁决陈某支付价款、违约金等共计人民币6000余万元。为获得该份仲裁裁决在我国内地的执行力,某深圳公司向广东省深圳市中级人民法院申请认可和执行该仲裁裁决。
法院观点:广东省深圳市中级人民法院审查后认为,某深圳公司系在深圳市注册成立的香港投资企业,依据《最高人民法院关于在粤港澳大湾区内地登记设立的香港、澳门投资企业协议选择港澳法律为合同适用法律或者协议约定港澳为仲裁地效力问题的批复》(以下简称《批复》)第二条的规定,其有权与身为内地自然人的陈某协议约定香港为仲裁地解决纠纷,且该仲裁裁决不存在可裁定不予认可和执行的其他情形,遂于2025年9月29日作出民事裁定,认可和执行该香港仲裁裁决。
推荐理由:该案是2025年2月《批复》施行后,全国法院首次适用《批复》规定作出的相关司法裁定。广东省深圳市中级人民法院首次认可和执行 “港资港仲裁”裁决,为《批复》的落地提供了重要的实践样本,推动了粤港澳大湾区“三法域”区际司法协助的深度融合。同时,该案以“仲裁地”确定仲裁籍属,准确诠释了新修订仲裁法的仲裁地标准,通过认可和执行机制实现两地仲裁裁决的高效流通,充分体现了我国支持仲裁国际化发展的开放理念,为粤港澳大湾区建设国际一流仲裁机构提供了重要的示范引领【22】。
法律依据:《最高人民法院关于在粤港澳大湾区内地登记设立的香港、澳门投资企业协议选择港澳法律为合同适用法律或者协议约定港澳为仲裁地效力问题的批复》(2024年10月22日最高人民法院审判委员会第1927次会议通过,自2025年2月14日起施行)
当事人一方或者双方为在粤港澳大湾区内地九市登记设立的香港、澳门投资企业,协议约定以香港特别行政区、澳门特别行政区为仲裁地,当事人以所涉争议不具有涉港澳因素为由申请人民法院确认仲裁协议无效的,人民法院不予支持。
当事人将争议按照约定提交仲裁,在相关裁决作出后,一方当事人以所涉争议不具有涉港澳因素、仲裁协议无效,主张不应认可执行仲裁裁决的,人民法院不予支持。
(二) 海南自由贸易港首例临时仲裁程序中的财产保全案
基本案情:申请人某船务私人有限公司与被申请人海南某国际海运有限公司船舶物料、备品供应合同纠纷一案,申请人某船务私人有限公司因被申请人海南某国际海运有限公司欠付其船舶燃油款及利息等,于2025年1月2日选择适用海南自由贸易港临时仲裁程序解决争议。2025年2月24日,申请人某船务私人有限公司直接向海口海事法院申请仲裁程序中的财产保全,请求冻结被申请人海南某国际海运有限公司名下银行存款15000美元或查封、扣押其它相应价值的财产,并提供了相应担保。
法院观点:海口海事法院根据《海南自由贸易港国际商事仲裁发展若干规定》的规定,依法审查后裁定准许申请人某船务私人有限公司的财产保全申请。
推荐理由:《中华人民共和国仲裁法》及《最高人民法院关于人民法院办理财产保全案件若干问题的规定》均规定,仲裁程序中的财产保全当事人应当通过仲裁机构向人民法院提交保全申请。本案并非机构仲裁而是以海南自由贸易港为仲裁地的临时仲裁程序中的财产保全,且申请人申请财产保全时尚未选定仲裁庭,并无机构可转交保全申请。海口海事法院根据《海南自由贸易港国际商事仲裁发展若干规定》的规定,依法审查后裁定准许本案申请人的财产保全申请。本案是人民法院经依法审查后执行以中国内地为仲裁地的临时仲裁财产保全措施的首例案件,是落实海南自由贸易港法规的重要实践,也有效增强了海南自由贸易港法治化营商环境的核心竞争力。
法律依据:《海南自由贸易港国际商事仲裁发展若干规定》(海南省人民代表大会常务委员会公告第36号 2024.05.29 发布 2024.07.01 实施)
第二十四条 在申请仲裁前和仲裁程序进行期间,为了保障仲裁程序的开展、查明争议事实或者裁决执行,当事人可以依法向人民法院申请采取财产保全、证据保全等措施。
在仲裁程序进行期间,当事人也可以向仲裁庭申请采取财产保全、证据保全等措施,仲裁庭应当将当事人的申请提交海南自由贸易港有管辖权的人民法院,仲裁庭可以根据仲裁案件的情况提出意见。人民法院依法进行审查后作出裁定,并依法执行。
(三) 上海国际商事法院“一带一路”建设典型涉跨境仲裁的承认与执行案件:“蒙俄合资有色金属国有企业与西洲(上海)科技发展有限公司申请承认和执行外国仲裁裁决案”【23】
本案系外国仲裁裁决的承认与执行,所涉仲裁裁决系由蒙古国国际仲裁中心在蒙古国作出的,胜诉方作为申请人向我国法院申请承认与执行。
核心争议问题:我国于1987年加入《纽约公约》,又于1990年与蒙古国缔结双边的司法协助条约。蒙古国于1994 年成为《纽约公约》的缔约国。因此,在我国与蒙古国既存在双边司法协助条约,又同为《承认及执行外国仲裁裁决公约》(以下简称《纽约公约》)缔约国的情况下,应适用哪一国际条约作为审查依据。
法院观点:上海市第一中级人民法院经审查最终认定,该案应适用《纽约公约》对仲裁裁决进行审查的结论。理由如下。
对于多个条约适用的国际法规则,集中规定在《维也纳条约法公约》第三十条“关于同一事项先后所订条约之适用”中。该条规定:“一、以不违反联合国宪章第一百零三条为限,就同一事项先后所订条约当事国之权利与义务应依下列各项确定之。二、遇条约订明须不违反先订或后订条约或不得视为与先订或后订条约不合时,该先订或后订条约之规定应居优先。三、遇先订条约全体当事国亦为后订条约当事国但不依第五十九条终止或停止施行先订条约时,先订条约仅于其规定与后订条约规定相合之范围内适用之。四、遇后订条约之当事国不包括先订条约之全体当事国时:(甲)在同为两条约之当事国间,适用第三项之同一规则。”
可见,条约适用顺位的确定不单纯取决于缔结时间,而应依据以下标准:一是条约同时生效原则,即只有当两个条约同时对缔约国生效时,才产生适用冲突问题;二是特别法优于普通法原则,即当条约规制不同事项时,应适用与争议事项最密切相关的条约;三是条约优先适用原则,即若条约明确规定不得违反其他条约,则该条约优先适用;四是后法优于先法原则,即当条约规制相同事项且无优先条款时,后缔结的条约优先适用。
依据上述规定,决定两个不同条约的适用时,首先要确定两个条约是否规定的是“同一事项”。本案中,法院正确认定《中蒙司法协助条约》中“主管机关”不包含仲裁机构,可以理解为认定了两个条约并未就“同一事项”作出约定,结论是无需适用《中蒙司法协助条约》。其次,《维也纳条约法公约》第三十条第四款的规定包含了两个国家同时为多边公约及双边条约缔约国的情况,比照第三十条第三款的规定,应以适用后订立的条约的规定为原则。本案中,中国与蒙古国签订《中蒙司法协助条约》在先,双方共同成为《纽约公约》成员国在后,故本案应适用后订立的《纽约公约》。
再次,《维也纳条约法公约》第三十条第二款要求在判定条约之间潜在的抵触时,如一个条约(无论在先还是在后)有明确不得违反的规定,则该条约优先适用。从这一规定可以进一步推导出一般性的原则,即在决定不同条约的适用时,需要考虑条约本身的约定。
《纽约公约》第七条规定:“本公约之规定不影响缔约国间所订关于承认及执行仲裁裁决之多边或双方协定之效力……”据此,中国缔结的包含承认与执行仲裁裁决内容的双边条约和多边公约,都具有优先于《纽约公约》的适用效力。
1990年《中蒙司法协助条约》是我国早期与外国缔结的双方司法协助条约,当时蒙古国尚未加入《纽约公约》,因此该条约中没有对仲裁裁决的承认与执行作出决定。1991年我国与意大利及罗马尼亚等国缔结双边司法协助条约,以及此后与所有《纽约公约》缔约国签订的双边司法协助条约,都对执行仲裁裁决作出了专门规定,该规定无例外地要求缔约双方按照《纽约公约》相互承认与执行在对方境内作出的仲裁裁决。因此,虽然理论分析看上去较为复杂,但实际操作中,我国法院在处理外国仲裁裁决的承认与执行申请时,可以直接适用《纽约公约》的规定,因为双边条约中均指向《纽约公约》。
借鉴意义:本案虽为个案,却折射出我国涉外司法在条约适用方面的专业水准。法院的裁判既遵循了国际法基本原则,又符合我国司法实践传统,为类似案件提供了清晰指引。在“一带一路”建设深入推进的背景下,我国将面临更多涉跨境仲裁的承认与执行案件。坚持适用国际通行规则,保持司法裁判的一致性和可预测性,将有助于提升我国司法的国际公信力,为中外当事人提供更加稳定、透明的法治环境。
(四) 首例与国内破产程序衔接的承认金砖国家仲裁裁决案件
基本案情:金砖国家S公司与厦门某公司签订了国际货物买卖合同,S公司依约供货后厦门某公司拖欠货款。S公司依据合同中约定的仲裁条款,向该国国际商事仲裁院申请仲裁。该国国际商事仲裁院于2025年3月裁决厦门某公司支付S公司货款、违约金和案件受理费等近200万元。S公司向厦门中院申请承认和执行该外国仲裁裁决,但厦门某公司及其母公司等8家关联企业于2025年7月被厦门中院另案裁定进入破产重整程序。
法院观点:厦门中院认为,中国和该金砖国家均为《承认及执行外国仲裁裁决公约》(《纽约公约》)成员国,本院作为厦门某公司住所地的中级人民法院,依法对本案具有管辖权,本案应适用《纽约公约》的相关规定判断是否予以承认和执行。
关于各方争议的外国仲裁裁决在破产程序先行审查及权利申报问题,域外债权确认关系到其他破产债权人利益,为避免域外债权直接进入破产程序后的效力分歧,应由人民法院先行审查。依据《中华人民共和国企业破产法》及相关解释规定,处于破产重整程序的厦门某公司已无法就其债务进行个别清偿及强制执行,S公司可单独就外国仲裁裁决申请承认,并在承认后依据中华人民共和国破产法律相关规定,向破产管理人申报债权并行使债权人相关权益。
经听证审查、合议庭评议,厦门中院裁定本案仲裁裁决不具有《纽约公约》第五条所规定的可以拒绝承认和执行之情形,也不违反我国加入该公约时作出的保留性声明条款,故对该仲裁裁决裁定予以承认。
典型意义:根据《破产法司法解释(三)》第七条【24】的规定,已经生效法律文书确定的债权,管理人应当予以确认,但外国法律文书确认的债权如何进行破产申报,需要明确诉讼规则。该案确立了破产程序中域外法律文书效力前置承认的审查原则,不仅能够避免涉外法律文书直接进入破产程序的债权效力分歧,更重要的是,能够确保《纽约公约》的正确适用,维护国家司法主权和公共利益。本案裁判理由区分了对外国仲裁裁决的“承认”和“执行”问题,通过单独承认的方式,使外国仲裁裁决自然融入我国破产债权确认体系,为人民法院如何兼顾国际条约义务与国内程序规范提供了可操作范式和样本。
厦门国际商事法庭积极恪守国际公约义务,在《纽约公约》框架下,依法平等保护和促进中外当事人依照国际经贸规则和商业契约进行的自由贸易。本案国内债务人虽然已进入破产重整程序,但仍在正常经营中,案涉债务仍有清偿的可能,厦门国际商事法庭先行“承认”赋予外国债权人申报破产债权的权利后,亦会进一步引导其参与后续重整工作,有效完善外国仲裁裁决承认与我国破产程序一体化衔接机制。
(五) 首例在涉“一带一路”建设国际货物买卖合同纠纷中参考《联合国国际货物销售合同公约》咨询委员会第14号意见的案件
基本案情:2020年2月1日,登记地为阿尔巴尼亚的某公司与吉林某进出口公司通过微信订立了口罩买卖合同,约定吉林某公司向阿尔巴尼亚某公司购买口罩77500只,货款金额为84810元人民币,税金950欧元。2020年2月3日,阿尔巴尼亚某公司向吉林某进出口公司开具7750欧元发票。2020年2月12日,阿尔巴尼亚某公司按照吉林某进出口公司要求将口罩分批交付给买方指定快递公司(以下简称DHL),由该快递公司将货物运至中国。阿尔巴尼亚某公司与吉林某进出口公司约定由卖方代买方办理托运手续,运费由买方承担,DHL出具的航空运输单据中标明“FOB”。2020年3月13日,口罩在大连海关申报清关入境,并于同日放行发至吉林省长春市。后因吉林某公司未支付货款,阿尔巴尼亚某公司诉至法院,请求判令吉林某公司支付货款与利息。
法院生效判决认为,本案系国际货物买卖合同纠纷,因阿尔巴尼亚共和国与中华人民共和国均系《联合国国际货物销售合同公约》(以下简称CISG)的缔约国,且双方所订立的买卖合同并没有约定排除公约适用,故本案应当适用CISG。CISG第四条规定该公约不适用于合同效力。因效力是对合同的法律价值评价,根据国际私法规则,应当适用法院地涉外法律规定确定准据法。依照《中华人民共和国涉外民事关系法律适用法》相关规定,应当适用阿尔巴尼亚共和国法律。通过查明阿尔巴尼亚共和国法律,案涉合同有效。对于未支付货款利息的利率标准,公约并没有明确规定,根据国际私法规则,应当适用阿尔巴尼亚共和国法律。同时,《联合国国际货物销售合同公约》咨询委员会第14号意见认为利率应当适用债权人营业地法院判决同类案件适用的利率【25】。综上,阿尔巴尼亚共和国官方公布的利率标准(interest rate)应当作为本案计算具体利息数额的依据。
借鉴意义:本案系全国首例在涉“一带一路”建设国际货物买卖合同纠纷中参考《联合国国际货物销售合同公约》咨询委员会第14号意见的案件,填补了现有适用该公约的涉外案件中缺少针对货款利息利率准据法确定的裁判空白,体现出中国积极履行国际公约义务、为统一国际私法规则适用作出不懈努力的大国态度。同时,本案系全国首例由人民法院主动针对《联合国国际货物销售合同公约》中未予规定的有关合同效力问题的准据法认定案件,填补了合同关系准据法综合运用特征履行原则与最密切联系原则的国际私法方法空白。
(六) 全国首例参考适用CISG咨询委员会第14号咨询意见的判决(上海国际商事法庭首案)
案件背景:跨国贸易纠纷,逾期付款引争议。本案系一起涉及一家德国公司与一家中国贸易公司之间的国际货物买卖合同纠纷。德国公司向中国公司出售工业配件,交货后多次催讨货款未果,遂向法院提起诉讼,要求支付拖欠货款及逾期付款利息。一审法院支持了德国公司的诉求,中国公司不服,上诉至上海国际商事法庭。
争议焦点:逾期付款利率标准如何确定。本案核心争议点之一在于,在国际货物买卖中,买方逾期付款时,利息的起算点和利率标准应如何确定。
中国和德国均为CISG缔约国,且当事人未排除公约的适用,因此本案应适用CISG的规定。然而,CISG第七十八条虽规定买方逾期付款需支付利息,但未明确利息的具体标准,各国司法实践也存在差异。
中国公司主张,利率是《公约》范围之外的问题,参考联合国贸易法委员会《关于〈联合国国际货物销售合同公约〉判例法摘要汇编》意见,利率问题应适用我国国际私法规则,且与我国连接点更多,应当适用中国法律确定利率标准。
德国公司则认为,应参考CISG咨询委员会第14号意见,直接适用债权人营业地即德国法律认定利率,而不需再根据法院地法的国际私法规则指引确定法律。
法院观点:采纳CISG咨询意见,维护债权人权益。上海国际商事法庭二审认为,在国际贸易中,可预见性对交易双方至关重要。CISG第七条第一款也强调解释公约要考虑其国际性和促进统一适用。CISG咨询委员会由全球权威专家学者组成,旨在解决各国适用公约的疑难问题,推动公约统一解释和适用,其发布的咨询意见有重要参考价值。第14号意见指出,公约第七十八条规定的利息属于对债权人的损害赔偿,可直接适用债权人营业地法律确定利息起算点和利率标准,无需再通过国际私法规则指引。该意见契合CISG立法宗旨,有利于公约统一适用。
法院判决:最终,法院以德国公司所在地法律为准据法确定利率标准,并结合其他争议事项认定,当庭作出驳回上诉、维持原判的终审判决。
重要意义:首案彰显国际视野,推动CISG统一适用。本案是全国法院首次参照CISG咨询委员会第14号意见作出终审裁判的案例,具有重要示范意义。CISG作为国际贸易争端解决领域的核心公约,旨在统一成员国在国际贸易中的法律适用。
本案的审理体现了我国法院对CISG的精准理解和适用,为推进CISG在全球司法实践中的统一适用贡献了中国样本。该案的审理也彰显了我国法院的国际视野和国际化审判水平,对于推进涉外法治建设,打造市场化、法治化、国际化一流营商环境具有重要实践意义。
(七) 首例在一个案件中同时处理依据当事人约定准据法认定仲裁协议效力和依据仲裁地法解决仲裁庭对于非仲裁协议第三人管辖权问题——“美国某科技公司与中国某科技发展公司等承认和执行外国仲裁裁决案”
基本案情:卖方美国加州某科技公司与买方中国某科技发展(吉林)公司、某贸易长春公司于2019年6月签订《资产买卖协议》,约定出售机械设备,付款分两期,协议适用美国加利福尼亚州法律。2019年5月美国加州某科技公司发货,6月20日货物抵大连港,但买方未付款。2021年3月,美国加州某科技公司向美国仲裁机构 JAMS【26】申请仲裁,主张中国某科技(吉林)公司、某贸易长春公司违约,并申请认定李某儒作为上述两个公司的实际控制人承担共同给付责任。JAMS 确认管辖权并推进程序。2022年2月 JAMS 作出终局裁决,裁定三被申请人违约,需共付2.25亿余美元及按年10%计算的利息。美国加州某科技公司向长春市中级人民法院申请承认和执行该仲裁裁决。
法院观点:本案应当依据《纽约公约》予以审查。对于二公司被申请人提出的《资产买卖协议》中同时存在法院管辖条款和仲裁协议条款,应当根据合同约定的准据法即加利福尼亚州法律认定仲裁协议的效力;对于被申请人李某儒提出的其并非《资产买卖协议》合同当事人、与申请人之间并无仲裁协议的抗辩,应当适用仲裁地法进行审查。法院在查明上述域外法后,认定依据该外国法规定,案涉仲裁协议有效,同时仲裁庭对于李某儒具有管辖权,裁定承认和执行该仲裁裁决。
典型意义:该案是我国法院首例在一个案件中同时处理依据当事人约定准据法认定仲裁协议效力和依据仲裁地法解决仲裁庭对于非仲裁协议第三人管辖权问题。根据外国法认定仲裁庭有权管辖公司实际控制人,本案系精准适用《纽约公约》的典型案例。法院正确理解和适用国际公约,主动查找并精准适用外国法,贯彻最高人民法院发布司法解释确定的人民法院为域外法查明责任主体的精神,为涉外纠纷处理提供可复制范式,推动涉外司法审判规范化。裁定结果表明中国积极履行国际条约义务,体现中国涉外司法审判的水平能力、决心和信心,为跨境商事领域治理提供司法支撑,彰显我国的法治开放性与公正性,传递我国尊重跨境商事秩序的信号,优化法治化、国际化营商环境,增强国际投资信心,更好地服务我国经济高质量发展。
(八) 民诉法修订后全国首例适用“平行诉讼”规则案——某株式会社与王某、某会社宝华合同纠纷案
基本案情:2020年5月,某会社宝华与某株式会社在日本签订《租赁人名义变更备忘录》,约定某会社宝华将其所有位于日本的房屋租赁给某株式会社,某株式会社自2020年6月开始支付房屋租金。
2021年1月22日,某株式会社与某会社宝华签订《备忘录》,约定某会社宝华向某株式会社出借款项650万日元,某株式会社于2021年10月1日前偿还上述借款本金与利息。
2022年4月1日,因某株式会社未履行支付房屋租金与偿还借款的义务,双方签订了《和解合同书》,约定某株式会社于2022年4月30日前偿还借款本金及利息741万日元,于2022年5月20日前支付租金,逾期未支付上述款项的支付年利率20%的违约金,王某对上述债务承担连带保证责任。某株式会社、王某未按照《和解合同书》履行偿还义务,某会社宝华就借款与租金分别诉至日本东京地方裁判所。
2023年5月,东京地方裁判所分别作出支付令、民事判决,裁判某株式会社、王某向某会社宝华支付租赁费用并偿还借款及利息。裁判生效后,某株式会社、王某未履行日本生效裁判确认的义务,且在日本无财产可供执行。因王某为中国公民,某会社宝华再次以某株式会社、王某为被告就双方同一争议诉至长春市中级人民法院。某株式会社在日本通过线上参加诉讼。后经法院在线主持调解,双方达成调解协议并实际履行到位。
法律规定:2023年《中华人民共和国民事诉讼法》第二百八十条 当事人之间的同一纠纷,一方当事人向外国法院起诉,另一方当事人向人民法院起诉,或者一方当事人既向外国法院起诉,又向人民法院起诉,人民法院依照本法有管辖权的,可以受理。当事人订立排他性管辖协议选择外国法院管辖且不违反本法对专属管辖的规定,不涉及中华人民共和国主权、安全或者社会公共利益的,人民法院可以裁定不予受理;已经受理的,裁定驳回起诉。
典型意义:平行诉讼,又称为“一事两诉”,指的是当事人基于同一请求权基础,同时或先后在两个或以上不同国家(地区)有管辖权的法院起诉并均被受理的诉讼。
2023年《中华人民共和国民事诉讼法》第二百八十条关于平行诉讼法律条文的增加,扩大了我国法院在涉外领域处理争端纠纷的主动权。
本案在双方就案涉争议已经取得了日本裁判但未获得我国裁定承认前提下,正确适用了平行诉讼规则,是适用《中华人民共和国民事诉讼法》平行诉讼规则的典型案例,贯彻落实了习近平总书记在二十届中共中央政治局第十次集体学习时强调的“守好法治阵地,维护我国‘走出去’企业、公民的合法权益”的要求。同时,通过科技赋能为海外当事人提供便利的诉讼服务,并将中国传统的解纷方式应用于国际商事争端中,彰显了中国司法化解国际商事争端的解纷能力,有力传播中国司法声音,树立良好的中国司法形象【27】。
四、新年展望
站在 2026 年的春季回望,中国企业“出海”的征途已从早期的“走出去”演变为深度锚定全球供应链与数字空间的“扎下去”。
伴随着地缘政治的余波与数字浪潮的冲刷,涉外争议解决领域正经历着一场前所未有的范式转移。伴随中资企业全球化进程的纵深推进,跨境争议解决的赛道正经历深刻的多元化变革。 争端焦点已由国际贸易等传统领域,跨越式延伸至加密货币等数字资产前沿阵地。
与此同时,面对日益错综复杂的交易架构,“多法域协同联动”已成为法律服务的刚需。 此外,人工智能技术的深度嵌入,正倒逼证据开示、文本翻译、事实核查及庭审模式进行标准重塑。
在此背景下,敏锐捕捉新业态、新工具与新规制下的法律契机,并将其转化为企业的竞争优势,已成为中企出海进程中至关重要的战略基石。
(一)从稀土到比特币:中国企业跨境争议的“新战场”
随着中国企业“出海”步伐的加快,跨境争议解决业务的类型正呈现出显著的多元化趋势。争议所涉领域从传统的国际贸易、工程建设等逐步扩展至加密货币、数字经济、知识产权等新兴领域,争议焦点的复杂性和前沿性日益凸显。
在加密货币等新兴领域,争议解决的难度和影响力正在刷新历史纪录。
2025年备受瞩目的“蓝天格锐案”便是典型案例。
该案中,天津蓝天格锐公司实际控制人钱志敏通过非法集资430亿元人民币后,将赃款兑换为6.1万枚比特币潜逃英国。随着钱志敏于2025年9月在伦敦承认洗钱指控,这笔比特币的市值已飙升至约470亿元人民币【28】。
这起案件不仅是全球规模最大的比特币洗钱案之一,更因比特币的“非实体性”与“去中心化”特性,给跨境追偿带来了前所未有的法律难题,包括虚拟货币在中英法律下的定性、升值部分的归属,以及中英刑事司法协助与民事追偿程序的衔接。
目前,中国律师团队已牵头引入国际诉讼融资机构,协助受害者向英国高等法院提交民事追偿申请【29】。
与此同时,知识产权领域的争议已成为中国科技企业出海的“必修课”。
2025年底,德国慕尼黑第一地区法院就“XR专利第一案”作出一审裁决,认定中国公司VITURE的产品侵犯了同行业公司XREAL持有的欧洲专利,并批准了针对其在德国市场的临时禁令,导致相关产品在欧盟九国下架【30】。
此案暴露了部分出海企业“重模仿、轻研发”的路径风险——VITURE在欧洲、美国等关键市场的专利布局为零,而对手则拥有800余件全球专利【31】。
该案为中国智能制造企业敲响警钟:在全球规则成熟的市场,没有专利护城河,便没有真正的市场安全可言。
在传统制造业领域,中国企业在国际仲裁舞台上也取得了里程碑式的胜利。
2025年12月,由我们携手丹麦律师事务所代理的“正海磁材案”在丹麦仲裁院正式落槌。
在这场我国稀土永磁行业金额最高的跨国仲裁案中,中国企业烟台正海磁性材料股份有限公司在与国际风电巨头西门子歌美飒的合同纠纷中取得全面胜诉。仲裁庭驳回了对方约1500万欧元的全部索赔请求,并裁定其向正海磁材支付法律费用。
该案的胜利不仅为正海磁材避免了巨额经济损失、维护了中国企业的国际商业信誉,更向国际市场传递了中国企业尊重契约、合规经营的正面形象。作为中国制造企业在高端供应链争议中的经典范例,充分展现了中国法律服务力量在处理极端复杂的跨境争议中已具备世界级专业能力,并彰显了中国企业在国际规则框架下赢得公正裁决的坚定信心【32】。
此外,跨境投融资、数据合规、反制裁等领域的争议也日益增多。例如,随着《数据安全法》《个人信息保护法》的实施,证据资料的跨境传输与保存成为中资企业面临的新合规压力;地缘政治动荡也使得国际制裁、贸易壁垒成为争议的重要诱因【33】。
综上所述,中国企业出海所面临的争议已从传统的合同纠纷,演变为涵盖加密货币、核心技术专利、数据合规、地缘政治风险等多维度的复杂格局。这要求企业不仅要具备前瞻性的法律风险管理能力,更需建立“决策前置、多元协同”的争议解决战略,以中国争议解决律师为总协调人,整合全球法律资源,方能在日益复杂的国际环境中行稳致远【34】。
(二)AI重塑跨境争议解决:效率跃升与合规新考验
科技正深刻改变跨境争议解决的各个环节,人工智能的深入应用正在重新定义文件翻译、证据披露、真实性验证及庭审等核心环节的作业标准,而区块链技术则为证据固定与保全提供了可验证、可追溯的创新解决方案。
在文件披露与证据审查环节,AI驱动的智能筛查技术将法律人从“大海捞针”的繁重劳动中解放,但也对数据安全与隐私合规提出了更高要求。中国国际经济贸易仲裁委员会发布的《关于在仲裁中使用人工智能技术的指引(试行)》明确指出,向第三方人工智能工具输入保密数据可能引发信息泄露或违法出境风险,使用AI可能得出不准确、存在偏见的结果【35】。为此,贸仲鼓励使用其智慧平台服务,包括电子化立案、AI语音转录、数据库使用等,同时强调仲裁庭在使用AI前应评估工具的数据安全性和准确性,并了解仲裁地法、当事人所在国法关于AI使用的相关规定。
在证据管理层面,北京仲裁委员会2026年1月实施的《数字经济仲裁规则》创新性地支持通过API接口、远程访问等方式提交材料,并认可区块链存证、哈希值校验等电子证据的提交与效力。仲裁庭可以根据当事人对数据、技术的掌握程度来合理分配举证责任,并规定仲裁庭可依职权向数据交易所、平台等第三方调取证据【36】。这一制度设计为AI辅助下的证据审查提供了规则层面的保障。
在庭审环节,AI的应用边界正在被审慎界定。贸仲《人工智能指引》确立了“辅助裁判原则”,明确人工智能技术的发展不应替代仲裁员审理案件的职责,AI工具产生的任何工作结果仅可作为辅助,仲裁庭对在AI辅助下作出的裁决承担责任,不得将决策权让渡给人工智能,不得转由AI进行事实认定或法律适用【37】。同时,针对数字经济纠纷跨地域、跨时区的特点,北仲《数字经济仲裁规则》允许采用异步审理模式,当事人可在不同时间、不同地点通过在线平台完成证据交换、庭审等程序,大幅提升程序灵活性。规则还创新引入“保密顾问”制度,当事人在涉及算法、源代码等敏感信息时可申请聘用保密顾问,最大程度保护商业机密【38】。
企业应积极适应并利用这些技术变革,将其转化为争议解决中的竞争优势。以贸仲《关于在仲裁中使用人工智能技术的指引》为代表的最新规则,为企业指明了利用技术变革的方向:在积极借助AI提升翻译、文件审查等环节效率的同时,必须恪守“辅助裁判原则”,严守数据安全与保密底线,并善用区块链存证等创新方案将关键事实“证据化”。
唯有将前瞻性的法律风险管理、全球资源的协同整合,以及对新技术的审慎驾驭深度融合,中国企业方能在日益复杂的国际环境中行稳致远,将潜在的争议风险转化为彰显合规信誉与商业韧性的竞争优势。
面对新行业带来的未知疆域、新技术引发的效率革命与新立法构筑的合规底线,中国企业出海的争议解决图景已发生深刻变化。加密货币等新兴领域颠覆了传统法律关系,要求法律定性能力与跨境追偿手段的同步升级;人工智能的深度介入,则迫使企业在拥抱效率红利的同时,必须直面数据安全、算法偏见与人类监督的伦理边界;而以《外国国家豁免法》与新《仲裁法》为代表的一系列立法突破,既为中国企业提供了更丰富的法律武器,也带来了更复杂的合规要求。
因此,如何精准驾驭这三个“新”字所蕴含的挑战与机遇,将不再仅仅是法务部门的个案应对,而是关乎企业全球竞争力的战略命题。它要求企业将法律风险管理从“后端救济”彻底前移至“决策前置”,在商业棋局落子之初便同步规划争议解决方案;它呼唤企业建立“多元协同”的全球资源整合能力,以中国律师为总协调人,打通不同法域、不同专业领域的壁垒;它更考验企业善用科技工具的智慧——既借AI之翼提升应对效率,又恪守人类判断的最终责任,以区块链等技术将履约过程固化为可验证的证据链。
【注】
(上下滑动查看全部注释)
【1】《2025 QMUL International Arbitration Survey: Lessons for the Asia Pacific》。

【2】国家海外知识产权纠纷应对指导中心 - 河南分中心《新规赋能:中国企业应对海外知识产权纠纷的策略与实践》。

【3】【4】同【1】。

【5】《“仲裁百事通”培训交流活动(新加坡国际仲裁中心专场)成功举办》。

【6】《侯陆军:<新加坡国际仲裁中心仲裁规则>2025版修订简评》。

【7】《2025 Asia-Pacific Arbitration Roundup》。

【8】《迈向现代化与国际化:2025年<仲裁法>修订要点与变化解读》。

【9】第八十二条 涉外海事纠纷或者在经国务院批准设立的自由贸易试验区、海南自由贸易港以及国家规定的其他区域内设立登记的企业之间发生的涉外纠纷,当事人书面约定仲裁的,可以选择由仲裁机构进行;也可以选择以中华人民共和国为仲裁地,由符合本法规定条件的人员组成仲裁庭按照约定的仲裁规则进行,该仲裁庭应当在组庭后三个工作日内将当事人名称、仲裁地、仲裁庭的组成情况、仲裁规则向仲裁协会备案。
【10】第八十二条第二款 当事人申请财产保全、证据保全、请求责令另一方当事人作出一定行为或者禁止其作出一定行为的,仲裁庭应当依法将当事人的申请提交人民法院,人民法院应当依法及时处理。
【11】《新<仲裁法>落地,涉外仲裁迎新机》。

【12】《争议解决 | 中国<仲裁法>引入仲裁庭自裁管辖权原则》。

【13】第七十八条 涉外经济贸易、运输、海事纠纷以及其他涉外纠纷的仲裁,适用本章规定;本章没有规定的,适用本法其他有关规定。
【14】《回顾2025 | 仲裁界发生了哪些大事?其中10件为人瞩目》。

【15】第八十六条 支持仲裁机构到中华人民共和国境外设立业务机构,开展仲裁活动。
根据经济社会发展和改革开放需要,可以允许境外仲裁机构在国务院批准设立的自由贸易试验区、海南自由贸易港等区域内依照国家有关规定设立业务机构,开展涉外仲裁活动。
【16】第八十八条第二款 外国仲裁机构对中华人民共和国的公民、法人和其他组织的合法权益加以限制、歧视的,中华人民共和国有关机构有权对该国公民、企业和其他组织实行对等原则。
【17】《仲裁法修改——新增“对等原则”| 2025新<仲裁法>观察意见系列之九》。

【18】第九十四条 仲裁机构、仲裁庭可以依照有关国际投资条约、协定关于将投资争端提交仲裁的规定,按照争议双方约定的仲裁规则办理国际投资仲裁案件。
【19】《仲裁法修订 | 涉外仲裁部分修订亮点》。

【20】《观察 |北仲《数字经济仲裁规则》正式实施,为数字纠纷解决立规赋能》。

【21】《仲裁卓见 | 双向国际化布局:立足商事需求,服务跨境主体》。

【22】《2025年度十大案件评选,“国际商法”公众号关注这四个案例!》。

【23】《精准适用国际条约承认外国仲裁裁决,这一案例获最高人民法院肯定》。

【24】第七条 已经生效法律文书确定的债权,管理人应当予以确认。
管理人认为债权人据以申报债权的生效法律文书确定的债权错误,或者有证据证明债权人与债务人恶意通过诉讼、仲裁或者公证机关赋予强制执行力公证文书的形式虚构债权债务的,应当依法通过审判监督程序向作出该判决、裁定、调解书的人民法院或者上一级人民法院申请撤销生效法律文书,或者向受理破产申请的人民法院申请撤销或者不予执行仲裁裁决、不予执行公证债权文书后,重新确定债权。
【25】《全国首例参考适用CISG咨询委员会第14号咨询意见的判决宣判》。

【26】美国司法仲裁调解服务股份有限公司(Judicial Arbitration and Mediation Services, Inc 简称JAMS)是根据沃伦·奈特(Warren Knight )法官的提议,于1979年创设的纠纷解决公司。
【27】 《“五庭”开放周|服务高质量对外开放十大典型案例》。

【28】《【追踪】蓝天格锐主犯钱志敏在英国承认比特币洗钱指控》。

【29】《6.1万枚比特币跨境追偿案:超额赔付或成可能,引入诉讼融资机构》

【30】《XR专利首案在欧洲落地,中国智造出海风险与机遇并行》。

【31】《从Viture德国禁售看中国科技出海:没有专利护城河,何谈全球市场?》。

【32】《稀土永磁行业金额最高跨国仲裁案落槌 正海磁材胜诉西门子歌美飒》。

【33】《中资企业跨境争议解决系列之战略篇 — 新形势和新策略》。

【34】《破界·共解 ——中资企业跨境争议解决新战略》。

【35】《中国国际经济贸易仲裁委员会关于在仲裁中使用人工智能技术的指引(试行)》。

【36】《北仲正式实施中国首部<数字经济仲裁规则>(ZH/EN)》。

【37】同【35】。

【38】同【36】。

主笔人

沈倩
浩天全国国际贸易行业委员会 牵头合伙人
北京浩天律师事务所 高级合伙人
shenqian@hylandslaw.com

包怡静
北京浩天律师事务所 律师助理
baoyijing@hylandslaw.com
?延伸阅读



