
锋行链盟推荐阅读
来源:国际先进技术应用推进中心(深圳)
以下是内容详情

具身智能作为一种前沿交叉技术,已经如神经网络般延伸至物理世界的每个角落。一方面,以通用人工智能(AGI)为目标,大模型正努力从语言向多维感知突破,试图在物理交互中建立世界模型;另一方面,机器人本体正从预设的自动化设备,向具备环境适应力的“具身智能体”进化。这种认知与身体的深度融合,其根本驱动力在于构建现实数字化到多模态数据有效整合,这一数字化重构过程不仅是算法能力的胜利,更是为构建物理世界与虚拟模型间数据飞轮奠定的必要基础。
报告核心内容导读

01
具身智能行业
发展背景
技术创新从未止步,不断重塑人机共生的边界。 具身智能(Embodied Intelligence),作为人工智能从“硅基思维”向“物理行动”跨越的终极形态,正站在2026年的历史拐点。
过去十年,大模型赋予了机器“大脑”,但缺乏物理交互的“经验”。国先中心《具身智能数据行业研究》第一章深度界定:具身智能并非简单的机器人升级,而是认知智能与物理载体的深度融合。
当前,全球科技巨头竞相入局,但行业普遍面临“有脑无识”的困境——数据,已成为制约通用智能诞生的核心瓶颈。 本章将带您穿透概念迷雾,厘清具身智能在国家战略与产业版图中的真实坐标。




02
具身智能的
数据采集路线
数据是具身智能的“第一性原理”,采集方式决定智能上限。 面对百万小时的训练数据需求,单纯依赖昂贵的真机采集已走入死胡同。本章基于对行业全谱系的调研,系统性梳理了从“遥操作”到“合成数据”的技术与产品方案。
我们揭示了一个关键转折:行业正从“强依赖本体”向“无本体数据采集”迁移。 无论是低成本的UMI方案,还是基于互联网视频的轨迹学习,亦或是高保真的仿真合成,都在试图解决同一个问题——如何低成本地制造常识性动作数据。本章将为您呈现具身智能数据采集的“金字塔”全景,解析如何构建混合数据生态以突破规模瓶颈。


03
自动驾驶的
数据发展经验
自动驾驶作为具身智能重要的子领域,其落地过程和经验具有借鉴意义,是具身智能发展过程中的“避坑指南”。 自动驾驶历经十余年,从依赖高精地图的“静态测绘”走向依赖影子模式的“动态演化”,这一历程为具身智能提供了宝贵的镜鉴。
本章深度复盘自动驾驶数据发展经验,发现“仿真优先,真机验证”的工程化范式,这为具身智能的落地提供了可供参考的路径。 我们论证了具身智能应当避免陷入“静态数据”陷阱,回归感知技术和算法结构的创新,逐渐探索建立具身智能的产品数据闭环,通过借鉴“车轮上的智慧”,为具身智能体工程化路径提供参考依据。


04
具身智能数据
发展评估
在理想与现实之间,寻找数据采集路径的可行解。
当前的具身智能正处于技术路线的岔路口,真机数据的昂贵与合成数据的失真构成了尖锐的矛盾。数据与算法相互依存,在任何算法应用的前期,数据的有效性都非常显著;而当算法效果提升到一定程度,需要转向寻找对算法改进有效的“高价值、特异性”数据。此时,一般有两种方式寻找有效数据,一种是增加数据规模,通过样本量级获取特殊数据,另一种是数据挖掘,提升获取特殊数据的概率。
本章分析了各种数据采集路线的优劣:真机遥操作数据作为“黄金标准”,却难以突破规模天花板;合成数据虽然潜力巨大,但面临数据维度和模态的多重桎梏。白皮书提出了客观衡量数据的动态价值,基于VLA模型发展阶段,数据的多样性将逐渐超越精度的效用,成为模型能力提升的重要支撑。


05
数据视角下的
渐进式商业化道路
具身智能尚未迎来属于它的“GPT-3.5时刻”,其发展路径注定无法复制自然语言处理领域“模型即产品”的线性爆发奇迹。由于涉及更长的感知决策链条、更严苛的物理约束以及更复杂的环境变量,单纯依靠扩大视觉 - 语言 - 动作(VLA)模型的参数规模已遭遇“边际效应递减”的瓶颈,能力增长不再随算力堆砌而自动涌现。正如a16z所指出的残酷现实:实验室里95%成功率的策略,一旦进入真实仓库,光照、背景、视角、物体材质发生变化,成功率可能迅速跌到60%。
从数据视角出发,数据瓶颈提供了一个确定且渐进演化的硬约束。自然语言处理之所以能够实现快速跃迁,关键在于它解决了自监督预训练的问题,能够压缩海量互联网知识。而在具身智能中,行业对视觉的编码方式和3D空间的推理机制等问题仍未形成统一认知。高质量真实数据的稀缺、多模态融合的工程难度、仿真到现实的迁移鸿沟,共同影响了智能体的能力边界与商业化场景的广度和深度。
因此,具身智能的商业化无法一蹴而就,必须摒弃对通用大模型的盲目幻想,转而拥抱一条务实的“渐进式”道路:即在特定场景中通过积累高质数据、攻克虚实迁移难题,逐步拓宽智能体的能力边界,以稳扎稳打的姿态跨越从实验室demo到规模化落地的“真实数字鸿沟”。

05
机会与风险总结
站在2026年这一从“认知智能”迈向“行动智能”的历史拐点,具身智能正经历从技术验证到产业应用的深刻蜕变,孕育了大量机会,广泛分布在产业链上下游。
当前的投资机遇不再局限于单一的模型算法,而是广泛涌现于为多模态感知提供入口的硬件革新、推动行业标准化的数据采集与治理基建、以及能加速模型落地的垂直场景解决方案之中;特别是那些能够利用真机失败数据反哺训练的中立平台,以及被视为通往通用智能“GPT-3.5时刻”关键路径的世界模型,虽仍面临“无本体”数据路线是否可行的开放命题,却已展现出巨大的潜在价值。
然而,机遇与风险始终共生,投资者需清醒认识到,技术架构的快速迭代可能导致既有路径迅速收敛甚至失效,而数据可用性验证的高昂投入、数据安全与伦理监管的红线、人机交互中功能安全保障的缺失,以及行业标准空白带来的生态不确定性,均构成了悬在行业头顶的“达摩克利斯之剑”,加之商业化进程可能不及预期的现实挑战,要求决策者在拥抱技术创新重塑人机边界的同时,必须持有一份兼具前瞻视野与实操理性的风险评估指南,以耐心和智慧穿越周期,迎接真正的产业爆发。
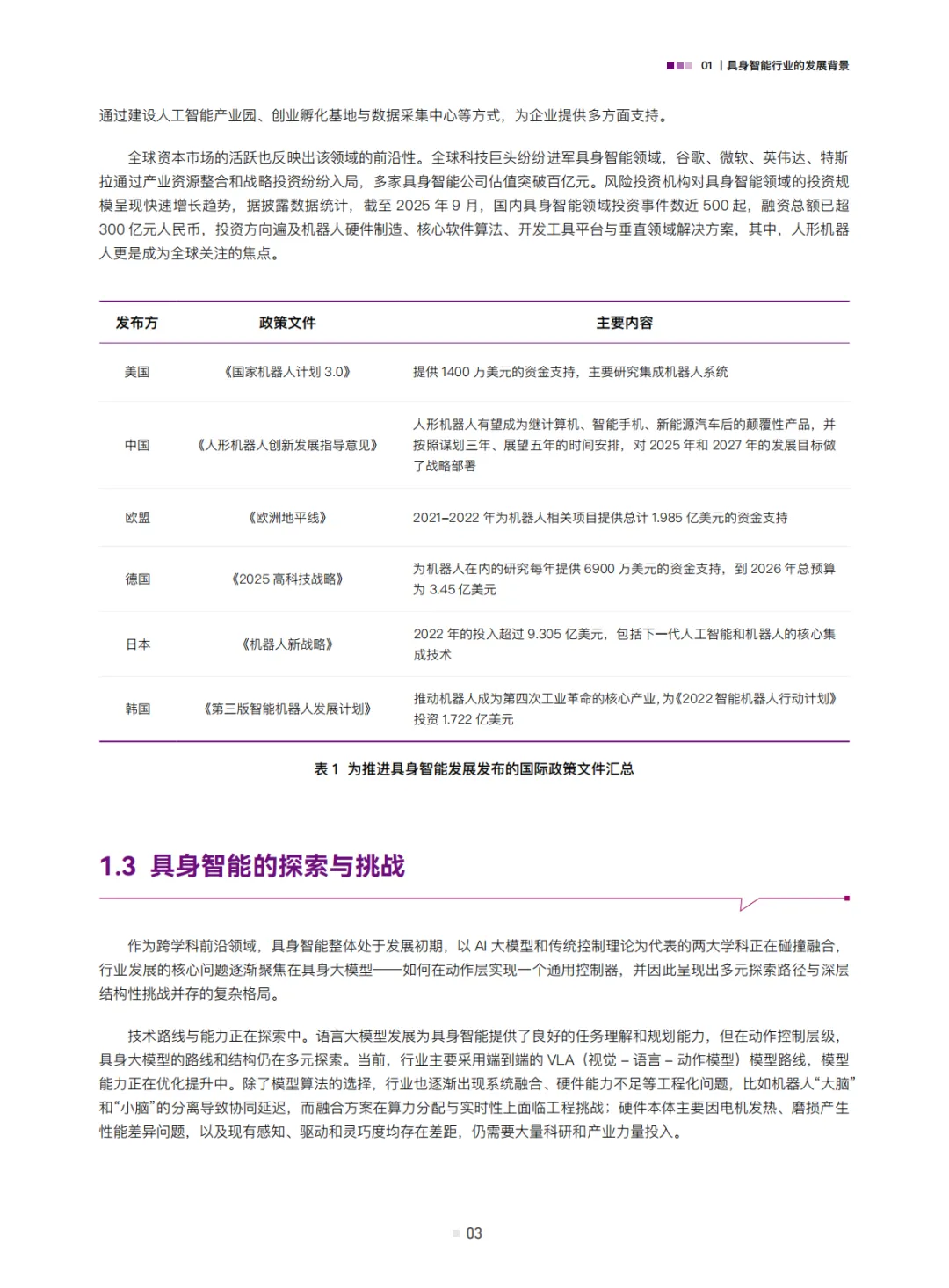
一、核心论断:数据是当前具身智能发展的首要瓶颈与战略锚点
白皮书开宗明义,指出当前具身智能(Embodied AI)在认知层面(大模型)取得突破后,其向物理世界渗透的最大障碍在于行动层数据的极度稀缺与高昂成本。这构成了全文分析的基石:
量的鸿沟:实现通用能力可能需要“百万小时”级的物理交互数据,目前积累不足5%。
质的挑战:数据需包含高保真的物理交互轨迹(状态-动作配对),且与特定机器人硬件紧密耦合,导致采集成本指数级上升、异构数据难以互通。
视角价值:通过追踪数据成本的变化、不同技术路线在数据需求上的收敛或分化,可以为技术研判、投资与商业决策提供“现实锚点”,避免陷入单纯的技术乐观主义。
二、三大数据采集路径的现状、博弈与融合趋势
白皮书用最大篇幅系统梳理了行业获取训练数据的三种主流路径,并冷静评估了其优劣与演进关系,构成了一份详尽的“数据路线图”。
遥操作数据:当前的“黄金标准”,但也是“昂贵枷锁”。
价值:能提供因果明确、高保真的“动作-状态”配对数据,是启动模型训练、校准性能上限的基石。在行业发展初期(类似自动驾驶的模块化阶段),其数据有效性极高。
局限:成本高昂、规模难以指数级增长、数据集中于有限场景导致泛化能力瓶颈。本质上,它无法单独支撑通用智能所需的海量、多样化数据需求。
动作捕捉与无本体数据:规模化的希望,但面临“精度-泛化”的权衡。
中高精度路径:如UMI框架、各类可穿戴设备,采集带部分物理信息(位姿、简单触觉)的人类操作轨迹,需通过算法“重定向”给机器人。
低精度路径:直接从海量人类视频中学习,主要提供高层任务逻辑与物体运动常识。
核心思路:将人类演示与机器人本体解耦,采集“人”的数据而非“机器”的数据,以期获得互联网级的规模。具体分为:
机会与挑战:这是破解数据“成本-规模-多样性”不可能三角的关键尝试,但面临数据治理复杂、算法设计(重定向、补全缺失模态)难度高、缺乏绝对真值评估等工程难题。
合成与仿真数据:终极引擎,但受制于“现实鸿沟”与工程复杂度。
愿景:在数字世界中以低成本、高效率生成近乎无限的数据。包括资产合成(创建3D物体场景)、轨迹合成(生成动作序列)、以及前沿的“世界模型”预测生成。
现实瓶颈:构建高保真、特别是能模拟复杂物理交互(软体、摩擦)的仿真器本身是巨大挑战(Sim2Real Gap)。同时,开发此类完美系统前期投入巨大,商业化门槛高。
关键研判:白皮书强调,三条路径并非替代关系,而是协同演进。未来的数据生态很可能是“混合式”的:用低成本的无本体数据与合成数据进行大规模预训练,灌注常识与多样性;再用高成本的遥操作数据进行校准、微调和验证,确保物理真实性与最终性能。这种协同能力将是企业的核心竞争力。
三、自动驾驶经验的深刻借鉴与本质差异
白皮书专设章节,以自动驾驶为“已部分实现的轮式具身智能”进行对标分析,经验教训极具启发性:
经验借鉴:
从静态依赖到动态闭环:自动驾驶早期依赖“高精地图”(静态真实数据)但陷入成本与泛化瓶颈,最终转向“仿真优先,真机验证”的动态数据闭环。这预示具身智能不能只靠预设数据集。
数据驱动分层迭代:自动驾驶数据体系随架构(模块化->BEV->端到端)演变而深化,说明了数据需求与技术阶段紧密相关。具身智能也需针对不同能力层(高层规划、底层控制)提供差异化数据。
仿真为核心加速器:仿真是应对长尾场景、实现快速迭代的工程化必由之路。
本质差异(凸显具身智能之难):
“数据飞轮”启动困境:自动驾驶卖车即采集数据,飞轮与商业规模同步增长。而具身智能面临“先有鸡还是先有蛋”的困境:没有规模部署,就无数据;没有数据,就无智能,无法规模部署。这迫使企业必须前期重投入自建“数据工厂”,商业化压力更大。
交互复杂度更高:从结构化道路到开放的非结构化环境,从二维移动到全身协同与灵巧操作,对仿真的保真度要求呈数量级增加。
四、数据视角下的渐进式商业化推演
白皮书基于数据约束,推演出一个务实、渐进的商业化三阶段路线图,对抗了短期内出现“GPT-3.5时刻”的幻想:
少量数据阶段(原型与工程验证):用数十到数百条高质量数据(如遥操作),在受限环境中解决特定、高价值任务(如精密装配)。核心是验证工程可行性,但面临与传统专用设备竞争ROI的压力。
大量数据阶段(聚焦场景,建立标准):深耕少数垂直场景(如仓储、清洁),通过规模化数据采集驱动算法迭代,并逐步建立该场景下的数据标注、评估标准。这是当前许多企业发力的重点,也是构建行业壁垒的关键。
海量数据阶段(闭环拓展与生态演进):在数据基础设施和标准成熟后,迈向通用能力。商业模式可能从“卖硬件”转向“智能即服务”(技能订阅),催生开发者生态。这依赖于云端大规模训练、边缘计算和本体标准化。
五、机会与风险总结:在确定性需求与不确定性路径中寻找平衡
基于以上分析,白皮书最后总结了投资机会与潜在风险,体现了冷静的产业视角:
发展机会:集中于解决数据瓶颈的基础设施与服务。
智能感知硬件:提供多模态、高性价比、感算一体的传感器。
数据采集与治理服务:提供标准化的数据生产管线、高质量开源数据集及第三方评测基准,扮演“产业公器”角色。
垂直场景解决方案:在明确ROI的行业(工业、特种作业)中,打造全栈工具链。
前沿技术探索:世界模型被视为补全“物理直觉”、减少数据依赖的潜在路径,但需长期投入。
风险与挑战:
技术路径快速迭代与不确定:模块化、端到端、世界模型等路线尚未收敛,存在技术颠覆风险。
数据可用性验证成本高昂:从原始数据到训练可用的高质量数据,中间的处理、清洗、对齐环节投入巨大且隐性。
安全、伦理与标准缺失:物理人机交互的安全测评体系空白,数据隐私、算法可控性面临强监管,而硬件/数据接口标准不统一将导致生态碎片化,拖慢整个产业进程。
商业化周期可能长于预期:通用智能的实现需十年以上,当前市场仍以政府、科研采购为主,生产性落地需耐心。
总结
这份白皮书的核心价值在于,它通过“数据”这个万花筒,透视了具身智能这一复杂系统的全貌。其核心结论是:通往通用具身智能的道路将是一场以“数据驱动”为核心的、渐进式的长征,而非突变的奇点。 短期内,行业将在“数据黄金标准的高成本”与“规模化数据的低精度”之间艰难权衡,并通过混合数据策略与垂直场景突破来积累能力。长期看,那些能深刻理解数据与算法协同演进规律、能构建高效数据闭环基础设施、并在安全与标准领域提前布局的企业,更有可能穿越周期,赢得未来。
对于行业参与者而言,这份文档是一份重要的战略地图,提示在关注炫酷Demo的同时,更应审视团队在数据获取、处理与工程化落地方面的深层能力。



















【锋行链盟】

锋行链盟一站式企业全周期赋能平台
已累计服务付费会员超 5000+,构建起高粘性、高价值的企业服务生态。依托由研究院、上市公司高管、创始人、投资人、券商投行、高校及政府机构组成的高端会员生态,为企业提供资源共享、专业人才对接、项目合作及港股 / 纳斯达克上市等全链条服务。
资源共享
汇聚企业、投资机构、政府部门、科研院所等核心资源,实现信息、渠道与机会互通。
项目合作与产业协同
提供产业链上下游匹配、技术合作、政企合作、园区落地、项目路演等合作机会。
专业化上市服务
由资深投行背景团队提供全流程上市辅导,助力企业登陆资本市场:
上市前期筹备
企业上市资质诊断、合规性梳理、财务规范指导、股权架构设计;
上市路径规划
结合企业实际情况,纳斯达克、香港联交所等多板块上市路径分析与选择建议;
中介机构对接
精准对接头部券商、知名律所、会计师事务所、保荐机构,降低沟通成本;
资本运作支持
涵盖上市融资、并购重组、再融资等全流程财务顾问服务,保障上市进程顺畅。


