完整报告可扫描下方图片加入『知识圈子』查看,可在APP和网页端搜索下载。
点击了解→新用户『如何下载』

❏报告名称:2025年人形机器人市场研究报告
❏内容出品方:赛迪
❏完整页数:43页
点击了解→如何获取『单份报告』
引言
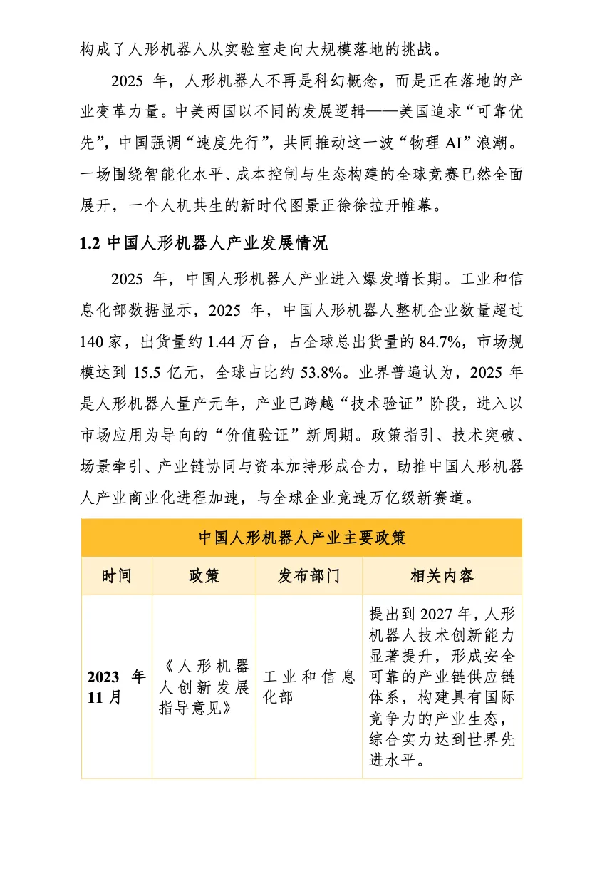
2025 年,在用户需求持续释放,AI、视觉分析与边缘计算等技术加速融合,多国政策支持与投资加码等多重因素驱动下,全球人形机器人产业迎来了历史性的拐点,正式从“技术验证”迈入了“量产元年”与“场景商业化”的新阶段。2025 年,全球人形机器人产业热度持续走高,#人形机器人 本体企业数量超300 家,市场出货量约 1.7 万台,市场规模达到 28.8 亿元,出货量大多集中在仓储物流、工业装配、教育消费等垂直场景。
正文预览





























『公众号和小程序并非搜索引擎,请加入后使用APP或网页端检索下载报告』
不止报告

免责说明
Beyond Reach重在分享,内容来自公开专业渠道,版权归原作者所有,如有侵权,请与我们联系,我们将保障您的权益。


