AI医疗治理白皮书(2026)
出品 | 陈博观察 (ID: Drchenobservation)
编辑 | Will Chan

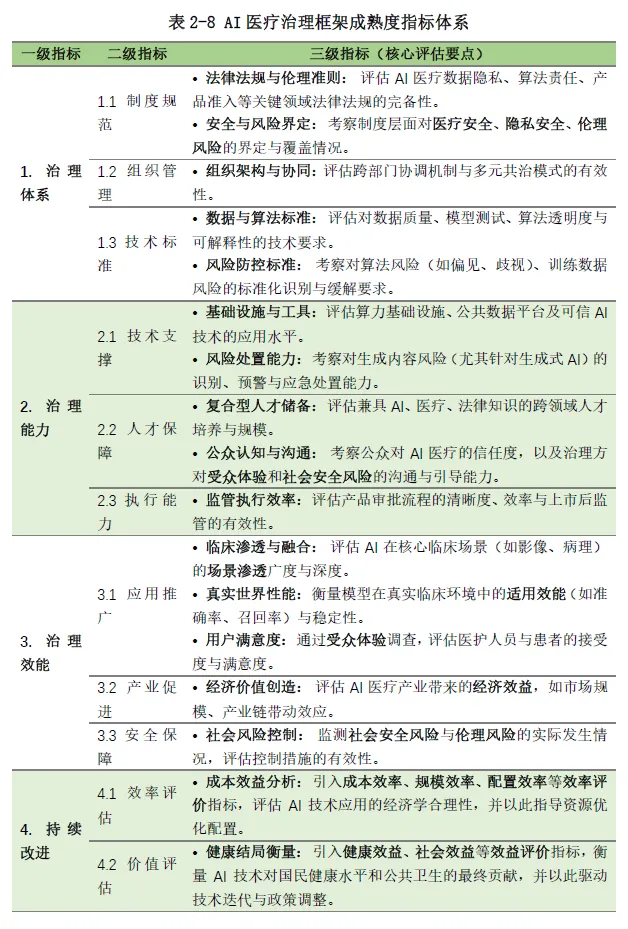
随着人工智能技术与医疗健康领域的深度融合,AI 医疗已成为全球医疗产业变革的核心驱动力,同时也带来了技术、数据、法律、伦理等多维度的复杂治理挑战。本报告基于上海社会科学院信息研究所联合港大 - 复旦 IMBA 项目明博学社医疗健康产业俱乐部等机构发布的《AI 医疗治理白皮书(2026 版)》展开系统解读,全面梳理 AI 医疗的发展演进脉络、全球核心治理模式、中国治理现状与成效,深度拆解 AI 医疗全生命周期风险图谱,并在此基础上阐释 AI 医疗治理的核心规则体系与落地路径,最终提出面向不同主体的政策建议与行动倡议。白皮书核心提出三大基础性论断:其一,AI 医疗领域治理重于技术,治理是决定技术落地成败的基石,而非技术的附属品,医疗领域的高风险属性决定了算法领先无法对冲法律风险与信任鸿沟;其二,治理主体多元化是行业发展的必然趋势,AI 医疗治理是复杂的社会技术系统工程,单一政府监管无法覆盖技术迭代全流程,需全链条主体协同发力;其三,治理机制动态化是风险防控的关键,AI 医疗技术的快速迭代与算法漂移特性,要求治理模式从静态准入转向动态演进,实现监管节奏与技术发展同频共振。本报告将围绕上述核心论断,对白皮书内容进行全维度、深层次的拆解与阐释。AI 医疗的爆发式发展,是技术突破、市场需求与政策支持三重因素共同作用的结果,2025 年 DeepSeek 大模型的普及标志着国内大模型平民化时代到来,2025 年也成为中国 “AI 医疗” 元年。从产业规模来看,AI 医疗展现出极强的增长潜力。国内市场方面,亿欧智库预测 2025 年中国医疗大模型市场规模接近 20 亿元人民币,2028 年将突破百亿元大关;全球市场层面,商业咨询机构 The Research Insights 数据显示,2030 年全球医疗 AI 市场价值将达到 1877 亿美元,期间复合年增长率高达 37%。技术层面,2006 年深度学习技术的复兴奠定了技术基础,2012 年 AlexNet 模型在图像分类领域的突破推动了医学影像分析的发展,2022 年底 ChatGPT 的发布则带动生成式 AI 在医疗领域的全面渗透,GPT-4 等大模型在医学考试和临床推理任务上已达到接近或超过人类及格线的能力,在多类疾病影像诊断中的准确率已与三甲医院高年资影像科医生相当。市场需求层面,AI 医疗实现了产业链全环节的价值释放。对药企而言,AI 可缩短药物研发周期、降低研发成本,助力靶点发现与化合物匹配;对医疗机构而言,AI 可替代大量常规性工作,优化诊疗流程、提升服务效率;对患者而言,人口老龄化、慢性病患病率上升与医疗专业人员短缺的矛盾,使得 AI 医疗成为提升医疗服务可及性、降低诊疗误差的重要支撑;对监管部门而言,AI 医疗可优化医疗资源配置、缓解医疗经费不足与资源分布不均的行业痛点,成为医疗体系数字化转型的核心抓手。人工智能在医疗领域的应用经历了从量变到质变的完整演进过程,整体可划分为三个核心阶段,逐步从弱人工智能向强人工智能时代迈进。第一阶段为基于规则的专家系统与早期机器学习阶段,时间跨度为 1960 年代至 2011 年。这一阶段的核心探索集中于医疗专家系统,1970 年代匹兹堡大学开发的 INTERNIST-1 系统、斯坦福大学研发的 MYCIN 细菌感染专家系统,成为 AI 医疗领域的开创性成果。这类系统通过将医学专家知识编码为 “如果 - 那么” 的规则模拟临床诊断推理,但存在知识库更新困难、泛化能力弱、无法处理不确定性等核心缺陷。后续支持向量机、随机森林等传统机器学习算法开始应用,可从结构化医疗数据中学习模式用于疾病风险预测,但整体应用范围狭窄,仍属于弱人工智能发展阶段。第二阶段为深度学习驱动的单一任务模型阶段,时间跨度为 2012 年至 2022 年 10 月。2012 年深度学习在图像识别领域的突破性进展,推动 AI 医疗进入首个黄金发展期,核心应用集中于医学影像诊断领域。基于深度学习的 AI 模型在肺结节检测、糖尿病视网膜病变筛查、皮肤癌识别等单一任务上,准确率已能媲美甚至超越人类专家,2017 年斯坦福大学团队在《自然》杂志发表的皮肤癌识别深度学习研究,成为该阶段的里程碑事件。这一阶段的 AI 模型呈现 “专而精” 的特点,一个模型仅解决特定临床问题,但存在模型相互独立、开发成本高、依赖大量精细标注数据的局限。第三阶段为认知智能的探索与大模型的涌现阶段,起始于 2022 年 11 月至今。ChatGPT 的发布宣告生成式 AI 时代到来,彻底改变了非结构化医疗文本的处理模式,GPT-4、Med-PaLM 2 等医疗大模型通过海量多源医学数据预训练,实现了前所未有的知识整合与推理能力。这一阶段的 AI 医疗形成了 “基础大模型 - 领域专用模型 - 临床微调模型” 的三级技术架构,应用场景从单一模态向多模态融合拓展,角色从单一诊断工具向虚拟医生助手、医学研究伙伴延伸,能够实现病历总结、报告生成、科研假设提出等复杂任务,成为 AI 医疗从弱人工智能向强人工智能演进的关键转折点。AI 医疗的应用已覆盖医疗健康全产业链,核心可划分为临床实践、生物医学研究、公共卫生、医疗管理四大领域,不同应用场景均伴随差异化的原生治理风险。在临床实践领域,AI 的应用涵盖诊断、治疗决策、临床研究全环节,核心包括医学影像辅助诊断、临床辅助决策、智能诊疗、手术机器人、康复护理机器人等场景。其核心价值在于提升诊断准确率与诊疗效率,优化手术精准度,缓解医疗资源短缺问题;但同时也伴随影像数据隐私泄露、误诊责任认定模糊、算法偏见、医生过度依赖 AI 导致专业能力退化等治理风险。在生物医学研究领域,AI 主要应用于药物研发、临床试验、上市后监测三大环节,可实现靶点发现、化合物快速匹配、临床试验效率提升、药物安全事件早期检测等核心价值,大幅缩短药物研发周期、降低研发成本。该领域的核心治理风险包括数据隐私泄露、知识产权归属不明、试验数据真实性存疑、算法决策缺乏透明度、跨境数据传输合规性不足等。在公共卫生领域,AI 的应用集中于疾病监测、健康促进、环境健康三大方向,可通过多源数据整合建立传染病早期预警系统,识别疾病高发人群与地区,优化公共卫生资源配置。其核心治理风险在于隐私泄露、算法预测偏差、数据源可靠性不足、跨部门数据共享存在障碍等。在医疗管理领域,AI 可实现医疗编码自动化、日程智能安排、欺诈活动检测、医院运营流程优化、患者个性化健康管理等功能,有效减轻医疗工作者负担,提升医疗服务效率。该领域的核心风险包括算法不透明导致资源分配不公、系统故障引发运营事故、责任主体界定不明确、患者数据滥用等。AI 医疗治理的概念源于 AI 治理,是指由公共部门、私营部门及社会团体等多元主体共同参与,通过制度、政策、标准、流程、角色分工与技术控制等机制,塑造 AI 医疗系统的设计、开发、部署与监管全过程,实现风险可控,确保技术应用收益符合社会价值、法律要求与组织目标的系统性工程。世界卫生组织进一步明确,医疗 AI 治理的核心目标,是在 AI 系统全生命周期中保障患者安全、确保临床有效性、保护隐私、促进公平,并维护医疗专业责任。当前 AI 医疗治理面临五组核心矛盾,构成了治理的核心议题,也是行业发展亟待破解的根本性挑战。第一,技术高速发展与制度滞后性的矛盾。AI 大模型技术以 “月” 为单位迭代,而法律法规的制定修订周期以 “年” 为单位,二者的巨大反差形成了大量监管空白,导致创新企业合规路径不明,患者面临未知的技术风险。第二,医疗安全风险在智能化诊疗中被系统性放大的矛盾。生成式 AI 的 “幻觉” 特征与输出不确定性,使其错误不再是普通技术偏差,而可能直接影响诊疗决策并造成不可逆的人身伤害,在缺乏制度化约束的情况下,患者安全面临全新的系统性挑战。第三,责任边界模糊冲击既有医疗专业秩序的矛盾。AI 辅助诊疗场景中,医生、医疗机构与技术提供方之间的权责关系尚未厘清,诊疗偏差发生后,人机决策责任的界定难题,可能导致责任不当下沉至一线医务人员,影响其专业判断与执业安全。第四,合规路径不明制约规范化技术创新的矛盾。当前监管框架尚未明确大模型医疗应用的产品属性、准入方式与合规边界,创新主体在研发与应用中面临较高的制度不确定性,既可能放大潜在风险,也不利于引导技术规范化发展。第五,全球创新协同性与区域监管差异性的矛盾。AI 医疗的研发与应用具备全球化属性,但各国监管规则呈现显著差异,形成监管 “巴别塔” 现象,大幅增加了企业全球市场布局的研发与合规成本,甚至可能引发全球范围内的 “AI 医疗鸿沟”。全球 AI 医疗治理呈现多元化、多层次的动态格局,白皮书深入剖析了美国、欧盟、英国、新加坡四大发达经济体的治理模式,提炼出不同模式的核心特征、关键举措与优劣势,为全球治理体系建设提供了实践参考。美国作为全球 AI 技术发展的策源地,采取以行政指导为主的 “软法” 路径,形成了市场驱动、创新优先的核心治理特征,在现有监管框架基础上通过适应性调整实现对 AI 医疗产品的精准敏捷监管,同时大力推动行业自律与多方共治。在治理架构上,美国形成了多机构协同的分散式治理体系。白宫国家 AI 倡议办公室为总协调机构,卫生与公众服务部(HHS)为牵头部门,负责医疗 AI 全生命周期监管、发展战略与合规指南制定;联邦贸易委员会(FTC)负责反欺骗、反歧视与隐私泄露防控;国家标准和技术研究院(NIST)牵头制定可信 AI 技术标准与评估指标;食品和药物管理局(FDA)是 AI 医疗器械监管的核心机构,负责 AI/ML 算法审评与上市后监管;国家卫生研究院(NIH)则通过专项计划推动 AI 医疗基础研究与数据集建设。在核心治理原则上,HHS 于 2023 年提出 FAVES 原则,要求 AI 医疗产品必须满足公平、适宜、有效可验证、有效益、安全五大核心要求,该原则已被写入联邦规则,成为健康 IT 产品中 AI 模块的强制性要求。2025 年 1 月,HHS 进一步发布 AI 在健康、人类服务及公共卫生中的战略计划,提出催化健康 AI 创新、促进可信 AI、普及 AI 技术与资源、培育 AI 赋能的劳动力四大战略目标,同步更新《健康保险可移植性和责任法案》(HIPAA),强化 AI 处理健康数据的隐私合规要求。在监管创新方面,FDA 形成了适配 AI 技术特性的监管体系。针对 AI/ML 软件医疗器械,FDA 推出 “预定变更控制计划”(PCCP),允许开发者在产品上市前提交算法自主学习与修改的详细计划,获批后可在预设范围内完成算法自主更新,无需重新提交审批申请,解决了传统一次性准入监管与 AI 持续迭代特性的矛盾。同时,FDA 通过 ISTAND 项目为 AI 药物研发工具提供资格认证,加速新药研发进程;联合英国、加拿大发布多项跨国联合指导原则,覆盖良好机器学习实践、预定变更控制计划、机器学习医疗器械透明度等核心领域,推动国际监管协同。在分类监管上,FDA 沿用医疗器械 I/II/III 类风险分级体系,结合预期用途、错误输出后果、模型稳定性、训练数据质量、算法偏见、可解释性等九大核心要素,对 AI 赋能器械实施差异化监管。对于算法锁定的 AI 医疗产品,纳入既有医疗器械监管体系;对于自适应更新的 AI 模型,则通过全生命周期管理框架实现持续监管。美国治理模式的核心优势在于创新活力强劲、监管经验丰富、多方参与深入,形成了全球最活跃的 AI 医疗创新生态;其核心挑战在于监管碎片化,联邦与州、不同监管机构之间权责划分不清晰,导致监管重叠与空白并存,同时对系统性风险的事前防范机制仍有待完善。欧盟通过《通用数据保护条例》(GDPR)与《人工智能法案》,确立了全球最具影响力、最为系统严格的规则驱动型治理模式,核心是捍卫人的基本权利,通过具有法律约束力的统一规则,构建安全、透明、公平、可问责的 AI 发展环境。在治理架构上,欧盟委员会是《AI 法案》与《欧洲健康数据空间条例》(EHDS)的核心推动者,新设立的欧洲人工智能委员会负责协调成员国监管行动、推动法案统一执行;欧盟各国指定公告机构负责 AI 医疗器械的符合性评估,欧洲药品管理局(EMA)负责 AI 在药物研发领域的监管指导,各成员国国家主管机关负责具体的市场监督与执法工作。在核心监管框架上,欧盟形成了多法规交叉约束的合规体系。其一,《通用数据保护条例》(GDPR)确立了数据最小化、目的限制、知情同意、被遗忘权等核心原则,将医疗健康信息纳入敏感个人信息范畴,为 AI 医疗数据处理设定了极高的合规门槛。其二,2025 年通过的《欧洲健康数据空间条例》(EHDS),提出医疗数据初级使用与次级使用的二元管理模式,既保障患者跨境电子健康数据访问权,也允许科研机构、公共部门在严格授权下匿名使用健康数据,将于 2027 年 3 月正式生效。其三,《医疗设备管制办法》(MDR)与《体外诊断医疗器械法规》(IVDR),明确了 AI 驱动医疗软件的医疗器械属性、分类规则与全生命周期管理要求,若 AI 软件具备医疗目的,即纳入医疗器械监管范畴。其四,《人工智能法案》采取基于风险的分层监管方法,将 AI 应用分为不可接受风险、高风险、有限风险、最小风险四个等级,医疗领域的 AI 应用几乎全部被归为高风险 AI 系统,施加了贯穿全生命周期的严格合规义务,包括强制性第三方合规评估、高质量数据集要求、技术文档完整留存、透明度与可解释性要求、人类监督机制、网络安全保障等。同时,法案要求所有成员国在 2026 年 8 月 2 日前至少建立一个国家级 AI 监管沙盒,为 AI 技术创新提供弹性测试空间。欧盟治理模式的核心优势在于公民权利保障有力、法律确定性高、具备全球规则引领效应,其 “布鲁塞尔效应” 使得欧盟规则成为全球事实上的标准,同时激励了可信赖 AI 技术的创新;其核心挑战在于合规成本高昂,过于繁琐的监管流程可能抑制中小企业创新活力,延缓产品上市速度,同时各成员国执行力度不一,也给监管落地带来了复杂性。英国脱欧后,在欧盟的严谨与美国的灵活之间走出了第三条道路,形成了价值导向、务实探索的治理特征,将 AI 作为公共卫生体系的系统性能力,依托国民健康服务体系(NHS)实现集中部署与规范应用,以临床价值与成本效益为核心导向,平衡安全管控与创新发展。在治理架构上,英国形成了多机构协同的专业化治理体系。药品和保健品监管局(MHRA)是 AI 医疗器械的核心监管机构,负责产品安全、质量与有效性监管;国家健康与临床优化研究所(NICE)负责评估医疗技术的临床效果与成本效益,为 NHS 提供采购与报销建议;卫生服务质量监管局(CQC)负责监督医疗机构 AI 设备临床使用的合规性;健康研究局(HRA)负责 AI 医疗临床研究的伦理审查;监管前景委员会(RHC)则为 AI 监管提供战略性建议,塑造政策方向。在关键治理举措上,英国形成了全链条的创新监管体系。其一,MHRA 推出创新许可和接入路径(ILAP),将 AI 数字健康技术纳入加速审批范畴,通过跨机构协作缩短创新产品从研发到患者使用的时间。其二,MHRA 启动《软件与 AI 作为医疗器械改革计划》,通过 11 个专项工作包,覆盖资格认定、风险分类、上市前要求、上市后监管、AI 严谨性、可解释性、算法自适应性等全维度,系统性解决 AI 医疗器械的监管难题。其三,MHRA 推出全球首个 AI 医疗器械监管沙盒项目 AI Airlock,在受控环境中测试 AI 产品的安全性、有效性与合规性,实现从 “一次性审批” 向 “持续监测 + 动态评估” 的监管模式转型,沙盒试点经验直接转化为监管政策。其四,NICE 出台《数字健康技术证据标准框架》,为 AI 医疗产品设定统一的证据标准,确保进入 NHS 体系的产品具备充分的临床价值与成本效益,形成了 “价值导向型” 的准入机制。英国治理模式的核心优势在于战略清晰、执行力强,依托 NHS 体系拥有得天独厚的数据与应用场景优势,价值导向明确,伦理与安全框架完善;其核心挑战在于 NHS 公立系统的官僚主义与流程僵化问题,可能影响新技术的整合速度,同时国家规模与产业体量的限制,也制约了其产业辐射力。新加坡作为亚洲智慧国家建设的标杆,形成了国家愿景驱动、敏捷治理为核心的治理模式,政府发挥强力主导作用,通过前瞻性政策规划、世界级数据基础设施建设与监管沙盒等敏捷工具,快速安全地推动 AI 技术在医疗领域的落地应用。在治理架构上,新加坡形成了高效协同的国家级治理体系。智慧国及数码政府署(SNDGG)是智慧国家战略的总体协调机构,负责跨部门数字政策制定;卫生部(MOH)与卫生科学局(HSA)共同负责 AI 医疗政策制定与产品市场准入监管;全国人工智能核心(AISG)负责 AI 人才培养、前沿研究与产业落地;全国电子健康记录系统(NEHR)运营者负责健康数据的整合、管理与安全共享。在关键治理举措上,新加坡的治理实践呈现出强务实性与高敏捷性特征。其一,建设世界级数据基础设施,投入巨资打造全国电子健康记录系统(NEHR),整合公立与私立医疗机构的患者诊疗数据,在严格的隐私保护机制下,为 AI 研究与临床应用提供统一、高质量的数据源。其二,HSA 建立适配 AI 特性的监管体系,2024 年 12 月实施 SaMD 变革管理项目指南,允许制造商在获批范围内完成 AI 算法预设变更,无需重复提交完整审批;2025 年 7 月更新 SaMD 风险分类指南,明确 AI/ML 驱动软件的全生命周期管理要求。其三,积极探索监管沙盒机制,在受控、限时的环境中,允许创新 AI 产品在真实医疗场景中测试,豁免部分现有法规限制,实现 “边干边学” 的敏捷监管,既帮助企业验证创新成果,也让监管机构及时调整监管策略。其四,推出全球首个政府主导的 AI 治理测试框架与软件工具包 AI Verify,涵盖透明度、可解释性、公平性、数据治理等 11 项国际认可原则,帮助企业完成 AI 系统的自我验证,实现一次测试、多地使用,推动国际监管协同。新加坡治理模式的核心优势在于政府领导力强、执行效率高,数据基础设施世界领先,治理模式灵活敏捷,国际视野开阔;其核心挑战在于数据隐私与国家安全的平衡难题,强政府模式下私营部门创新活力有待进一步激发,同时在全球顶尖 AI 人才竞争中面临大国的挤压。基于对全球主要经济体治理模式的剖析,白皮书构建了一套科学、客观、具备实践指导意义的 AI 医疗治理框架成熟度评估指标体系,形成了 “治理体系 - 治理能力 - 治理效能 - 持续改进” 的逻辑闭环,包含 4 个一级指标、11 个二级指标,同时引入卫生经济学评价方法,将健康效益作为治理升级的核心反馈信号。一级指标 1 为治理体系,核心评估治理的制度基础与顶层设计,包含制度规范、组织管理、技术标准 3 个二级指标。其中,制度规范聚焦 AI 医疗关键领域法律法规与伦理准则的完备性,以及安全与风险界定的覆盖情况;组织管理评估跨部门协调机制与多元共治模式的有效性;技术标准考察数据与算法标准、风险防控标准的制定与落地情况。一级指标 2 为治理能力,核心评估治理的落地执行与支撑保障水平,包含技术支撑、人才保障、执行能力 3 个二级指标。技术支撑聚焦算力基础设施、公共数据平台、风险处置能力的建设水平;人才保障评估复合型人才储备规模,以及公众认知与沟通引导能力;执行能力考察产品审批流程效率与上市后监管的有效性。一级指标 3 为治理效能,核心评估治理的实际落地效果与价值产出,包含应用推广、产业促进、安全保障 3 个二级指标。应用推广聚焦 AI 在核心临床场景的渗透深度、真实世界性能与用户满意度;产业促进评估 AI 医疗产业的经济效益与产业链带动效应;安全保障考察社会与伦理风险的实际控制效果。一级指标 4 为持续改进,核心评估治理的动态优化与价值闭环能力,包含效率评估、价值评估 2 个二级指标。效率评估通过成本效益分析,评价 AI 技术应用的经济学合理性;价值评估通过健康结局衡量,评估 AI 技术对国民健康水平的最终贡献,并以此驱动技术迭代与政策调整。基于该指标体系,白皮书对五大经济体进行了成熟度评估:欧盟在治理体系、持续改进维度表现最优,是全球规则引领者;美国在治理能力、治理效能维度领先,是创新驱动者;英国与新加坡在治理体系、持续改进维度表现突出,分别是价值导向的务实探索者与敏捷治理的典范;中国在治理体系、治理能力、治理效能维度均达到 B + 水平,是全球 AI 医疗治理的快速发展者,凭借巨大的市场、数据与政策支持实现快速追赶,但在制度精细化、能力均衡性与反馈机制成熟度上仍有提升空间。中国 AI 医疗治理呈现出顶层战略驱动、发展与规范并重的核心特征,在国家战略引领下,通过 “政策先行、试点探索、逐步规范” 的路径,逐步构建起具有中国特色的治理体系,在应用生态、监管审批、数据基建、社会认知等方面取得了显著成就,同时也面临着制度精细化不足、多元共治机制待完善等深层次挑战。与欧美市场自发演进、权利驱动的模式不同,中国 AI 医疗发展呈现出显著的顶层战略驱动特征,政府既是监管者,也是发展的推动者、规划者与投资者,通过国家级战略规划与多部门协同,为 AI 医疗发展提供方向与动力。在国家级战略层面,2016 年《“健康中国 2030” 规划纲要》为 AI 医疗应用提供了场景与需求导向;2017 年《新一代人工智能发展规划》作为中国 AI 领域首个国家级战略规划,将智能医疗列为 AI 重点应用的八大关键领域之一,明确了智能医疗体系建设的核心任务与 “三步走” 战略目标;2021 年《“十四五” 规划和 2035 年远景目标纲要》进一步推动全民健康信息化建设,为 AI 医疗落地奠定了信息化基础;2025 年《国务院关于深入实施 “人工智能 +” 行动的意见》,首次在国家层面部署 “人工智能 + 医疗健康” 专项行动,明确到 2027 年建成覆盖全流程的 AI 医疗健康应用体系,并建立配套的数据共享、风险监测与伦理治理机制。在主管部门分工层面,形成了多部门协同的治理格局。国家卫健委是医疗监管的核心部门,负责 AI 医疗临床应用的规范管理,推动健康医疗数据标准制定与共享;国家药监局(NMPA)是 AI 医疗器械的核心监管机构,负责产品注册审批与质量监管;国家医保局负责 AI 医疗技术的医保支付与价格管理;工信部侧重 AI 医疗技术攻关、产业培育与标准制定;国家网信办负责医疗数据隐私保护与数据出境安全监管;国家中医药管理局负责 AI 在中医药领域的应用引导与安全监督。在顶层战略的驱动下,中国逐步形成了 “发展与规范并重” 的 AI 医疗政策法规体系,覆盖战略规划、场景应用、产品准入、监管治理四大核心类别,形成了上下衔接、多维度支撑的规范框架。第一类为战略规划与资源基础类政策,核心是为 AI 医疗发展指明方向、提供数据与技术支撑。包括《“人工智能 +” 行动》《“十四五” 全民健康信息化规划》等宏观战略文件,《数据安全法》《个人信息保护法》等数据治理基础性法律,以及《卫生健康行业数据分类分级标准》等技术规范,既明确了行业发展的顶层方向,也为数据安全与合规使用划定了法律红线。第二类为场景应用与价值实现类政策,核心是推动 AI 医疗技术向临床生产力转化。国家卫健委 2024 年发布的《卫生健康行业人工智能应用场景参考指引》,首次系统提出 84 个 AI 医疗场景目录,成为全行业场景规划与数据共享的顶层指引;国家医保局 2024 年发布的《放射检查类医疗服务价格项目立项指南(试行)》,明确在放射检查主项目下增设 AI 辅助诊断扩展项,启动医保支付试点,打通了 AI 医疗应用落地的 “最后一公里”;同时,国家卫健委在慢性病防治、传染病监测预警、老年健康服务等领域的专项政策,均明确了 AI 技术的应用方向与规范要求。第三类为产品准入与产业促进类政策,核心是规范 AI 医疗器械的注册审批,推动产业高质量发展。国家药监局 2021 年发布《人工智能医用软件产品分类界定指导原则》,明确 AI 医用软件按 Ⅲ 类医疗器械管理的核心规则;2022 年、2023 年相继发布《人工智能医疗器械注册审查指导原则》《人工智能辅助检测医疗器械(软件)临床评价注册指导原则》,细化了 AI 医疗器械全生命周期质控、临床试验设计、临床评价等技术监管要求;2024 年进一步规范医疗器械产品分类界定工作,要求含 AI 算法的医疗器械必须披露算法类型与诊断结论属性,统一了分类监管边界。同时,工信部等七部门 2025 年发布《医药工业数智化转型实施方案(2025-2030 年)》,部署 AI 赋能医药全产业链试点,推动 AI 医疗产品产业化发展。第四类为监管治理与伦理规范类政策,核心是划定技术应用红线,保障医疗安全与伦理合规。国家卫健委 2022 年发布《互联网诊疗监管细则(试行)》,首次系统提出互联网诊疗中 AI 辅助诊断的责任划分、患者知情同意等全流程监管要求;国家新一代 AI 治理专委会 2021 年发布《新一代人工智能伦理规范》,将公平、安全、可解释等伦理要求嵌入 AI 全生命周期;同时,多部门联合推动医疗监督跨部门执法联动,强化 AI 医疗应用的事中事后监管。在细分领域治理层面,数据治理、产品监管、伦理治理形成了配套的落地机制。数据治理方面,以《网络安全法》《数据安全法》《个人信息保护法》为核心,确立了医疗健康数据分类分级保护制度,明确敏感个人信息处理的 “单独同意” 要求,同时通过国家健康医疗大数据中心建设,推动医疗数据互联互通与有序共享;产品监管方面,NMPA 明确了 AI 医疗软件的医疗器械属性,设立创新医疗器械特别审批程序,为创新产品开辟 “绿色通道”,同时通过飞行检查与不良事件监测,强化上市后持续监管;伦理治理方面,形成了国家层面伦理原则、行业专家共识、医院伦理审查委员会三级审查体系,将伦理审查作为 AI 医疗临床研究与应用的前置条件。在战略、政策与法规体系的共同作用下,中国 AI 医疗治理实践取得了四项全球性的显著成就。第一,构建了全球领先的 AI 医疗应用生态。在政策推动与市场需求牵引下,中国 AI 医疗产业蓬勃发展,应用场景持续丰富。医学影像辅助诊断领域,推想科技、联影智能等企业的产品已在全国数千家医院落地,覆盖肺结节、糖网、脑卒中多个高发疾病的筛查诊断,临床应用规模与广度位居世界前列;在智能健康管理、药物研发、手术机器人等领域,也涌现出一批具备核心竞争力的创新企业,形成了从研发到应用的完整产业生态。第二,形成了相对高效的监管审批路径。NMPA 通过创新 “绿色通道”、系列审评指导原则的发布,在保障产品安全有效的前提下,加速了创新 AI 产品的上市进程。截至 2024 年底,NMPA 累计批准 105 款 AI 独立软件三类医疗器械,数量居全球第二,既避免了监管缺位导致的市场混乱,也未因监管过严扼杀行业创新活力。第三,医疗数据基础设施建设与共享取得突破。在国家卫健委推动下,以国家健康医疗大数据中心为代表的国家级数据基础设施逐步成型,各地区域性健康医疗数据平台加快建设,推动区域内医疗机构数据互联互通,数据共享的理念与机制逐步建立,为 AI 模型训练优化提供了数据支撑。第四,社会对 AI 医疗的认知与接受度显著提升。通过政策宣传、临床实践普及,公众与医护人员对 AI 医疗的认知度、接受度与信任度大幅提升。2024 年底的行业调查显示,82.6% 的医生和 80.22% 的护士对 AI 医疗发展前景持乐观态度,越来越多的患者愿意接受 AI 辅助筛查服务,医生也逐步将 AI 工具纳入日常工作流程,形成了行业发展的社会共识基础。AI 医疗在带来产业变革的同时,也伴随着贯穿全生命周期、多维度交织的复杂风险。白皮书构建了系统化的 AI 医疗全生命周期风险框架,从设计与训练、部署与集成、临床运营与监控、退场与迭代四个核心阶段,拆解技术、数据、法律、伦理四大维度的潜在风险,形成了全面、立体、动态的风险图谱。任何 AI 医疗技术的风险都并非孤立存在,而是潜藏于从概念到退役的全生命周期各个环节,且相互关联、动态演化。全生命周期可划分为四个核心阶段,每个阶段均伴随差异化的核心风险点。第一阶段为设计与训练阶段,是 AI 模型的孕育期,也是风险的源头。本阶段的核心任务是基于临床需求完成数据收集、标注、算法选型与模型训练,技术层面的核心风险在于模型设计缺陷导致 “黑箱” 特性加剧、泛化能力不足、数据标注质量低下;法律层面的核心风险是数据收集不合规,埋下隐私侵权与合规隐患;伦理层面的核心风险是训练数据隐含历史诊断偏差,导致算法固化并放大系统性歧视,形成 “垃圾进,垃圾出” 的恶性循环。第二阶段为部署与集成阶段,是模型从实验室走向真实临床环境的关键节点。本阶段的核心任务是完成模型与医院信息化系统的对接与落地,技术层面的核心风险在于系统兼容性差、环境适应性弱,导致模型性能在真实场景中出现衰减;法律层面的核心风险是产品未获得监管机构注册认证、与医院的权责合同界定不清;伦理层面的核心风险是 AI 系统仅部署于资源丰富的大型医院,加剧医疗资源的 “马太效应”,拉大医疗服务鸿沟。第三阶段为临床运营与监控阶段,是 AI 产品发挥临床价值、风险直接暴露于患者的核心阶段。本阶段的核心任务是保障 AI 系统在临床场景中的稳定、安全运行,技术层面的核心风险在于模型性能漂移、实时监控与反馈机制缺失,导致模型准确率持续下降却无法被及时发现;法律层面的核心风险是医疗损害事件中的责任主体模糊、数据安全与隐私泄露;伦理层面的核心风险是医生对 AI 产生过度依赖,侵蚀专业自主性,损害医患之间的信任纽带。第四阶段为退场与迭代阶段,是旧模型生命周期的终点与新循环的起点。本阶段的核心任务是完成旧模型的平稳退场与新模型的迭代优化,技术层面的核心风险在于新旧系统过渡不平稳、微小迭代的累积效应引发未知风险;法律层面的核心风险是厂商退场义务不明、迭代过程规避 “重大变更” 的监管审批;伦理层面的核心风险是迭代升级牺牲弱势群体的医疗可及性,缺乏对技术应用的持续性公平性考量。技术风险是 AI 医疗其他风险的源头,具备隐蔽性、动态性与传导性特征,核心集中于三大方面。其一,算法黑箱与可解释性缺失。以深度神经网络和大模型为代表的现代 AI,决策过程复杂且难以用人类可理解的语言解释,医生无法知晓 AI 诊断判断的核心依据,既难以完全信任并采纳 AI 建议,也给医疗差错的事后分析、责任追溯带来了巨大障碍。白皮书列举的 Google 医疗影像 AI “幻觉肌肉” 事件,正是典型案例:其生成式放射助手在 CT 影像中识别出人体不存在的 “左侧肋下肌”,并以高置信度坚持错误判断,凸显了算法幻觉与可解释性缺失带来的临床风险,也暴露了当前监管对 “幻觉率” 评价指标的盲区。其二,模型漂移与性能衰减。AI 模型训练完成后,性能并非一成不变,当真实世界的数据分布与训练数据出现差异时,模型性能会逐渐下降,即 “模型漂移”。这种性能的 “静默衰减” 极具危险性,不易被临床人员察觉,可能在不知不觉中导致错误的诊疗决策,给患者带来不可逆的伤害。其三,鲁棒性不足与对抗性攻击风险。AI 模型在面对噪声、干扰或恶意攻击时,难以保持稳定的性能。医学影像数据的微小变化、扫描参数的调整,都可能导致 AI 输出完全不同的结果;而攻击者可通过在影像中添加人眼无法察觉的微小扰动,“欺骗” AI 模型做出错误判断,在远程医疗与云平台部署场景下,该风险可能被进一步放大,引发严重的医疗安全事故。数据是 AI 医疗的 “燃料”,数据相关风险贯穿于数据采集、存储、使用、共享的全过程,是所有风险的放大器。其一,隐私泄露与安全风险。医疗数据包含个人基因、病史、生活习惯等最核心的敏感隐私,AI 训练与应用过程中,海量医疗数据的集中存储与频繁传输,大幅增加了数据泄露风险。黑客攻击、内部人员操作不当、第三方服务商安全漏洞,都可能引发大规模隐私泄露事件,给个人带来名誉、就业、保险等多方面的歧视与伤害;即便数据经过脱敏处理,通过多维度数据关联,仍存在被 “再识别” 的风险。白皮书列举的 Cerebral 数据泄露事件中,企业将 320 万用户的敏感心理健康数据实时回传至广告平台,最终被监管机构处以 700 万美元罚款,凸显了 AI 医疗数据滥用与隐私泄露的严重后果。其二,数据孤岛与质量参差不齐。高质量 AI 模型需要大规模、多样化、标准化的数据支撑,但现实中医疗数据被分割在不同医疗机构、不同信息系统中,形成严重的 “数据孤岛”,数据标准不统一、格式各异,难以整合利用。同时,电子病历中大量非结构化文本存在错误、缺失、不一致等问题,用低质量 “脏数据” 训练的 AI 模型,其性能与可靠性将大打折扣。其三,数据确权与利益分配难题。医疗数据的所有权归属尚无明确的法律界定,患者个人、产生数据的医疗机构、整理标注数据的 AI 公司之间的权利边界模糊,导致数据共享与流通困难重重。患者担心数据被无偿利用,医疗机构担忧数据外流导致核心资产流失,AI 企业则面临训练数据 “无米之炊” 的困境,而数据共享产生的价值利益分配机制缺失,进一步制约了数据要素的合规流动。AI 深度介入医疗行为,对传统法律关系与责任框架形成剧烈冲击,催生了一系列亟待解决的法律难题。其一,医疗损害责任界定的 “黑箱” 困境。这是 AI 医疗最核心的法律难题,当 AI 辅助甚至主导的诊疗行为导致患者损害时,责任应由算法开发企业、医疗机构、采纳 AI 建议的医生、监管审批机构中的哪一方承担,尚无明确的法律规则。各方均可能主张自身无过错,形成 “责任真空”,导致受害者索赔无门,同时也使得各方因惧怕无限责任,不敢积极应用 AI 技术。其二,知识产权归属的复杂性。AI 医疗涉及多层级的知识产权问题:训练所用医疗数据的所有权与使用权界定、AI 模型本身的专利授予规则、AI 生成的药物分子结构、诊断方案、医学内容的著作权归属,均存在法律模糊地带。知识产权规则的不清晰,极大抑制了数据共享与协同创新的积极性。其三,监管合规与审批标准的滞后性。现有医疗器械审批法规大多基于 “锁定” 算法设计,难以适配能够持续学习、自主更新的 AI 产品,算法迭代的监管规则、动态审批标准尚未完全建立。同时,通用大模型经微调用于医疗场景时,其法律属性与监管路径尚不明确,给企业合规带来了高度不确定性。AI 医疗的伦理风险触及医学 “公平、公正、尊重人” 的核心价值,若处理不当,技术将成为加剧社会不平等的工具。其一,算法偏见与医疗不公。AI 模型的决策质量高度依赖训练数据,若训练数据本身存在历史偏见,AI 不仅会复制偏见,甚至会将其放大。白皮书列举的美国保险算法歧视案例中,算法以 “年度总花费” 作为疾病严重程度的代理变量,系统性低估了非裔患者的疾病风险,导致同等病情的非裔人群无法获得相应的护理资源,凸显了算法偏见对医疗公平性的严重损害。这种 “数字鸿沟” 将使得弱势群体在医疗资源分配中进一步被边缘化,违背医学的公平性原则。其二,对医患关系的冲击与去人性化风险。医学的本质是 “人学”,医患之间的信任、沟通与情感共鸣是治疗的重要组成部分。过度依赖 AI 可能导致医生 “去技能化”,削弱其临床判断能力与医患沟通能力,出现 “重屏幕、轻患者” 的倾向,将医疗过程 “去人性化”,使患者被当作数据而非完整的人对待,最终损害医患之间的信任纽带。其三,自主决策与人类尊严的边界问题。随着 AI 能力的增强,关乎生命健康的诊疗决策权在多大程度上可以让渡给机器,成为核心伦理难题。即便 AI 的决策在统计上优于人类,若剥夺了患者的知情同意权与医生的专业自主权,也将侵犯人类的基本尊严。在生命攸关的医疗决策中,人类的最终判断与道德考量,必须始终拥有最高优先权。面对 AI 医疗全生命周期的复杂风险,白皮书提出了 AI 医疗治理核心规则体系的 “三驾马车” 路径,即通过多方协同共治明确治理主体,通过差异化监管厘清治理对象,通过全流程覆盖提供治理工具,构建起多层次、多主体、全流程的协同治理体系,为 AI 医疗发展划定清晰的 “跑道” 与 “护栏”。AI 医疗治理并非单一的行政监管,而是需要政府、AI 企业、医疗机构、医保与商保机构、行业组织等多元主体协同参与,形成 “政府引导、行业自律、企业主责、医疗机构参与、公众监督” 的多元共治格局,凝聚治理合力。第一,政府作为行业发展的掌舵者,承担顶层设计与监管兜底的核心职责。其核心任务包括:出台 AI 医疗专项法律法规,明确法律地位、准入条件与责任划分;组织制定覆盖全环节的国家标准与行业标准,提供统一的合规标尺;依托监管机构实施市场准入与风险监管,建立常态化风险监测预警机制;牵头建设国家级医疗大数据、算法测试、伦理审查公共基础设施;积极参与全球 AI 医疗治理规则制定,推动国际监管互认与标准协同。第二,AI 企业作为创新主体与风险源头,是治理的第一责任人。企业必须建立由技术、法律、医学、伦理专家组成的内部伦理与合规委员会,对产品研发实施前置伦理审查;践行 “负责任的 AI” 原则,将公平性、透明度、可解释性、安全性嵌入产品设计全生命周期,实现 “伦理前置”;建立严格的数据治理体系,保障数据采集、存储、使用的合法合规,积极应用隐私计算技术;以适当方式公开算法基本原理、性能局限、训练数据概况等信息,主动接受监管与社会监督。第三,医疗机构作为 AI 技术落地的 “最后一公里”,承担应用端的治理责任。医疗机构需建立 AI 产品准入评估机制,采购前对产品的临床有效性、安全性、工作流兼容性进行严格评估;制定清晰的临床应用指南,明确 AI 的辅助定位,界定医生与 AI 的责任边界,保障医生的最终诊疗决策权;加强医护人员 AI 素养培训,使其掌握 AI 的能力边界与正确使用方法,避免过度依赖或误用;建立不良事件上报与反馈机制,及时向企业与监管部门反馈 AI 应用中的问题,形成闭环管理。第四,医保与商保机构作为支付方,承担价值引导与风险保障的治理职责。医保部门需明确 AI 医疗技术的支付范围与标准,将合规产品纳入医保报销目录,推动技术普惠;建立 AI 产品动态评估机制,持续监测临床效果与安全性,避免医疗资源浪费;推动医疗数据合规共享,提升 AI 模型训练质量。商业保险机构可开发 AI 诊断错误险、数据泄露险等专项产品,为医疗机构与患者提供风险保障;参与 AI 医疗技术价值评估,推动按疗效付费等创新支付模式改革;利用大数据与 AI 技术优化保险产品设计,促进预防性健康管理。医保与商保需加强协同,形成互补的支付与保障机制。第五,行业组织作为连接政府与市场的桥梁,承担行业自律与生态培育的职责。行业协会需在法律法规框架下,制定细化的行业自律公约、伦理准则与最佳实践指南;搭建技术交流、政策解读与人才培训平台,提升行业整体合规水平;开展第三方评估与认证,为市场选择与政府监管提供参考;收集并反映行业共性诉求,协助调解行业纠纷,维护公平竞争的市场秩序。“一刀切” 的监管模式无法适配 AI 医疗多样化的应用场景,必须根据产品潜在风险等级,实施精准的差异化监管,将监管资源聚焦于高风险领域,同时为低风险创新预留充足空间。白皮书将 AI 医疗应用划分为低风险、中风险、高风险三个等级,并制定了对应的监管清单。第一,低风险 AI 医疗产品,主要包括健康科普、行政流程优化系统等不直接影响治疗决策的产品。此类产品的监管重点为信息准确性与用户隐私保护,监管措施以备案制和行业自律为主,企业需确保提供的信息具备科学依据,严格遵守隐私保护相关法规,鼓励开展第三方内容质量认证,无需实施严格的上市前审批。第二,中风险 AI 医疗产品,主要包括提供辅助诊断、疾病风险预测的产品,此类产品直接影响临床诊疗决策,是监管的核心关注领域。监管清单包括:必须提供独立、有代表性测试集上的性能报告,明确敏感性、特异性等关键指标;需接受针对算法偏见与鲁棒性的独立审计;提供训练数据来源合法、质量可靠、已采取去偏见措施的合规证明;提供详尽的使用说明书,明确适用人群、禁忌症与性能局限;产品设计必须强制要求医生复核 AI 输出结果,并记录复核过程;监管措施实行严格的注册审批制,对创新产品开辟 “绿色通道”,审批后需定期提交性能更新报告。第三,高风险 AI 医疗产品,主要指具备自主诊断决策功能、形成闭环治疗系统、人类几乎被排除在决策之外的产品。此类产品直接关乎患者生命安全,需实施最严格的监管,除满足中风险产品的全部监管要求外,还需额外满足:必须通过大规模、多中心、随机对照的临床试验,证明其临床非劣效性甚至优效性;满足更高的可解释性要求,必须提供高度可解释的决策路径;系统必须具备 “一键停止” 与冗余设计,保障人工干预的绝对权限;具备向监管机构实时上报关键运行数据的能力,监管机构可在风险发生时远程介入或暂停运行;企业必须为产品购买高额强制性责任保险,覆盖潜在的损害赔偿;监管措施实行最严格的审批制,可采用 “有条件批准” 机制,限定产品使用范围与场景,基于真实世界数据决定是否给予完全批准。有效的 AI 医疗治理必须覆盖从产品概念到最终退役的全生命周期,针对四个核心阶段的风险特征,设计对应的治理工具与管控要点,实现从事前准入、事中动态监测到事后追溯的全流程闭环治理。第一,设计与训练阶段的治理,核心是从源头把控风险,实现 “伦理前置”。数据策略制定环节,需邀请患者组织、数据保护官、少数群体代表参与,采用 “动态同意” 平台保障数据主体的授权与撤回权利;标签定义与特征工程环节,需由临床专家、统计学家、患者代表共创 “标签词典”,为敏感属性设定可接受的性能差异阈值,无法达成一致的风险点需纳入 “伦理风险登记册”;模型训练环节,需伦理学家、法律专家全程参与,提供数据隐私、算法偏见、透明度的专业指导,确保模型设计符合临床需求与伦理要求。第二,部署与集成阶段的治理,核心是保障算法与临床流程的适配性,明确人机权责边界。需组织一线医护人员、IT 运维、患者代表、管理层共同开展 “桌面推演 + 现场模拟”,明确 AI 建议的介入节点、医生驳回与复核流程,制定岗位操作标准与应急脚本;界面设计需保留 “二次确认” 硬按钮,对 AI 置信度进行可视化提示,保障人类决策权不可让渡;对患者需充分履行告知义务,说明 AI 辅助的目的、数据使用范围与患者拒绝权;上线前需完成公平性测试、故障演练、回滚方案验证,通过后方可接入医院信息系统。第三,临床运营与监控阶段的治理,核心是实现模型性能的动态监测与风险的及时处置。需搭建分角色权限的监控仪表盘,向医护人员、质控部门、伦理委员会开放对应权限的性能数据;设定算法性能、公平性的红线指标,一旦触碰自动启动快速评估流程;在诊疗场景与线上渠道设置 “一键反馈” 按钮,畅通患者与医护人员的问题反馈渠道,对投诉与质疑实现 48 小时内闭环响应;建立常态化的算法审计机制,定期对模型性能、偏见情况、安全合规性开展独立审计,确保模型持续符合临床要求。第四,退场与迭代阶段的治理,核心是保障服务平稳过渡,防范迭代过程中的监管规避风险。模型迭代环节,需明确算法重大变更与微小变更的界定标准,重大变更必须重新履行注册审批程序,严禁通过微小迭代规避监管;模型退场环节,需制定完善的退场计划,提前通知用户,完成数据的合规迁移与归档,明确退场后对历史诊断结果的追溯责任;模型退场后,需在合规渠道发布公告,总结服务期间的收益、风险与经验教训,形成公共知识库,为后续 AI 产品引入提供实践参考。基于对全球治理经验、中国发展现状与全生命周期风险的系统性分析,白皮书从政府、企业、医疗机构、公众参与、全球协作五个维度,提出了具体的政策建议与行动倡议,为构建安全、可信、高效、公平的 AI 医疗治理体系提供落地路径。政府作为制度供给者与监管者,其政策设计直接决定了 AI 医疗治理体系的科学性与有效性,核心需从五大方面完善治理顶层设计。第一,加快专项立法进程。建议立法部门尽快将《人工智能医疗技术应用管理条例》纳入立法规划,启动专项立法研究,作为 AI 医疗领域的基础性法律。条例需清晰界定 AI 医疗产品的法律属性与风险分类目录,构建开发者、生产者、医疗机构、使用者多方责任共担的法律框架,明确医疗数据权属与使用规则,设立国家级 AI 医疗技术鉴定与仲裁中心。同时,修订《医疗器械监督管理条例》《个人信息保护法》等现有法律法规,补充 AI 医疗相关内容,形成上下衔接、协同一致的法律法规体系。第二,完善全链条标准体系。建议由国家药监局、国家卫健委、国家市场监督管理总局牵头,联合行业协会与龙头企业,加速构建覆盖 AI 医疗全链条的标准体系。包括制定术语定义、数据格式、性能评估、安全要求等基础通用标准;针对医学影像、辅助诊断、药物研发等不同场景,制定行业应用标准;积极参与国际 AI 医疗标准制定工作,推动中国标准与国际标准接轨,提升国际话语权。第三,创新现代化监管工具。持续深化 AI 医疗 “监管沙盒” 试点,扩大试点范围,优化申请与退出机制,打造创新培育的 “孵化器”;启动 “AI 医疗监管大脑” 建设,利用 AI、大数据技术实现对产品全生命周期的动态智能监管;加快医保支付改革,建立 AI 医疗服务的价值评估体系与医保支付标准,打通创新应用落地的 “最后一公里”。第四,优化医疗数据治理体系。加快建设国家级医疗数据共享平台,推动医疗机构、科研院所、企业之间的数据互联互通,打破数据孤岛;制定医疗数据全流程质量标准,提升数据准确性、完整性与一致性;加强医疗数据安全管理,采用加密、脱敏、隐私计算等技术手段,防范数据泄露、滥用等安全风险,在保障安全的前提下促进数据要素合规流动。第五,强化伦理审查与能力建设。要求达到标准的 AI 医疗应用主体单独或联合设立伦理审查委员会,负责 AI 医疗研发、试验、应用全环节的伦理审查;制定《AI 医疗技术伦理审查指南》,明确伦理审查的原则、程序与责任;加强对研发人员、临床医生、伦理审查委员的伦理培训,提升全行业的伦理意识与审查能力。AI 企业作为技术创新的主体,需主动承担治理责任,将伦理与合规融入企业发展全流程,实现可持续发展。一是建立常设内部伦理审查委员会,由技术、医学、法律、伦理等多领域专家组成,赋予委员会对研发项目的一票否决权,确保产品从概念阶段就符合伦理要求。二是主动推行算法透明化与可解释性制度,在保护商业秘密的前提下,向监管机构与用户解释算法基本原理、训练数据概况、性能局限与潜在风险,积极探索可解释性 AI 技术的研发与应用。三是构建全生命周期质量管理体系,将质量管控与风险控制贯穿产品设计、开发、测试、部署、更新、退市全过程,建立完善的不良事件监测与上报机制,持续跟踪优化已上市产品性能。四是将数据安全视为企业生命线,建立严格的数据治理框架,采用隐私计算、区块链等先进技术保障数据全流程合规,尊重用户的数据权利,提供清晰易懂的隐私政策与便捷的数据管理选项。医疗机构作为 AI 技术临床应用的主体,需守住患者安全的底线,规范 AI 技术的临床应用。第一,制定内部 AI 应用规范与责任清单,明确 AI 产品采购、评估、使用、管理的全流程规章制度,核心是明确 AI 的辅助工具定位,最终诊疗决策权必须由具备资质的医生行使,医生对 AI 建议负有独立复核与判断责任。第二,加强医护人员的 AI 素养培训,将 AI 知识纳入继续教育体系,培训内容不仅包括软件操作,更涵盖 AI 基本原理、能力边界、潜在风险与批判性解读方法,培养医护人员与 AI 协同工作的能力,避免过度依赖或盲目排斥。第三,建立不良事件上报与反馈闭环,搭建便捷的内部上报渠道,鼓励医护人员无后顾之忧地反馈 AI 应用中的问题,系统汇总分析后及时反馈给企业与监管部门,形成 “临床 - 企业 - 监管” 的良性互动。公众参与是 AI 医疗治理的重要环节,技术的发展与应用离不开公众的理解、支持与监督。一是建立多元化的公众参与机制,通过公众咨询、听证会、意见征集等形式,听取公众对 AI 医疗技术发展的意见与建议,保障公众的治理参与权。二是加强 AI 医疗科普宣传,通过媒体、讲座、展览等多种形式,向公众普及 AI 医疗的基础知识、应用前景与潜在风险,提升公众的科学素养与风险意识。三是强化社会监督,鼓励社会组织、媒体、公众对 AI 医疗的研发与应用进行监督,及时发现并纠正不当行为,维护公众健康权益。AI 医疗的挑战是全球性的,任何单一国家都无法独立解决,需要构建开放、协作、互信的全球 AI 医疗治理共同体。一是发起全球 AI 医疗数据安全与可信共享倡议,借助世界卫生组织等国际平台,倡导各国在保障国家安全与个人隐私的前提下,探索跨境医疗数据协作的规则与技术框架,推动隐私计算技术的国际标准化,共同攻克人类重大健康难题。二是推动国际监管标准与测试结果互认,呼吁世界卫生组织、国际医疗器械监管机构论坛等发挥协调作用,推动各国在 AI 医疗定义、风险分类、核心测试方法等关键标准上趋于一致,探索双边或多边监管合作机制,降低企业全球合规成本。三是建立全球 AI 医疗治理经验分享平台,由国际组织牵头搭建开放的在线平台,供各国监管机构、学术界、行业组织分享治理最佳实践、典型案例与政策工具,通过知识共享提升全球治理水平。四是共同应对全球性伦理与社会挑战,加强国际对话与共识凝聚,共同制定具备普适性的 AI 医疗伦理准则,确保 AI 技术始终服务于全人类的健康福祉,避免加剧全球医疗不平等。《AI 医疗治理白皮书(2026 版)》全面系统地梳理了全球 AI 医疗治理的发展格局,深刻剖析了技术发展背后的风险与挑战,构建了兼具国际视野与本土特色的 AI 医疗治理框架。其核心结论表明,AI 医疗的竞争短期看算力、中期看技术、长期看伦理与治理,治理能力将成为决定 AI 医疗行业能否实现可持续、高质量发展的核心要素。当前,全球 AI 医疗治理已形成多元化的发展模式,美国的市场驱动、欧盟的规则引领、英国的价值导向、新加坡的敏捷治理,均为中国治理体系建设提供了宝贵的实践参考。中国凭借庞大的市场规模、丰富的医疗数据资源、强有力的顶层战略推动,已成为全球 AI 医疗治理的重要参与者与快速发展者,在应用生态、监管体系、基础设施建设等方面取得了显著成就,但同时也面临制度精细化不足、多元共治机制待完善、动态治理能力有待提升等挑战。未来,AI 医疗技术的迭代速度将持续加快,应用场景将持续深化,与之相伴的风险也将更加复杂多元。唯有构建起 “多元共治、差异监管、全流程覆盖” 的核心治理体系,实现治理主体多元化、治理机制动态化、治理工具精准化,才能在激励技术创新与防控安全风险之间找到最佳平衡点,让 AI 技术始终沿着安全、可信、公平、普惠的方向发展,真正赋能健康中国建设,为全人类的健康福祉贡献中国智慧与中国方案。
【特别声明】本文为陈博观察原创内容,如需转载或引用请注明上述版权信息。文中相关插图已标注来源单位,版权完全归相关单位以及原作者所有;未标注的插图为本公众号绘制(部分素材借助AI工具完成)或来源于网络公开资料,如涉及侵权,请联系我们处理(yujianchenwei@163.com)。此外,本文仅供研究参考用,在任何情况下,文中的任何信息和结论均不构成对任何个人的投资与决策建议。