
01
报告前言
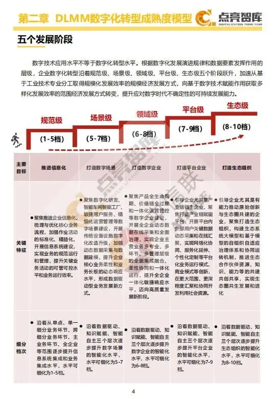
2025年,企业数字化转型进入全面深化阶段。随着新一轮科技革命和产业变革加速推进,数字经济成为推动经济高质量发展的核心动力。企业数字化转型已从“可选项”转变为关乎生存与竞争力的“必选项”,在人工智能等新技术驱动下,迈入“数智化”新阶段。报告基于DLMM数字化转型成熟度模型,结合全国31个省(自治区、直辖市)、涵盖19个国民经济门类、93个大类及381个中类的10万余家企业样本,构建了总体指数、区域指数、重点行业指数、国有企业指数和中小企业指数五大核心成果,系统呈现我国企业数字化转型的发展现状与趋势。2025年我国企业数字化转型整体处于“全面深化”期,超过15%的企业已进入实质性转型阶段。企业在人工智能应用、数字化场景落地、数据要素价值释放等关键领域展现出积极实践态势。通过系统性研究框架,报告旨在揭示数字化转型规律,科学量化发展水平,为政策制定提供依据,为企业转型提供方向指引。报告依托DLTTA数字化转型架构与方法体系,以及ITU-T Y.4906国际标准和GB/T 45341—2025国家标准,构建了覆盖全要素、全过程的诊断对标体系,支持企业全面掌握自身转型状态,识别短板,明确发展方向,系统规划转型路径。
02
报告全文








































































报告来源:点亮智库








