手机版
二维码
购物车
(
0
)
供应
求购
公司
团购
展会
资讯
招商
品牌
人才
知道
专题
图库
视频
下载
商圈
推广
热搜:
采购方式
甲带
滤芯
气动隔膜泵
带式称重给煤机
减速机型号
链式给煤机
减速机
履带
无级变速机
首页
供应
求购
公司
团购
展会
资讯
招商
品牌
人才
知道
专题
图库
视频
下载
商圈
首页
>
资讯
>
社会热点
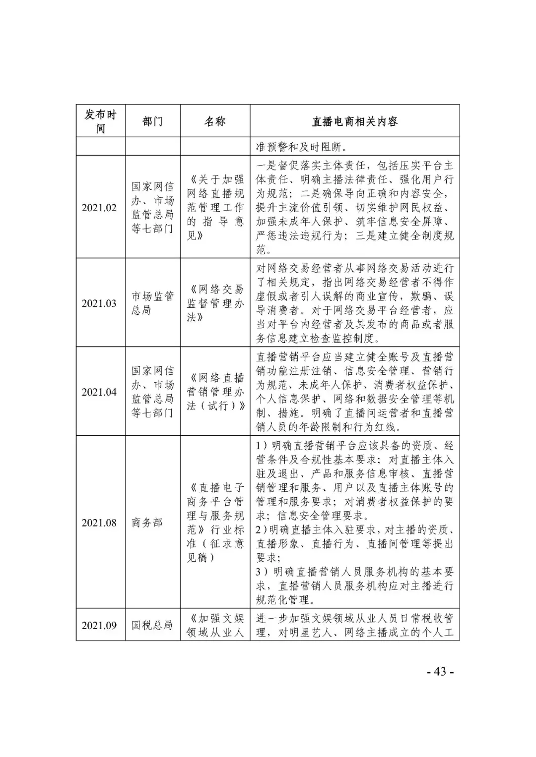
《2025直播电商行业发展白皮书》
日期:2026-03-16 15:58:10 来源:网络整理 作者:本站编辑
评论:0
《2025直播电商行业发展白皮书》
【中国服装圈.第
3403
期】
来源:市场监管总局
☆
END
☆
长按识别下方二维码
关注《中服圈》视频号
打赏
更多
>
同类资讯
• 2026 年品牌增长战略咨询机构推荐:
0
条
相关评论
推荐图文
推荐资讯
点击排行
0
1
只有腾讯没放鸽子:来自滴滴设计的跨年财务观察报告
0
2
鸡血石在国际宝玉石市场的地位与前景
0
3
2026年02月14日[舆情报告·日][经济承压与科技突破并存]
0
4
中国商业空间声音与连锁门店背景音乐行业白皮书
0
5
江西省婺源县荷田生态发展白皮书(精简版)
0
6
李家超:白皮书对香港具一锤定音的指导意义
0
7
CATTI白皮书2026(热点素材跟练158)
0
8
团餐企业食材供应商管理与考核机制浅析
0
9
券商研报坦克事件:实习生背不起的这锅
网站首页
|
关于我们
|
联系方式
|
使用协议
|
版权隐私
|
网站地图
|
排名推广
|
广告服务
|
积分换礼
|
网站留言
|
RSS订阅
|
违规举报
|
皖ICP备20008326号-18
(c)2008-2022 免费发布网 All Rights Reserved